辽宁省沈抚改革创新示范区位于沈阳、抚顺两城市之间,面积285.8平方公里。2018年9月,国务院正式批复《沈抚改革创新示范区建设方案》,明确示范区建设东北地区改革开放先行区、优化投资营商环境标杆区、创新驱动发展引领区和辽宁振兴发展新引擎的“三区一引擎”发展定位。2020年4月,中央编办批复同意设立中共辽宁省沈抚改革创新示范区工作委员会、辽宁省沈抚改革创新示范区管理委员会,为省委省政府派出机构(正厅级)。示范区成立以来,紧紧围绕发展目标定位,贯彻新发展理念,推进高质量发展,创新性地构建了跨行政区划的统一管理模式,确立“小政府、大社会”扁平化管理体系,确定数字经济、信息技术应用及装备、智能制造、生命健康、新材料和氢能、现代服务业等六大主导产业方向。
为集聚各方面优秀人才投身沈抚改革创新示范区建设发展,根据工作需要,本着公开、公正、竞争、择优的原则,现面向社会公开招聘员额制人员,现就有关事项公告如下:
一、身份类型及薪酬待遇
(一)身份类型
员额制人员是指示范区因工作需要,面向社会招聘的机关岗位工作人员,是示范区机关单位用人的重要补充形式。身份为派遣制人员,与辽宁沈抚人力资源产业发展集团有限公司签订《劳动合同书》。
(二)薪酬待遇
委管副职和工作人员的月基本工资分别为6000元和4000元,其他奖励性薪酬根据工作实绩考核予以兑现。
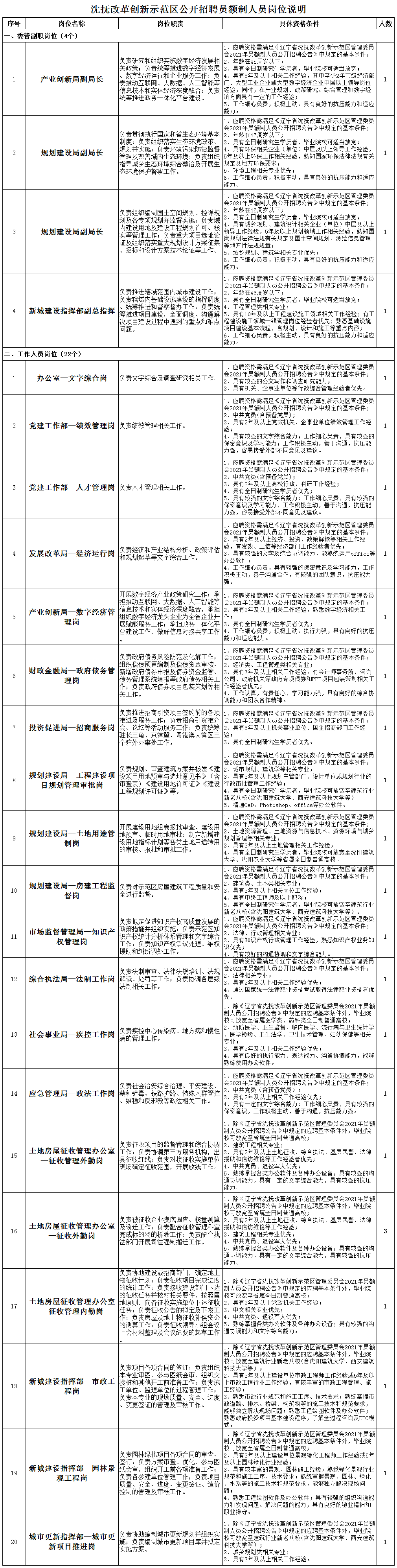
二、招聘岗位及人数
(一)委管副职4名
1.产业创新局副局长1名;
2.规划建设局副局长2名;
3.新城建设指挥部副总指挥1名。
(二)工作人员22名
1.办公室文字综合岗1名;
2.党建工作部绩效管理岗、人才管理岗各1名;
3.发展改革局经济运行岗1名;
4.产业创新局数字经济管理岗1名;
5.财政金融局政府债务管理岗1名;
6.投资促进局招商服务岗1名;
7.规划建设局工程建设项目规划管理审批岗、土地用途管制岗、房建工程监督岗各1名;
8.市场监管局知识产权管理岗1名;
9.综合执法局法制工作岗1名;
10.社会事业局疾控工作岗1名;
11.应急管理局政法工作岗1名;
12.土地房屋征收管理办公室征收管理外勤岗1名、征收外勤岗3名、征收管理内勤岗1名;
13.新城建设指挥部市政工程岗、园林景观工程岗各1名;
14.城市更新指挥部城市更新项目推进岗1名。
三、应聘基本条件
(一)拥护中国共产党领导,遵守国家法律、法规;
(二)具有良好道德品行和职业操守,能够履行招聘岗位工作职责;
(三)身体健康;
(四)应聘委管副职岗位人员年龄在45周岁以下(1975年7月16日以后出生),应聘工作人员岗位人员年龄在35周岁以下(1985年7月16日以后出生);
(五)国内“双一流”学校和“双一流”学科全日制大学毕业生,具有学士及以上学位;
(六)符合应聘岗位设置的具体条件(附后);
(七)特需人才可适当放宽条件(均已在岗位具体条件中明确)。
四、招聘程序
(一)网上报名
1.报名时间:7月16日9:00—7月29日17:30
2.报名人员请登录智联招聘官方网站
(https://www.zhaopin.com/shenyang)进行在线岗位投递及报名,每人仅限投递报名1个岗位,不接受重复报名。
(二)资格审查
根据应聘条件,招聘项目组对报名人员进行学历、资历、人岗匹配度等方面审核,资格审查合格者,择优进入笔试环节。资格审查工作贯穿招聘工作的全过程。经审查不具备应聘条件的,取消其应聘资格。
(三)笔试
1.根据资格审查情况,确定笔试人员名单。
2.笔试内容:通用能力测试。
3.笔试形式:线下考试,采用百分制,客观题分数为50分,主观题分数为50分。
4.笔试时间、地点:具体笔试时间及地点将以短信形式发送至入选人员手机,相关人员按照短信提示时间回复是否参加笔试。未回复短信者,招聘项目组会以电话进行沟通确保收到相关信息,若未能接通者,视为放弃笔试机会。
(四)面试
1.根据笔试成绩由高至低的顺序,按招聘岗位名额1:5的比例确定参加面试人员。
2.面试内容:考察候选人综合素质及专业素质能力。
3.面试形式:半结构化面试,采用百分制。
4.面试时间、地点:具体面试时间及地点将以短信形式发送至入选人员手机,相关人员按照短信提示时间回复是否参加面试。未回复短信者,招聘项目组会以电话进行沟通确保收到相关信息,若未能接通者,视为放弃面试机会。
(五)确定拟聘用人选
总成绩采取百分制,按笔试、面试成绩分别占40%、60%的比例核算。根据考生总成绩由高至低的顺序,按招聘岗位名额确定拟聘用初步人选,经研究后确定拟聘用人选名单。
(六)组织体检
组织拟聘用人选到指定体检机构进行体检。体检不合格或者放弃体检者,不予聘用。
(七)录用
体检合格人员,经与本人进行面谈确认,并调阅其人事档案后,签订劳动合同。
五、相关说明
1.招聘项目组对资格审查结果、笔试、面试、体检时间及地点将通过短信等方式告知,请应聘者提供准确的联系方式并及时查收,未进入下一环节将不予告知;
2.上述岗位为招聘计划,实际聘用将视用人单位需要及应聘人员情况确定;
3.本公告最终解释权归辽宁省沈抚改革创新示范区管理委员会党建工作部;
4.招聘项目组咨询电话:
18904041867(电话咨询时间:工作日9:00-17:00)。
附件:沈抚改革创新示范区公开招聘员额制人员岗位说明(见下图)
