一、学校简介
辽宁理工学院始建于1999年,位于渤海之滨的历史文化名城辽宁省锦州市。是教育部批准、辽宁省政府主管的民办普通本科高校, 是一所以工学为主,工学、经济学、管理学、文学等学科协调发展的多科性理工类应用型大学。
根据学校发展需要,现面向社会公开招聘各类人才。
二、招聘条件
1.拥护中国共产党的领导,认真执行党的教育方针,遵纪守法,热爱教育事业。
2.年龄68周岁以下。
3.专任教师岗位原则上应具有全日制硕士研究生及以上学历。
4.具备一定的实践技能和实践教学能力,有较强的应用型能力的双师型教师优先。
5.有下列情况之一者,学校不予录用:
(1)报名信息与实际情况不符,存在弄虚作假等问题的;
(2)存在师德、师风问题的。
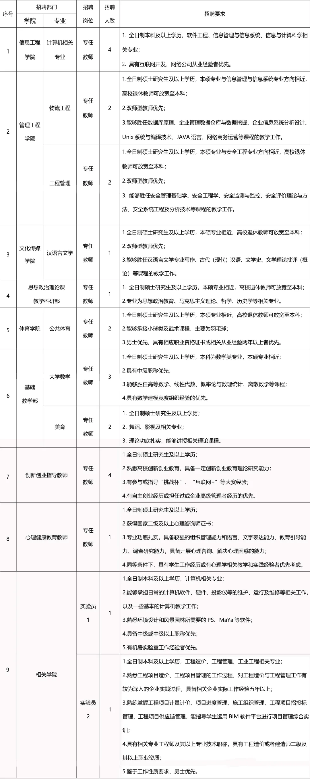
三、招聘岗位及要求

四、薪酬与福利
1.与学校签订劳动合同,缴纳五险一金。
2.享受带薪寒暑假。
3.享受第十三个月工资。
4.学校免费提供三餐。
5.学校提供单身教工公寓。
五、应聘方式及流程
1.网上报名。应聘者将《辽宁理工学院教师应聘报名表(附件1) 及以下材料以电子邮件的形式发送至邮箱wenlixueyuan2005@126.com。(邮件主题为:应聘岗位-姓名-毕业院校-专业-学历,电子版材料以姓名命名)。
(1)各阶段的教育部学历认证书电子注册备案表扫描件一份,可登录网址:http://www.moe.gov.cn/查询学位的结果;
(2)各阶段的教育部学位认证报告扫描件一份,可登陆网址:http://www.moe.gov.cn/查询学位的结果;
(3)各阶段学历、学位证书电子版扫描件一份;
(4)身份证电子版扫描件;
(5)各等级职称证书扫描件一份;
(6)高校教师资格证或其他证书扫描件一份。
2.资格初审。
3.面试考核。
4.对拟录用人员进行资格复审。
六、联系方式
1.地址:锦州市高新技术产业园区昆明街二号
邮编:121000
2.学校官网:http://www.lise.edu.cn/
3. 联系人及联系电话:
高老师、张老师 0416-6086016、6086017
注:本次招聘通过辽宁理工学院官方网站、官方微博、官方微信、各相关高校就业信息网发布招聘信息,通知形式为辽宁理工学院办公电话,不通过其他途径接收报名信息,报名人员请勿相信其他招聘渠道。
应聘人员试用期六个月,试用期满考核合格者予以转正,不合格者不予录用。