大连海事大学是交通运输部所属的全国重点大学,国家“211工程”重点建设高校、国家“双一流”建设高校。学校源于1909年设立的邮传部上海高等实业学堂船政科,办学特色鲜明,行业优势显著,素有“航海家的摇篮”之称。
大连海事大学因海而生、凭海而兴、向海而行。作为中国著名的高等航海学府,学校以建成研究型世界一流海事大学为目标,在国家全面推进交通强国、海洋强国战略的伟大进程中,承载着引领海事教育发展的历史使命。
一、选择我们的理由
(一)一方责任:事业发展契合国家战略
学校作为交通强国建设试点单位,全面服务国家交通强国、海洋强国建设。
(二)一种生活:依山傍海融合区域文化
大连依山傍水,三面环海,环境绝佳,冬无严寒,夏无酷暑,先后获得国际花园城市、中国最佳旅游城市、国家环保模范城市、美丽山水城市等荣誉。
(三)一个必然:专业建设彰显学校特色
54个本科专业,其中6个国家级特色专业建设点,11个国家一流本科专业建设点,5个国家级卓越工程师教育培养计划专业,7个辽宁省普通高等学校优势特色专业,25个辽宁省一流本科专业建设点,11个辽宁省特色(示范性)专业,30个辽宁省普通高等学校一流本科教育示范专业。

(四)一流牵引:一流学科推动一流发展
2017年,学校进入国家“一流大学和一流学科”建设高校行列,聚焦海洋运输工程学科领域,以交通运输工程、船舶与海洋工程、法学为主干学科,重点建设海洋运输安全保障技术、高效海运物流系统与运营管理技术、船舶污染防控与节能技术、智能船舶开发及运用技术、海底工程技术与装备、国际海事规则与海法创新6个主攻方向。
学校拥有国家“双一流”学科1个,辽宁省“双一流”学科4个;国家重点学科2个,交通运输部重点学科4个,辽宁省重点学科10个,辽宁省重点培育学科2个。
国家“双一流”建设学科:交通运输工程。
辽宁省“双一流”建设项目(世界一流学科):交通运输工程。
辽宁省”双一流”建设项目(国内一流学科):船舶与海洋工程、计算机科学与技术、环境科学与工程。
国家重点学科:交通信息工程及控制、轮机工程。
交通运输部重点学科:交通信息工程及控制、轮机工程、载运工具运用工程、通信与信息系统。
辽宁省重点学科:交通运输工程、管理科学与工程、通信与信息系统、国际法学、环境科学、轮机工程、民商法学、外国语言学及应用语言学、计算机应用技术、控制理论与控制工程。
辽宁省重点培育学科:马克思主义中国化研究、应用数学。
学校拥有9个一级学科博士学位授权点:交通运输工程、船舶与海洋工程、信息与通信工程、法学、管理科学与工程、环境科学与工程、计算机科学与技术、马克思主义理论、控制科学与工程。
(五)一份力量:平台建设彰显学校雄厚实力
拥有设施和功能齐全的航海类专业教学实验楼群、航海训练与工程实践中心、水上求生训练馆、教学港池、图书馆、游泳馆、天象馆等;拥有航海模拟实验室、轮机模拟实验室等100余个教学科研实验室;拥有2艘远洋教学实习船(育鲲、育鹏)。
拥有国家级工程研究中心2个,国家国际科技合作基地2个,国家学科创新引智(111计划)基地3个,国家级创新人才培养示范基地1个,国家级协同创新中心1个,国家交通运输科普基地1个;省部级重点实验室/基地52个。
(六)一重魄力:国际视野聚焦海事高等教育发展
学校与俄罗斯、美国、加拿大、日本、英国、韩国、澳大利亚、瑞典、埃及、越南、斯里兰卡等40个国家和地区的150所国际著名院校、单位正式建立合作关系。
(七)一项支持:完善的培养体系提升队伍建设质量
学校实施“124”人才工程。全面助力青年教师“融入一个团队、确立一个方向、制定一个目标”,新引进人才可以直接特评教授、副教授等专业技术职务。
“124”人才工程:
1项师资队伍国际交流计划
2项人才引进工程
高层次人才引进工程
海外优秀青年人才引进工程
4项教师培养工程——“四海工程”
瀚海工程——教学名师及教学团队培养工程
星海工程——科技英才及创新团队培养工程
昌海工程——知名船长轮机长培养工程
浩海工程——海事智库专家培养工程
(八)一份收获:丰厚待遇免除教师后顾之忧
1.岗位:事业编制
2.安家:提供安家费和周转住房
学校安家费≥20万元(一次性发放)、大连市安家费≥30万元、辽宁省安家费3-30万元;提供两室一厅一厨一卫拎包即住的人才周转住房。
3.子女教育:提供优质教育资源
幼儿园:辽宁省五星级;
附属学校(小学、初中):以“幸福教育”为办学特色的九年一贯制学校,全国青少年校园足球特色学校,辽宁省义务教育课程改革示范学校,大连市首批“义务教育特色示范学校”,大连市初中英语学科基地,大连市家长学校示范校,大连市平安校园。
二、招聘计划
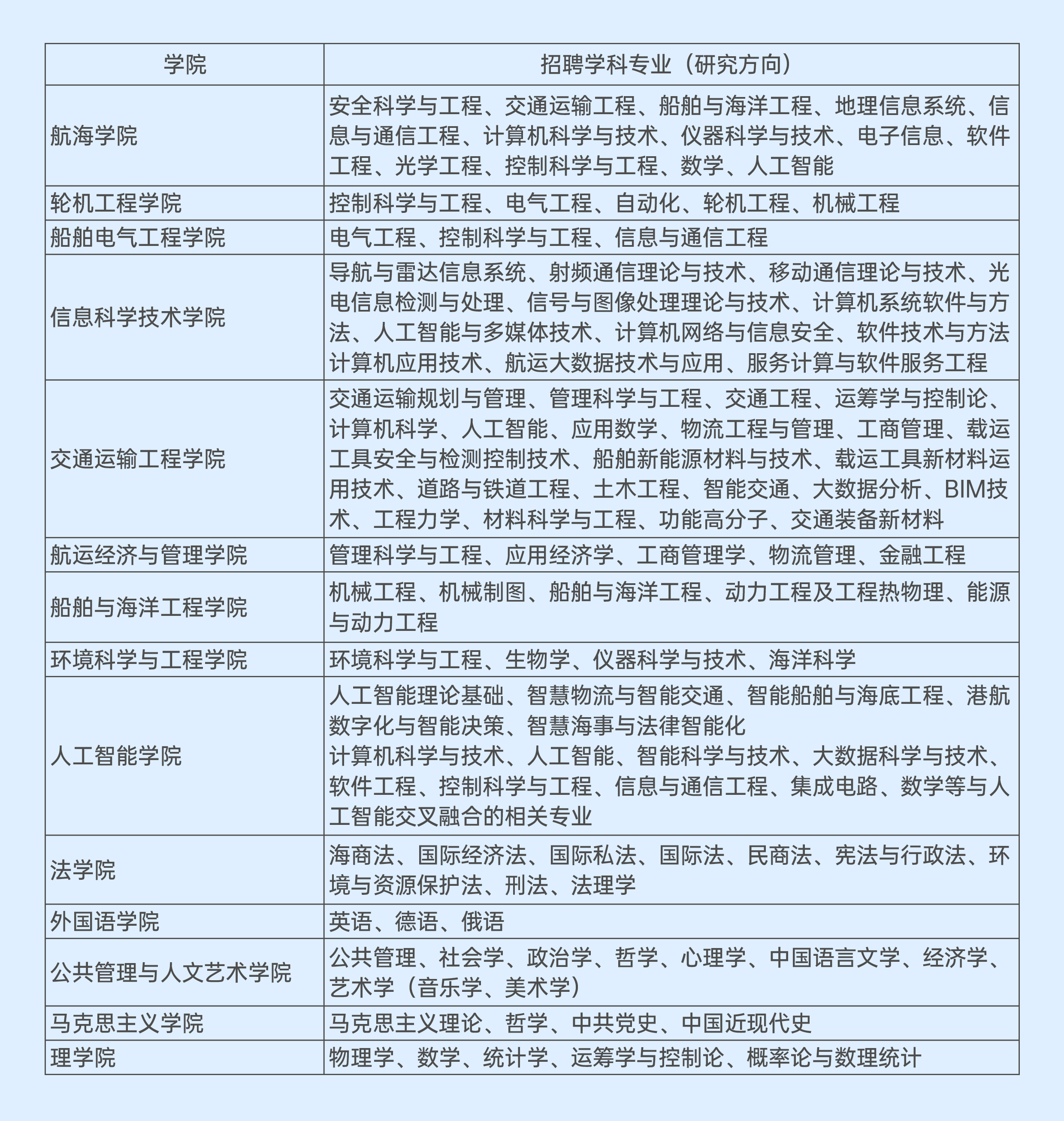
(一)招聘学科专业(研究方向)

(二)引进待遇

(三)联系方式
应聘邮箱:zhaopin@dlmu.edu.cn
1.高层次人才
联系人:徐老师、刘老师;联系电话:0411-84729228
2.其他人才
联系人:孙老师、任老师;联系电话:0411-84723129
三、博士后招聘
(一)招收博士后的流动站
7个:交通运输工程、船舶与海洋工程、信息与通信工程、法学、控制科学与工程、管理科学与工程、计算机科学与技术。
(二)博士后待遇

(三)联系方式
联系人:邢老师;联系电话:0411-84728621
邮箱:postdoc_dmu@163.com
具体招聘详情请浏览大连海事大学党委人才工作办公室官方网站: http://rcb.dlmu.edu.cn