根据中央公务员主管部门2022年度考试录用公务员工作安排,现将外交部2022年度考试录用公务员报名确认等事宜通知如下:
一、入围人选
根据录用计划中确定的面试人员比例,按照公共科目笔试成绩由高到低的顺序,入围我部专业能力测试、面试和心理素质测评的地区业务司、行政司、财务司及档案馆职位的考生共802人(附件1)。
二、考试确认
上述职位考生须于2022年1月12日(周三)8:00至14日(周五)17:00登录外交部公务员考试报名确认系统(http://kaolu.mfa.gov.cn),确认参加考试。未按要求进行确认的考生,将被视为自动放弃考试资格。具体操作如下:
(一)请在电脑端登录系统(如登录失败,请尝试更换浏览器),用户名为考生身份证号(身份证号中的“X”统一为大写),密码为考生报名时所填手机号。首次登录后,请即修改密码并妥善保管。如手机号码变更,请尽快拨打外交部考录咨询电话,告知工作人员。
(二)按要求详细、准确、如实填写个人信息,撰写有关材料并提交审核(详见第五条“提交材料有关说明”)。
(三)考生提交信息后,我部工作人员将进行资格审查,给出审查意见并发送短信通知,请及时关注短信通知及审查状态。可通过查看系统主页面“当前状态”(页面左上方位置)或点击菜单栏“考试确认”项目下“资格审查列表”知悉当前状态。
(四)如考生放弃考试资格,须将本人手写并签字的放弃声明及身份证正反面复印件于1月11日17:00前传真至010-65966599。对未在规定时间发送放弃声明,无故不参加考试的,将报中央公务员主管部门记入诚信档案。
三、考试时间地点安排
受疫情影响,我部专业能力测试、面试和心理素质测评具体时间地点等安排将另行通知。请考生密切关注我部干部考录网页,并保持通讯畅通。请严格遵守各项防疫规定,避免前往涉疫风险地区和人群密集场所,认真做好个人防护,防止因受疫情因素影响无法参加考试。
四、考察和体检
有关职位参加面试人数与计划录用人数比例达到3:1及以上的,按照综合成绩从高到低的顺序确定入围考察人选。比例低于3:1的,考生面试成绩应达到其所在面试考官组使用同一面试题本面试的所有人员的平均分,方可进入考察。综合成绩的计算方法为:公共科目笔试成绩(日语、法语、俄语、西班牙语、阿拉伯语、德语、朝鲜语、葡萄牙语8个非通用语职位笔试合成成绩)占50%,面试成绩占30%,专业能力测试成绩占20%。
我部将按照《公务员录用规定》等有关要求,集中安排进入考察范围的考生在中央国家机关公务员录用体检指定医疗机构体检,具体安排另行通知。
五、提交材料有关说明
(一)通过考试报名确认系统提交材料
考生须在系统相应位置提交《自述》,有国(境)外留学经历人员还须提交《在国(境)外留学期间的情况说明》(有关要求及范例见附件2)。考生须提交报名推荐表(样式见附件3),根据表格要求由相关负责人签字并加盖公章后扫描上传,原件需在面试候考时提交。请如实撰写上述材料,如发现提供虚假信息或隐瞒有关情况,将被取消录用资格。
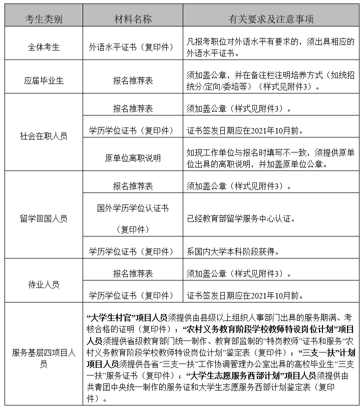
(二)面试现场提交材料
考生需在面试候考时提交下列材料。其中,材料要求为复印件的,须现场出示原件,复印件上由本人亲笔签字。请确保材料真实可靠,如发现提供虚假信息或隐瞒有关情况,将取消考生录用资格。具体材料如下:

六、联系方式
外交部考录咨询电话:010-65966598,传真:010-65966599,电子邮箱:gbs_kl@mfa.gov.cn。
附件:
2.撰写《自述》、《在国(境)外留学期间的情况说明》有关要求.doc
3.《2022年中央机关及其直属机构考试录用公务员报名推荐表》.doc
外交部干部司
2022年1月10日