• 网站首页
  • 手机端
  • 了解科信
  • 用户服务
  • 400-600-1817
    • 招考信息
    • 报考指导
    • 备考资料
    • 科信题库
    • 科信在线
    • 联系我们
    您当前的位置: > 新公告汇总 > 鞍山 > 事业单位 >
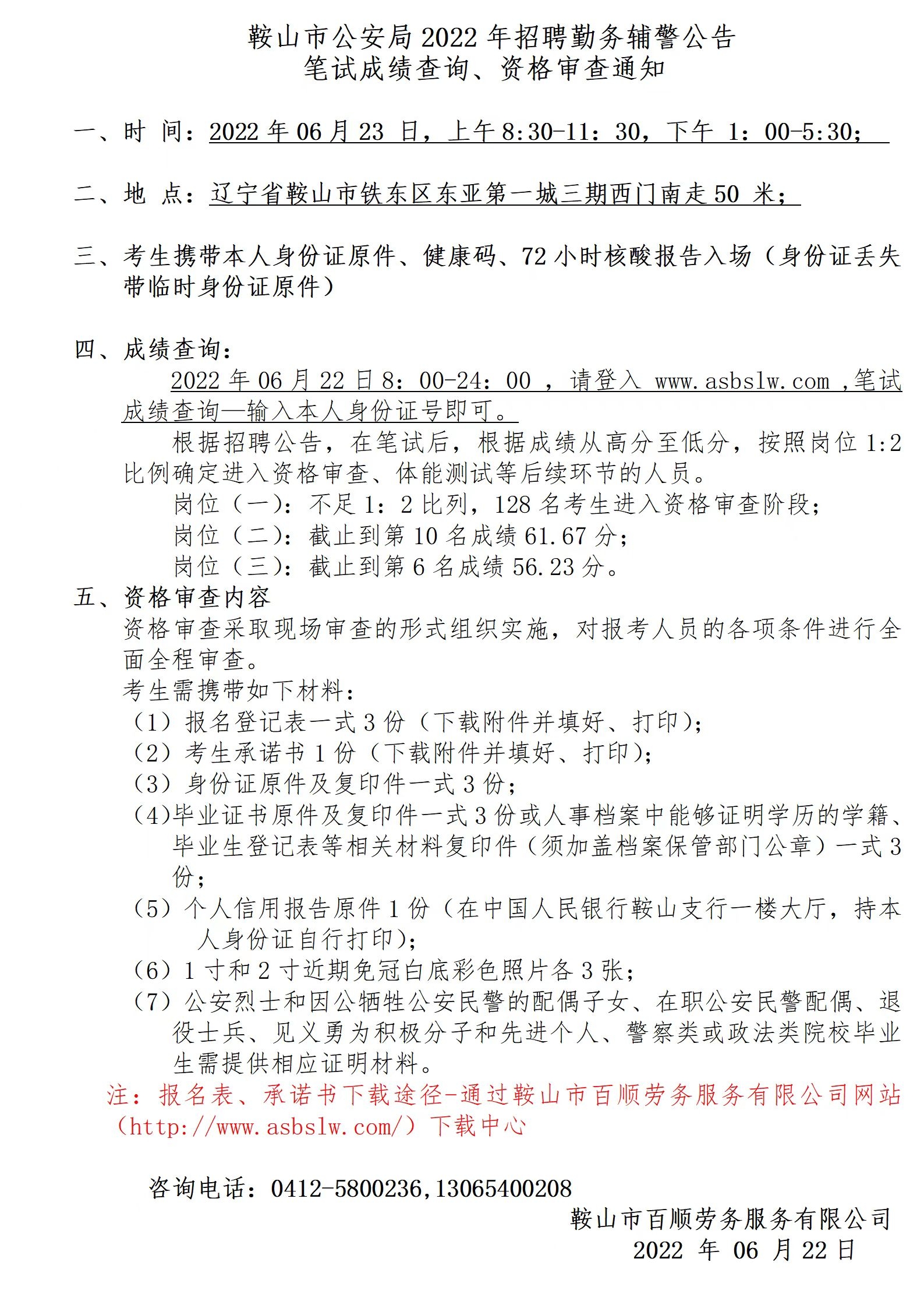
    鞍山市公安局 2022 年招聘勤务辅警公告 笔试成绩查询、资格审查通知
    2022-06-22
    文章来源:未知
    相关公告
    相关资料

     

     

    【本站文章系网络转载,科信不对其真实性负责,如涉及内容、版权和其它问题,麻烦联系我们,我们会立即删除】
    ★ 编辑:Haanit
    • 上一篇:海城市2022年事业教师岗位校园公开招聘签订协议公告
    • 下一篇:海城市卫健系统2022年公开招聘事业编制专业技术人员面
    • 最新公告
    • - 集团公司资产经营事业部(国资公司)2024年公开招聘3
      04-06
    • - 【招聘】2024年大连市中山区医疗集团招聘非事业编制工
      04-06
    • - 中国工商银行大连市分行2024年度社会招聘公告
      04-06
    • - 本溪市第一中学面向2024届研究生招聘教师6人公告
      04-06
    • - 盘锦市事业单位(国有企业)定向公开招聘2023年度军人
      04-05

    科信教育公众号

    (kexinjiaoyu024)

    热门招聘

    关注查看

    最新解读

    关注查看

    考试动向

    关注查看

    招考信息 MORE>
    • 2024年阜新蒙古族自治县人民医院公开招聘工作人员109人
    • 四大行银行春招公告
    • 西藏自治区2024年高校毕业生公开考录公务员303人公告
    • 抚顺市新东热电供暖有限公司2024年度公开招聘派遣制工作人员26人公告
    • 白塔区人民陪审员选任90人公告
    科信题库 MORE>
    • 2021年鞍山事业单位招考模拟题-资料分析(06.17)
    • 2021年鞍山事业单位招考模拟题-数量关系(06.17)
    • 2021年鞍山事业单位招考模拟题-言语理解与表达(06.17)
    • 2021年鞍山事业单位招考模拟题-常识判断(06.17)
    • 2021事业单位模拟卷-公共基础知识
    阅读资料 MORE>
    • 2024国家公务员面试热点示例详解
    • 2024申论应用文模板
    • 2023军队文职面试注意事项
    • 军队文职面试流程
    • 巧解职测知识点---篇章阅读

    专注于公考培训16年

    • 科信教育培训学校总校:

      400-600-1817

      沈阳市市府广场北侧新华科技大厦12层

    学校地址
    • 沈阳科信
    • 大连科信
    • 鞍山科信
    • 本溪科信
    • 抚顺科信
    • 丹东科信
    • 锦州科信
    • 营口科信
    • 阜新科信
    • 辽阳科信
    • 朝阳科信
    • 盘锦科信
    • 铁岭科信
    • 葫芦岛科信
    联系方式
    • 中街校区:

      校长热线:18624331600

      沈阳市大东区北顺城路184号(科信教育)

    • 沈北校区:

      校长热线:17602445760

      沈阳市沈北新区蒲昌路1-13号科信教育(唐轩公馆西南门南100米)

    • 法库校区:

      校长热线:13190076353

      法库县政府北门西行300米法姬娜欧洲城南门西侧

    • 康平校区:

      校长热线:13082429572

      康平县中心街与腾飞路路口,宜家兴隆购物广场南60米(科信教育)

    • 新民校区:

      校长热线:18909813634

      沈阳市新民市站前大街中兴西路88—2(科信教育)

    • 大连校区:

      校长热线:18624319355

      大连市沙河口区西安路天兴罗斯福国际大厦1803室(科信教育)

    • 瓦房店校区:

      校长热线:15542527473

      瓦房店市共济街一段3-2平安大厦7楼(科信教育)

    • 庄河校区:

      校长热线:15642538615

      庄河市中心医院核酸出口对面

    • 开发区校区:

      校长热线:18512457832

      大连市金州区开发区金马路华堂大厦207-10科信教育

    • 鞍山校区:

      校长热线:18512495681

      铁东区千山中路16甲(联通大厦西50米)(科信教育)

    • 海城校区:

      校长热线:18640383901

      海城市新东方首府B区老一品香交通岗南走20米(科信教育)

    • 台安校区:

      校长热线:13029369069

      台安县党校北20米(科信教育)

    • 本溪校区:

      校长热线:18624328011

      本溪市平山区万达广场东行50米,平东园1号楼门市(科信教育)

    • 抚顺校区:

      校长热线:18624325200

      抚顺市顺城区新华大街十号科信教育

    • 丹东校区:

      校长热线:18624326911

      丹东市振兴区江城大街26-10(市公安局正对面)(科信教育)

    • 凤城校区:

      校长热线:15114167892

      凤城市政府文体局斜对面(科信教育)

    • 锦州校区:

      校长热线:18604066753

      锦州市太和区中央南街锦绣天第c区32-112号(科信教育)

    • 黑山校区:

      校长热线:18640626766

      黑山县福山广场对面金鼎御锦城门市西四户(供暖收费大厅西行50米科信教育)

    • 凌海校区:

      校长热线:13029353967

      凌海市人民法院北门对面 科信教育

    • 营口校区:

      校长热线:18624327355

      营口市站前区盼盼路南12-4号(客运站人才市场对面)(科信教育)

    • 鲅鱼圈校区:

      校长热线:13082299350

      鲅鱼圈长江路金盾小区北门(烟草对面)(科信教育)

    • 大石桥校区:

      校长热线:13898767160

      大石桥市军民路城中城A座(八乐音琴行对面)

    • 阜新校区:

      校长热线:18624325100

      阜新市海州区保健街43号15门 矿总院东门(科信教育)

    • 彰武校区:

      校长热线:18604182836

      彰武县中华路科信教育(六粮糕点旁边)

    • 阜蒙校区:

      校长热线:13125668370

      阜蒙县西门民族街与建设路交叉口西侧(科信教育)

    • 辽阳校区:

      校长热线:18624326700

      辽阳市白塔区新华路454号(华兴交通岗南200米)(科信教育)

    • 朝阳校区:

      校长热线:18624327900

      朝阳市双塔区新华路三段22号(虎跃酒店对面)(科信教育)

    • 北票校区:

      校长热线:13050945880

      北票市人民路一段51-25 桃园小区门市(科信教育)

    • 建平校区:

      校长热线:13204216606

      建平县政府东荣和家园西门南50米(科信教育)

    • 凌源校区:

      校长热线:15566608199

      凌源市毓秀园小区步行街(小西街)科信教育

    • 盘锦校区:

      校长热线:18624325711

      盘锦市兴隆台区双兴路翠南小区商网62号(科信教育)

    • 铁岭校区:

      校长热线:18624327600

      铁岭市银州区光荣街客运中心对面(道东)(科信教育)

    • 昌图校区:

      校长热线:18698203404

      昌图县渝江川火锅隔壁(科信教育)

    • 葫芦岛校区:

      校长热线:18624319600

      葫芦岛市龙港区文兴南路30号楼E(美年大健康旁)

    • 兴城校区:

      校长热线:18941872927

      兴城市兴海北街金三角门市(科信教育)

    • 建昌校区:

      校长热线:18604297936

      建昌县建绥路凌河湾花园17号(汉庭酒店旁200米)

    在线咨询

    微信公众号

    Copyright@2008-2023 科信教育培训学校 .All Rights Reserved    

    备案号:辽ICP备19014181号-1  

    辽公网安备 21010302000560号