公司介绍:
中国联合网络通信集团有限公司(简称“中国联通”)是国务院国资委监督管理的中央企业之一,在31个省(自治区、直辖市)和境外多个国家和地区设有分支机构,拥有覆盖全国、通达世界的现代通信网络。中国联通用户规模达4.6亿,5G套餐用户超1.8亿,2022年上半年实现主营业务收入人民币1610亿元,净利润同比增长18.7%,企业资产规模超过6000亿。
作为北京2022年冬奥会和冬残奥会唯一官方通信服务合作伙伴,中国联通实现两地三赛区87个场馆以及连接场馆的道路5G网络全覆盖,打造了“智慧观赛、智慧办赛、智慧参赛”三大场景十大应用,通过十大“黑科技”赋能,使5G网络与参赛观赛、医疗救援、高铁列车等需求完美结合,架起冬奥场馆与世界的桥梁,实现网络操作零失误、赛事网络服务零投诉,谱写了科技冬奥的“中国联通”篇章,展现出“冬奥信赖 联通力量”的公司形象和“国家首席、政府首选、人民首信”的央企担当,党中央、国务院授予中国联通“北京冬奥会、残奥会突出贡献集体”荣誉。
中国联通坚决实施创新驱动,坚持人才引领发展,围绕公司新定位新战略,制定实施“新苗计划”,聚焦关键核心技术领域大力引进青年科技人才,“新苗计划”旨在躬耕沃土,以园丁育苗的精心培育联通新苗,助力青年人才茁壮成长!
一、招聘对象
2023届国内高校毕业生,包括本科生、硕士研究生、博士研究生;2022届未就业毕业生。
2022年1月1日-2023年12月31日毕业未就业的海外高校留学生。
注:具体以中国联通各招聘单位要求为准。
二、招聘单位
中国联通集团总部及各级分子公司。
三、工作地点
全国各省(区、市)的城市、县区。
四、招聘岗位
重点聚焦大数据、云计算、物联网、人工智能、区块链、未来网络、网络信息安全、工业互联网、车联网、绿色低碳技术等领域,岗位详见 “校园招聘”菜单栏。
五、简历投递
网页端:
chinaunicom.zhaopin.com或中国联通官网
www.chinaunicom.com【人力资源】专栏。
移动端:中国联通招聘官方公众号【校园招聘】专栏。
注:每位毕业生至多可投递2家单位4个岗位,每家单位至多可投递2个岗位。
六、招聘流程
网申——简历筛选——笔试——面试——签约——入职。
注:笔试和面试由各招聘单位组织,具体时间以通知为准。
中国联通以热情、真诚的心,欢迎广大优秀毕业生加入,未来从你开始!
校招答疑
Q:招聘对象是谁?
A:2023届国内普通高等院校本科生、研究生、博士生,海外留学生。(注:2022届未就业毕业生也可投递,具体以各招聘单位要求为准)。
Q:都有哪些招聘单位和岗位?
A:中国联通包括总部、省级分公司、地市级分公司、县级分公司、子公司、国际公司等多家下属单位,各个单位的招聘岗位详细信息请到校园招聘一栏中查看。
Q:简历投递方式有哪几种?
A:网页端:
chinaunicom.zhaopin.com,或
www.chinaunicom.com人力资源专栏,移动端:关注“中国联通招聘”公众号投递微简历。注:完整版简历投递需在PC端完成。
Q:本次校园招聘高校宣讲会在哪些城市、学校、什么时候进行?
A:视新冠肺炎疫情防控要求,高校宣讲的形式(线上宣讲或线下宣讲)和行程安排,请以“中国联通招聘”微信公众号通知为准!
Q:什么时间截止网申?
A:各单位截止时间不同,没有统一截止时间,请同学们抓紧时间投递,岗位招录满员后暂停处理简历。
Q:每位同学可以投递几个岗位?
A:每位同学最多可投递2个单位,每个单位最多可投递2个岗位。
Q:笔面成绩多久后出?
A:各单位招聘安排不同,HR正在努力提升简历处理速度,请同学们保持手机、邮箱畅通,关注投递单位的通知。
Q:投递两家单位是否需要两次笔面?
A:需要,各单位独立组织本单位招聘流程。
Q:是否可以跨专业选报岗位?
A:可以,各单位会根据求职者专业能力、综合素质等维度进行测试。
Q:校园招聘入职后是否合同制员工?
A:是合同制员工。
Q:入职后是否有学习和培训的机会?
A:有,公司为不同群体制定线上线下培训、师带徒、内部交流、内外部认证等多种方式的针对性培养方案与重点培训项目,鼓励员工持续提升个人能力素质,提供学历提升、认证考试等多种培养与自学成才奖励。
Q:入职后是否可以在内部流动吗?
A:可以。中国联通设有开放的内部人力资源促进人才内部流动;另外,针对新员工设有内部交流、内部轮岗机制。
Q:内部有什么晋升发展机会?
A:公司设有专业人才体系和管理人才体系的晋升“双通道”,除晋升管理序列外,在各专业领域具有一技之长的青年人才,可通过人才遴选进行专家、骨干、新锐等人才队伍实现快速晋升。
如同学还有招聘相关疑问,可通过关注“中国联通招聘”公众号,在后台进行留言,小编将定期答复同学们的问题哦~
中国联通辽宁省分公司简介
辽宁联通下辖14个市分公司,60个县区分公司,是辽宁地区实力雄厚、品牌强劲的全业务电信运营商。
辽宁联通拥有省内技术最为先进、覆盖最为广泛的固定电话网、光纤宽带网和移动通信网,在全省范围内为广大客户提供包括固定通信、移动通信、数据通信、信息技术和咨询服务等各类通信信息服务及整体信息服务解决方案,信息通信产品多达1000多种。近年来,辽宁联通认真履行政治、经济与社会责任,坚持党建和业务两手抓、两促进,积极响应国家“互联网+”行动计划、宽带中国、提速降费等战略部署,加快网络建设,全面建成“全光省”,推出系列惠民措施,在创新发展、转型升级和服务民生方面迈出新步伐。
展望未来,辽宁联通将按照中国联通聚焦战略部署,全面深入贯彻落实创新、协调、绿色、开放、共享五大发展新理念,加大资源共建共享力度,加快5G网络建设步伐,大力拓展物联网、云计算、大数据等创新兴业务市场,借助新一轮振兴东北战略的时机,不遗余力、尽职尽责地服务地方经济,为广大客户提供全方位、高品质的通信和信息服务,争创一流企业。
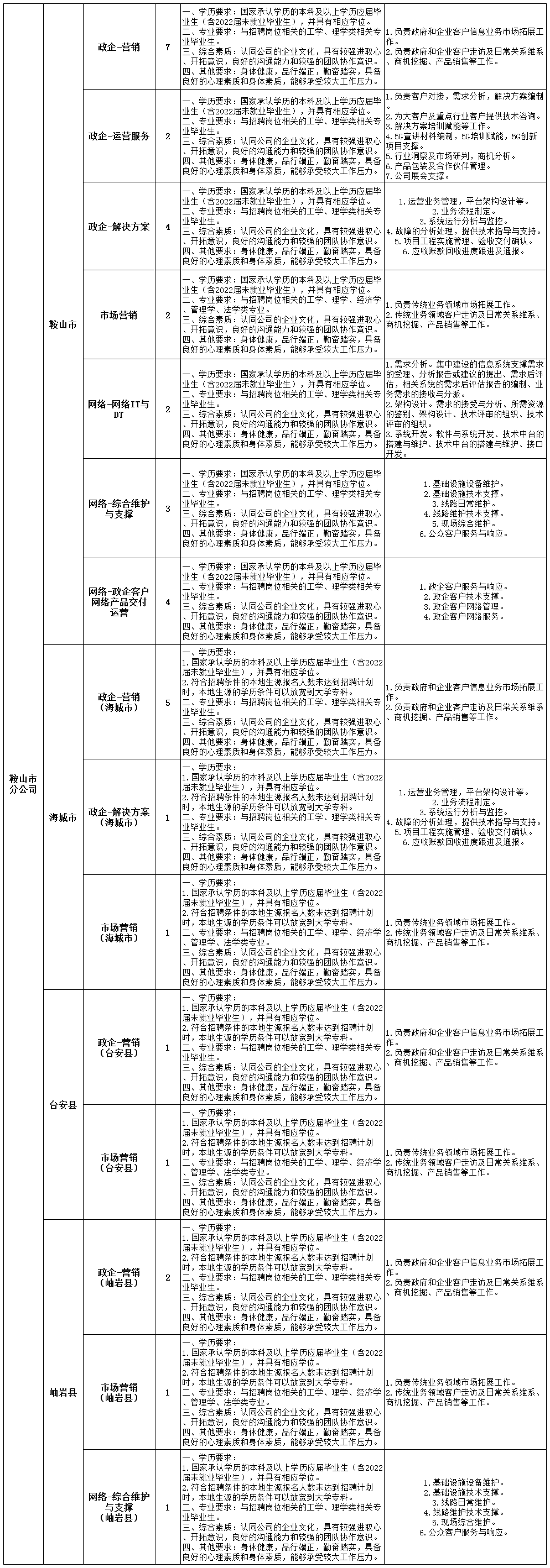
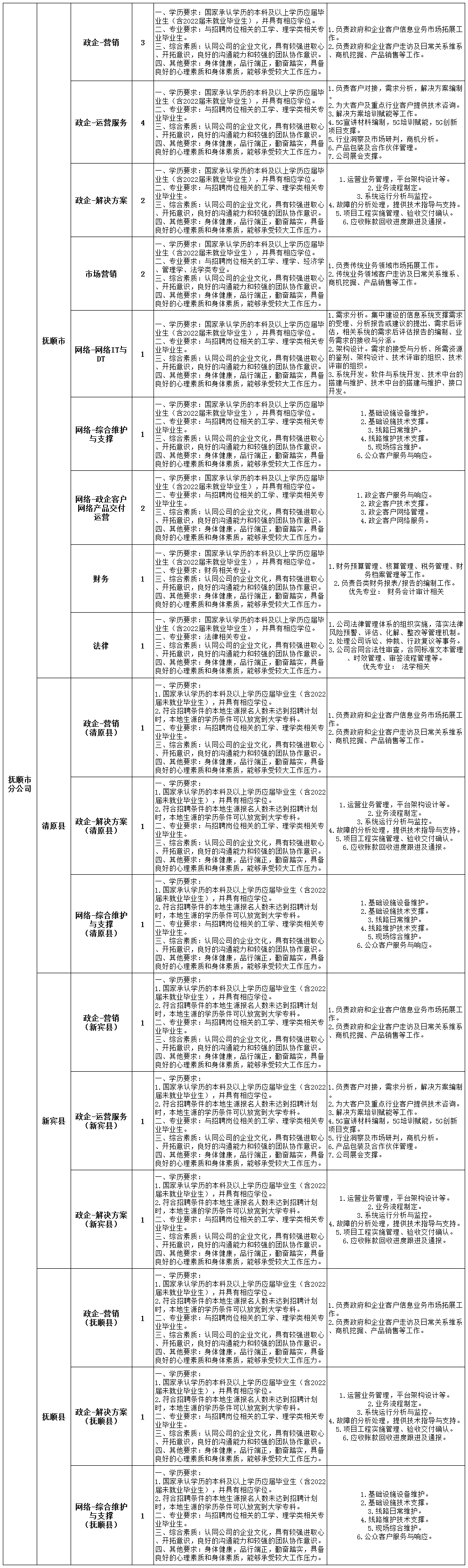
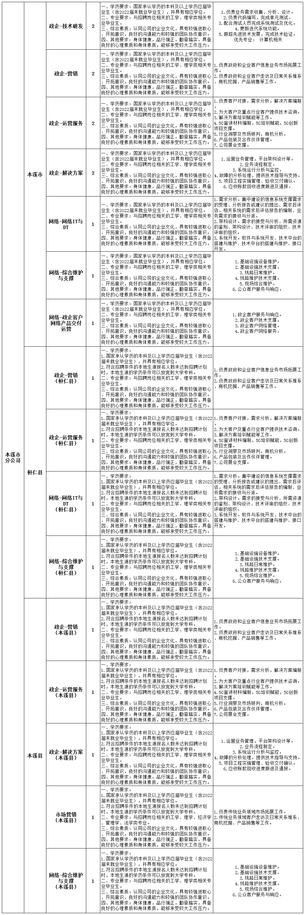
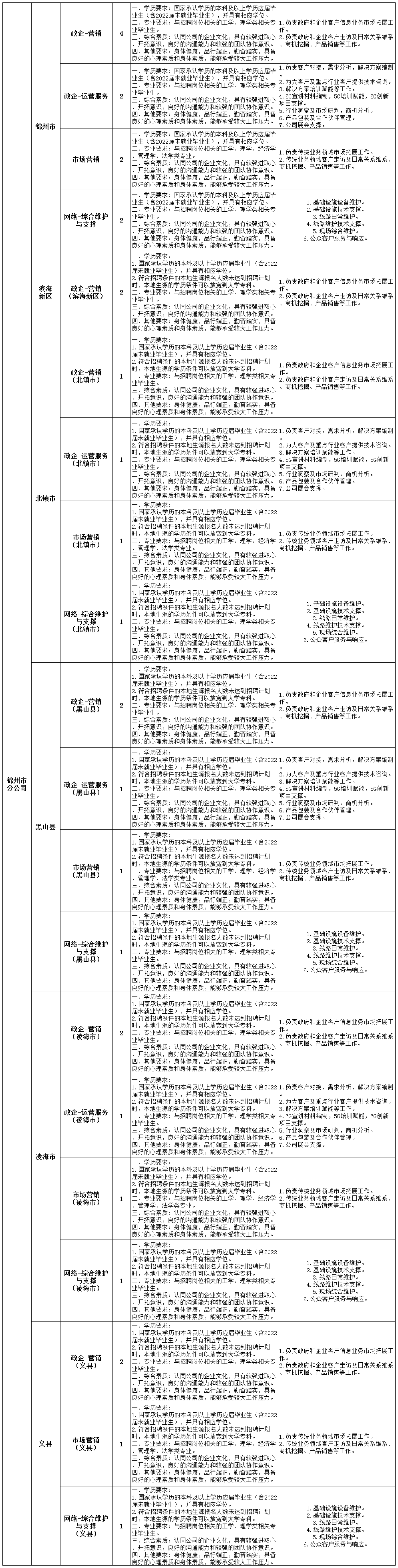
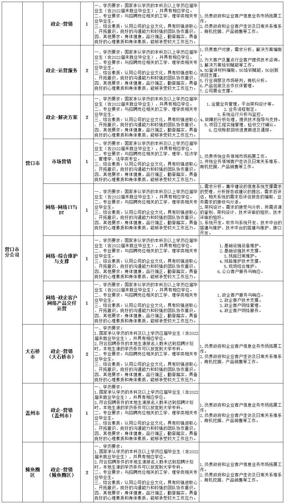
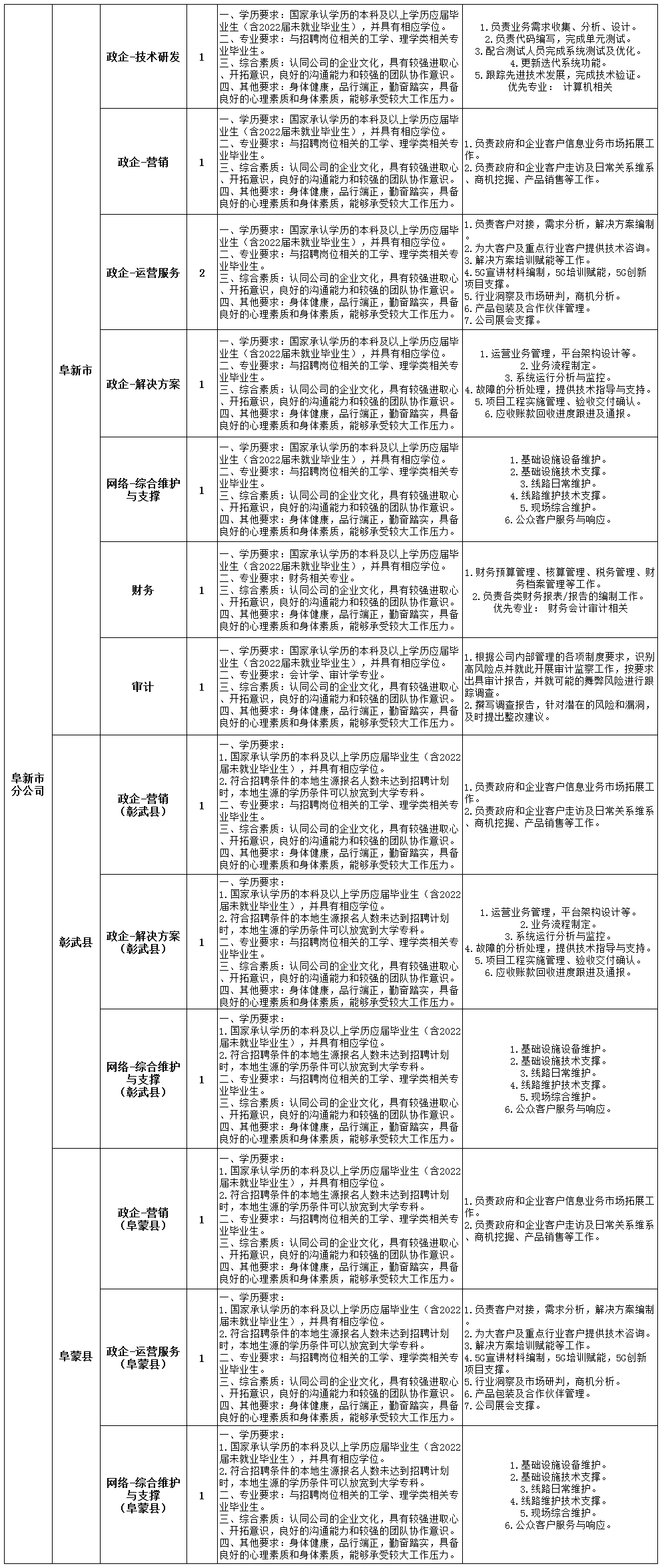
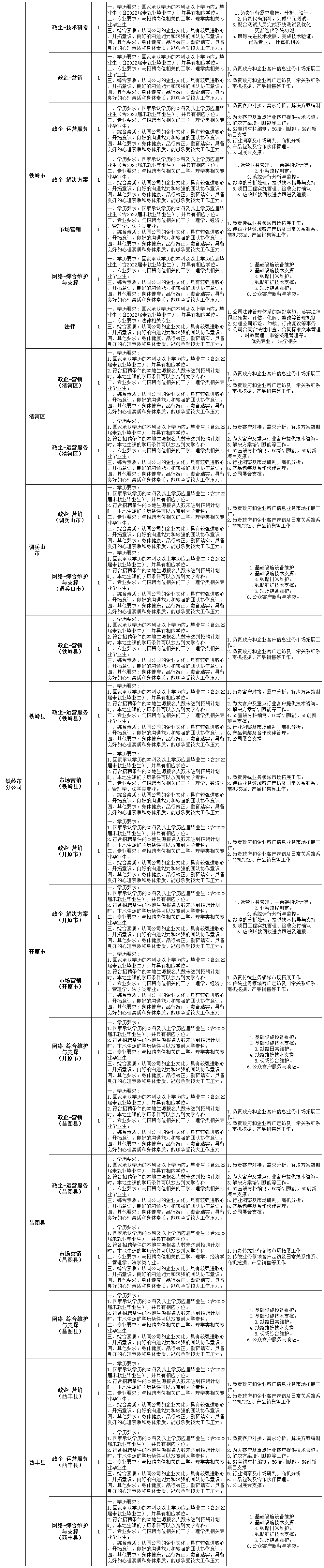
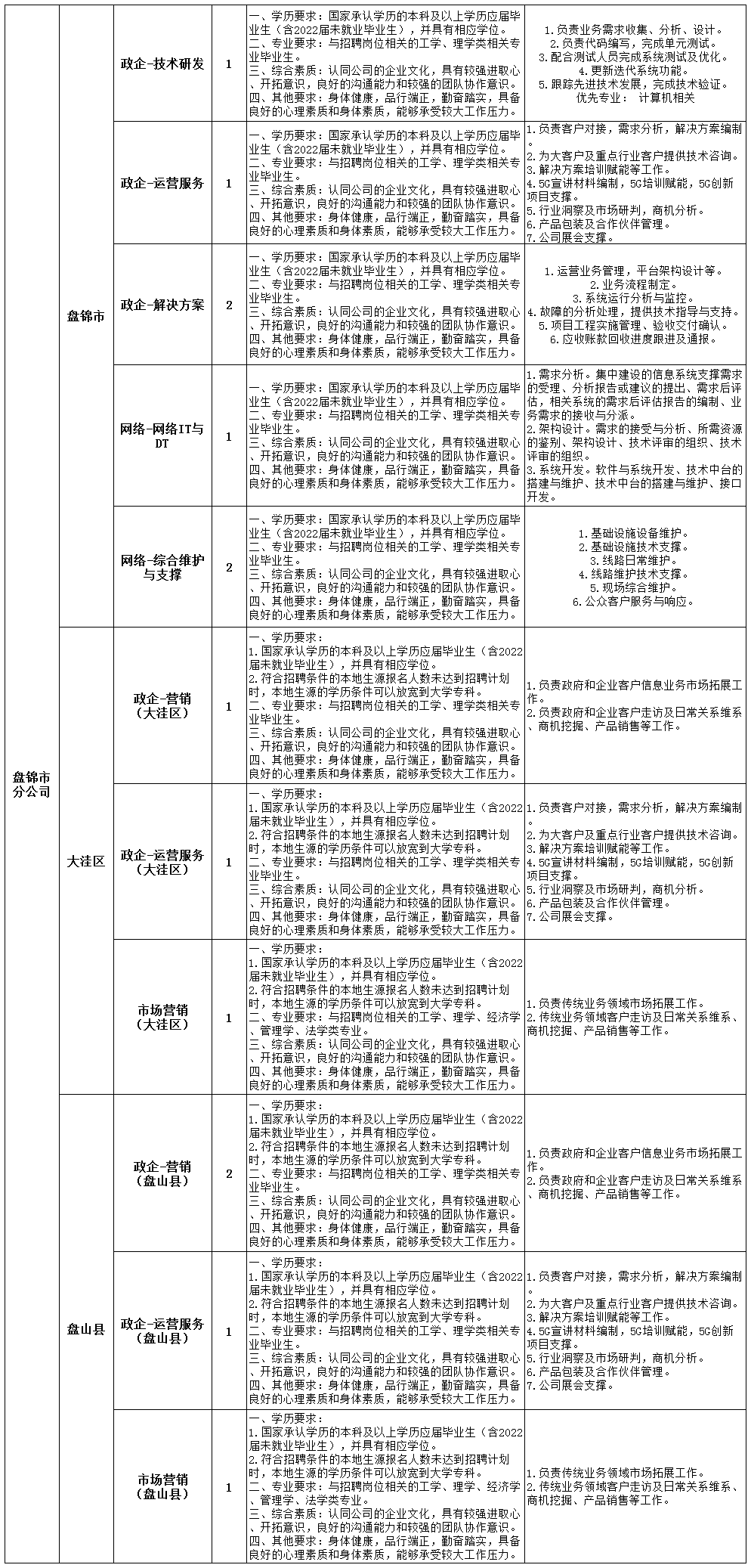
中国联通辽宁省分公司招聘职位如下:(辽宁省14个城市及下属地区)













