沈阳工学院是经国家教育部批准设立的一所民办普通本科高等学校,创建于1999年。学校位于沈阳、抚顺两个特大工业型城市区域交界处,地处辽宁省和东北亚中心地带的“沈抚改革创新示范区”,校园北依浑河,交通便利、环境优雅、景色宜人。现有全日制本专科生和留学生19000余人。设有13个教学单位,在47个本科专业和6个专科专业招生。根据学校发展需要,现面向社会公开招聘各类人才。
一、基本要求
1.基本条件:遵守宪法和法律,热爱高等教育事业,恪守学术规范,遵守学校的规章制度,身心健康。具有较高的政治素养、良好的职业道德和团队合作精神。
2.学历要求:硕士研究生及以上,初始学历应为大学本科并获得学士学位。
3.具有博士学位、高校(企业)工作经验者优先考虑。
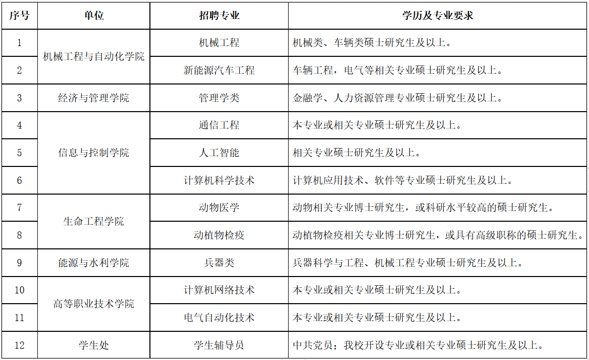
二、招聘岗位

三、招聘程序
1.投递简历。应聘者请以邮件投递简历,邮件标题格式为“姓名+应聘专业+毕业学校+专业”。
邮件应包含以下材料:
(1)个人简历(附小1寸彩照);
(2)各阶段学历、学位证书电子版扫描件;
(3)教师资格证、职称证书扫描件。
以上证书只需电子版或复印件。
2.资格审查,组织面试、试讲。
3.确定拟录用人员,安排体检。
4.正式聘用。
四、岗位待遇
1.教职工的聘用采取合同制,薪酬待遇按学校薪酬标准执行。
2.按国家及沈阳市相关规定缴纳五险一金(包括:公积金、基本养老保险、基本医疗保险、大额医疗、工伤保险、生育保险、失业保险等)。
3.学校提供补充养老、补充医疗机制,符合我校相应政策者可享受补充养老金,缴纳基本医疗者享受补充医疗,具体以学校文件规定为准。
4.具有博士研究生学历学位者可享受“卓越人才补贴”。
5.教职工全员享受交通补贴。
6.工作日可享受教职工食堂免费自助早餐、午餐。
7.学校提供标间住宅式单身宿舍(配备厨房、洗浴等设施)。
五、联系方式
联 系 人:杨老师
联系电话:024-56619008
招聘邮箱:zp_syyyy@sina.com
学校地址:辽宁省沈抚示范区滨河路东段1号