400-600-1817
考试类型
{{item.name}}
您当前的位置:
辽宁省2022年下半年全国高等教育自学考试及上半年延期考试考生因疫情原因退费申请须知
2022-11-04

共招 , 个职位

报名开始时间: 0

报名结束时间: 0

公告解读

直播时间:

直播平台: 请选择直播平台,微信视频号搜索 科信教育 ,微信小程序搜索 科信活动助手

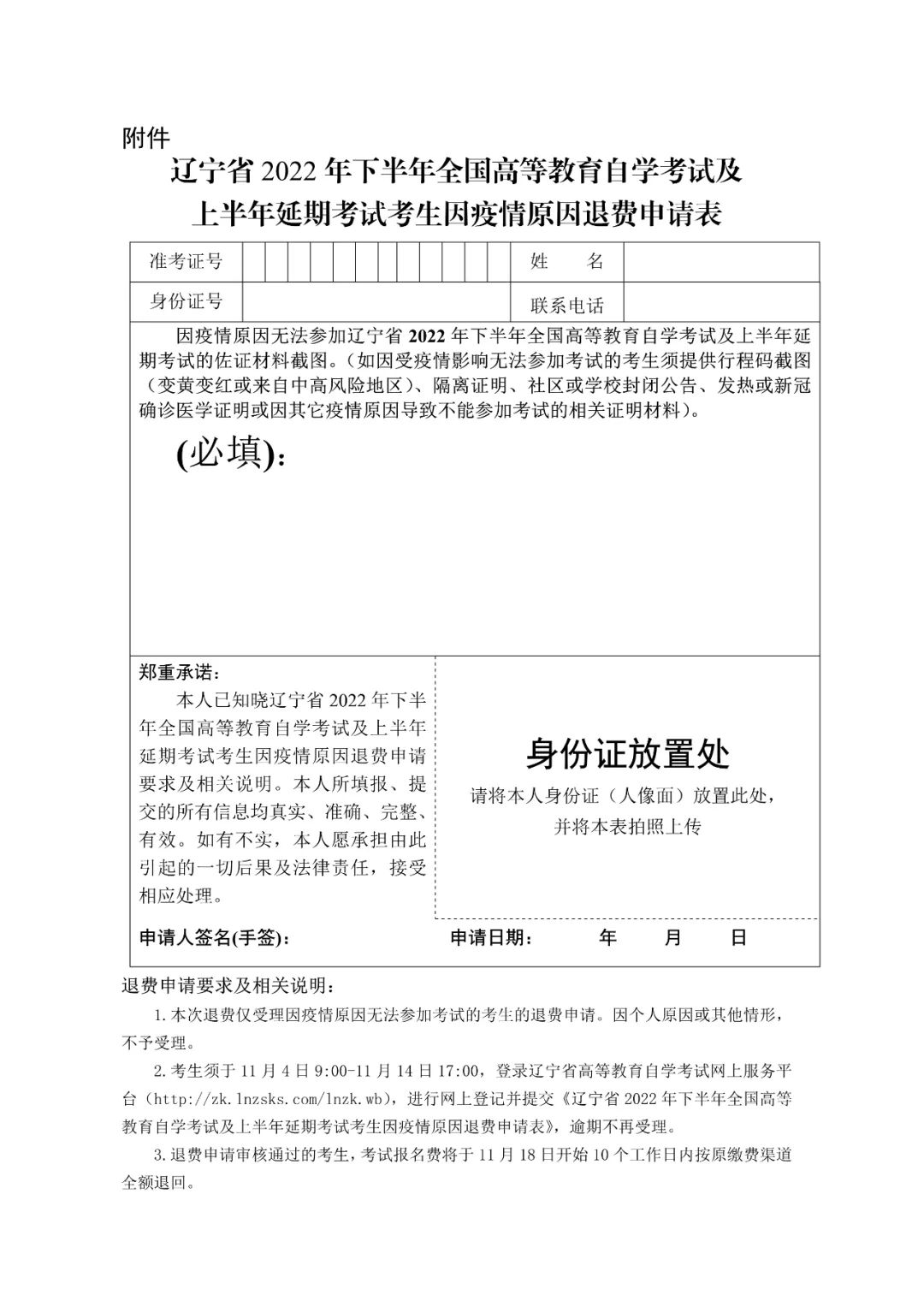
 为维护考生权益,因疫情原因无法参加我省2022年下半年全国高等教育自学考试及上半年延期考试的考生,可申请本次考试的退费。现将有关退费申请须知通告如下。

 
 一、受理范围
 
仅受理因疫情原因无法参加考试的考生的退费申请。因个人原因未参加考试等其他情形,不予受理。
 
二、申请时间及方式
 
1.申请时间
 
11月4日9:00-11月14日17:00,超过受理时限视同考生自愿放弃申请退费,逾期不再受理。
 
2.申请方式
 
考生须登录辽宁省高等教育自学考试网上服务平台(http://zk.lnzsks.com/lnzk.wb)“2022年下半年自学考试及上半年延期考试考生退费申请”项目进行退费申请,并按要求确认手机号码、填写退费原因、上传申请材料。
 
3.申请材料
 
《辽宁省2022年下半年全国高等教育自学考试及上半年延期考试考生因疫情原因退费申请表》(见附件),该申请表须下载打印并按要求填写,添加佐证材料截图(如因受疫情影响无法参加考试的考生须提供行程码截图(变黄变红或来自中高风险地区)、隔离证明、社区或学校封闭公告、发热或新冠确诊医学证明或因其它疫情原因导致不能参加考试的相关证明材料);将身份证放置在表格规定位置后整表拍照上传。
 
三、其他注意事项
 
1.考生务必准确填写退费申请表,并确保提交的材料真实有效,上传材料图片须确保全部内容在照片内,照片内无任何无关内容,表内文字及身份证完整清晰,无模糊、无遮挡的情况。
 
2.不在退费受理范围内或不符合实际情况的退费申请不予受理。
 
3.退费申请审核通过的考生,考试报名费将于11月18日开始10个工作日内按原缴费渠道全额退回。
 
 
 
【本站文章系网络转载,科信不对真实性负责,如涉及任何问题,请联系我们,我们立即删除】
Copyright@2008-2024 科信教育培训学校
备案号:辽ICP备19014181号-1
辽公网安备 21010302000560号
科信教育公众号
(kexinjiaoyu024)
扫码关注
热门招聘
关注查看
最新解读
关注查看
考试动向
关注查看
科信小红书
关注小红书
关注
科信抖音
关注抖音
关注
辽宁事业 单位招聘信息
招考信息
更多
>