大连市疾病预防控制中心2023年公开招聘雇员编制人员公告
2023-02-08
文章来源:未知

 为补充大连市疾病预防控制中心专业人员队伍,进一步提升疾病防控及应急反应能力,经研究,现面向社会公开招聘雇员制工作人员,现就有关事项公告如下。

 
一、招聘原则
 
坚持德才兼备和公开、公平、公正、择优的原则。
 
二、招聘岗位及条件
 
(一)基本条件
 
1.中华人民共和国国籍;
 
2.遵守中华人民共和国宪法、法律、法规;
 
3.愿意履行雇员义务,服从工作安排;
 
4.具有良好的品行,作风正派,遵纪守法,团结协作;
 
5.有良好的职业道德,积极工作;
 
6.具有岗位所需的技能条件;
 
7.身体健康,具有正常履行职责的身体条件;
 
(二)岗位及具体条件
 
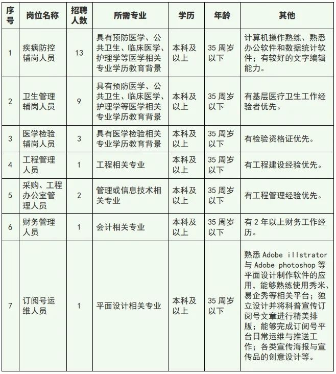
本次面向社会公开招聘雇员编制人员30人,岗位及具体条件如下:
 
 
年龄计算截止时间为2022年12月31日。对曾在市疾控中心从事雇员岗位满一年且工作表现良好者,学历可放宽至大学专科,其他条件不变。
 
(三)具有下列情形之一的,不得报考
 
1.曾因犯罪受过刑事处罚或免于刑事处罚的人员;
 
2.被开除中国共产党党籍和被开除公职的人员;
 
3.涉嫌违纪违法正在接受审查尚未作出结论的人员;
 
4.在各级事业单位公开招考或公务员招考中或其他国家考试中,被招考主管部门认定具有考试舞弊行为的人员;
 
5.违反社会公德、职业道德,造成不良影响的人员;
 
6.国家法律、法规规定的其他不得招录的人员。
 
三、雇员雇用期限、基本报酬及其他待遇
 
(一)雇用期限
 
1.首次雇用期限为1年;
 
2.首次雇用设试用期1个月,试用期包括在雇用期限内;
 
3.如确因工作需要,且雇员工作考核表现良好,首次合同期满,可续签,期限为2年。
 
(二)基本报酬
 
按大连市政府雇员的薪酬补贴标准执行,另行制定分配方案。
 
(三)其他待遇
 
1.雇员享有休假权,具体标准按照有关劳动法的规定执行;
 
2.雇员按规定参加社会保险,享受有关保险待遇;
 
3.工作日提供早餐、午餐、交通补助;
 
4.纳入中心工会会员管理,享受会员福利待遇。
 
四、报名
 
(一)报名方式
 
本次招聘采取线下报名的方式进行。
 
①报名地址:大连市疾病预防控制中心(甘井子区悦岭西街151号),B座113房间。
 
②咨询电话:18504111664、18504111924
 
③联系人:张老师 、岳老师
 
(二)报名时间
 
即日起,至2023年2月10日止,具体时间为工作日上午8:30-12:00、下午13:00-16:00。
 
(三)报名程序
 
①报名人员本人将报名表、身份证、毕业证、学信网证明材料、工作简历及其他相关证明材料(原件、复印件各一份),在工作时间送至报名地点;报名同时提供所有材料的电子版(PDF格式),文件标注为姓名+材料名称,文件夹标注为姓名+应聘岗位。
 
注:登陆“中国高等教育学生信息网”(网址 www.chsi.com.cn)下载第一学历至最高学历“教育部学历证书电子注册备案表”,2022年应届毕业生提交“教育部学籍在线验证报告”;
 
②报名实行承诺制,报名人员提交的个人信息应当真实、准确、齐全。因提交报名信息不准确、不齐全,影响报名的,由报考人员本人承担相应后果;如提交材料涉及弄虚作假,一经发现取消报名资格,如已雇用,即时解除雇用合同。
 
③根据报名情况,招聘办公室对报名人员进行初步审核;审核通过后,招聘办公室会在招聘截止二个工作日内,电话通知符合条件人员进入面试环节;未接到电话通知的,为不符合招聘条件的人员,不另行通知。
 
④未能按面试通知要求参加人员,视为自行放弃面试资格。
 
五、考核
 
考核采取结构化面试方式进行,由大连市疾病预防控制中心统一组织。内容包括医学基础知识和行政职业能力两部分题目,满分100分。
 
考核时间和地点等具体事项另行通知。
 
六、确定成绩
 
根据面试成绩,按照从高分到低分排序,确定进入体检人选,满分为100分,合格分数线为60分,未达到合格分数线的人员不予录用。
 
七、考察及体检
 
考察和体检由市疾控中心统一组织进行,体检费用由个人承担。
 
体检工作参照《关于修订<公务员录用体检通用标准(试行)>及<公务员录用体检操作手册(试行)>的通知》(人社部发〔2016〕140号)有关规定执行。对体检不合格者不予聘用。
 
因考察或体检不合格而产生的招聘岗位空缺,按照总成绩依次递补。对于在体检过程中,弄虚作假或隐瞒真实情况的报名者,不予招聘或取消招聘。
 
八、公示
 
根据审核情况、面试成绩和体检结果确定拟雇用人员名单,在大连市疾病预防控制中心官方微信公众号进行公示,公示期为5个工作日。
 
九、办理相关手续
 
经公示无异议,按规定签订劳动合同,办理入职相关手续。 
 
十、特别提示
 
报名人员在招聘期间(报名、初选、考核面试、体检、公示等)请留意大连市疾病预防控制中心官方微信公众号,确保报名时所填报的通讯工具畅通,以便联络,因所填报的通讯方式不畅所致后果,由报名人员自负。
 
  
 
【本站文章系网络转载,科信不对其真实性负责,如涉及内容、版权和其它问题,麻烦联系我们,我们会立即删除】
★ 编辑:公告