400-600-1817
考试类型
{{item.name}}
您当前的位置:
>
新公告汇总
>
省外
2023年军队文职人员公开招考笔试准考证打印开始
2023-02-14
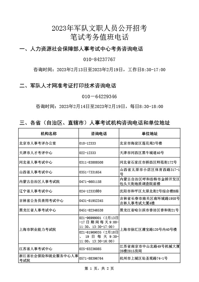
2023年军队文职人员公开招考笔试准考证打印服务已经开通,报考人员可于2023年2月14日9时至19日14时期间,通过军队人才网首页选择“打印入口”,登录报名系统,自行打印准考证,黑白、彩色均可。
》打印入口《
【本站文章系网络转载,科信不对真实性负责,如涉及任何问题,请联系我们,我们立即删除】
上一篇:
长江航道局2023年度专业技术岗位、工勤技能岗位事业编制人员招聘169人公告
下一篇:
公示中央军委国防动员部2022年面向社会 公开招考文职人员拟录用对象名单
Copyright@2008-2024 科信教育培训学校
备案号:辽ICP备19014181号-1
辽公网安备 21010302000560号
科信教育公众号
(kexinjiaoyu024)
扫码关注
热门招聘
关注查看
最新解读
关注查看
考试动向
关注查看
科信微博
关注微博
关注
科信抖音
关注抖音
关注
辽宁事业
单位招聘信息
招考信息
更多
>