大连市普兰店区第二人民医院因业务发展需要,面向社会公开招聘劳动合同制工作人员14名。现将有关事项公告如下:
一、招聘条件
(二)拥护中华人民共和国宪法;
(三)具有良好的品行;
(四)具有岗位所需的专业和技能条件;
(五)具有正常履行职责的身体条件;
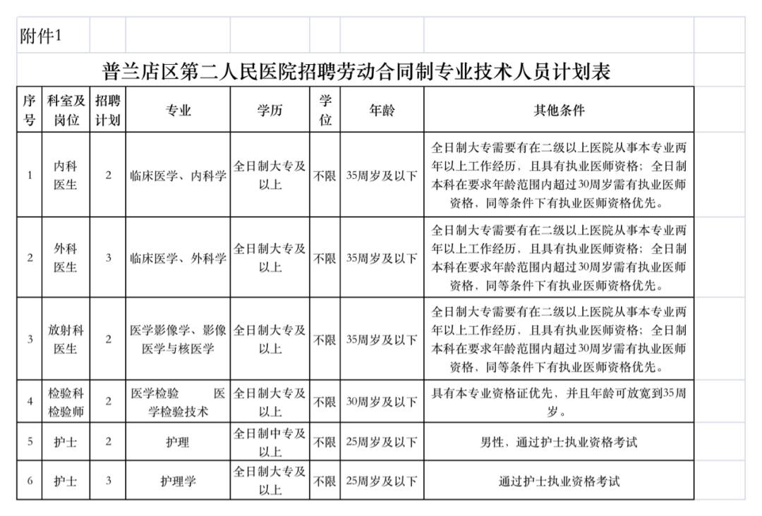
(六)具有岗位所需要的其他条件(详见附件1《普兰店区第二人民医院招聘合同制人员计划表》)。
二、招聘程序
(一)向社会公开发布岗位招聘信息;
(二)应聘人员需在普兰店区第二人民医院现场或网上报名;
(三)笔试:在“普兰店区二院”公众号公布笔试成绩确定面试人选
(四)面试;
(五)体检;
(六)公示;
(七)录用。
三、信息发布
招聘信息通过“普兰店区二院”和“大连普湾网”公众号公开发布。
四、组织报名
(二)报名时间:2023年3月22日-2023年4月4日07:30——16:30(线下报名公休日除外)
详细地址:大连市普兰店区皮口街道西山街202号。
1.线下报名:
(2)2023年应届毕业生只需携带个人简历进行资格审查,审查合格后方可参加笔试。
2、线上报名:
3、咨询电话:0411-83406062、13591382939。
五、组织笔试与面试
(一)组织笔试
1.笔试内容:报考护理人员笔试内容为《基础护理学》及相关护理专业知识,试卷满分100分。报考临床医生及其他卫生专业技术人员笔试内容为医学基础理论及相关专业知识,试卷满分100分。
2.笔试时间、地点:另行通知。
3.笔试要求:笔试以闭卷的方式进行。报考人员应按照通知时间和地点参加笔试,参加考试时,必须携带本人《居民身份证》、《准考证》。
4.笔试合格的人员,按笔试成绩从高分到低分以所报岗位招聘人数2:1的比例拟定面试入围人员,最后一名人选笔试成绩并列者,均视为拟定面试入围人员。对笔试后岗位应聘人员未达到相应比例要求的,笔试成绩合格者均为面试入围人员。
成绩查询:应聘人员可于笔试时间结束后两个工作日,通过“普兰店区二院”公众号查看笔试成绩、合格分数线、拟定面试入围人员及面试时间和地点。
(二)组织面试
1.面试办法:面试考试形式为相关知识问答。
2.面试内容:面试主要考察报考人员适应实际工作岗位要求的综合素质、专业知识和实践技能以及综合分析、举止仪表、语言表达等方面的综合素质和能力,面试满分为100分。
3.面试要求:报考人员参加面试时,须提供本人《居民身份证》,证件不合格者,不得参加面试。面试开始后,迟到的报考人员不允许进入考场。面试成绩当场公布。
(三)考试总成绩:考试总成绩为100分,应聘人员的总成绩按照笔试、面试成绩权重计分法计算,其权重为5:5,考试总成绩=笔试成绩x50%+面试成绩x50%,依据考试总成绩,从高分到低分按招聘人数1:1的比例确定拟录用人员;总成绩并列者,按笔试成绩由高分到低分确定拟录用人员。如再次出现成绩并列另行加试。
面试结束后,报考人员通过“普兰店区二院”公众号查看总成绩、拟定录用人员。
六、组织体检
七、进行公示
八、录用
附件:
1.招聘计划表

2.报名登记表