根据辽宁省人事考试中心《关于做好2023年度社会工作者职业水平考试考务工作的通知》(辽人考函〔2023〕10号)精神,为做好2023年度社会工作者职业水平考试沈阳考区报名工作,现将有关事项通知如下:
一、报名方式
本考试实行报名证明事项告知承诺制。选择采用告知承诺制方式报名参加考试的人员,由本人在网上报名系统填报信息,签署告知承诺书,一经提交即具有法律效力,不允许代为承诺。
未选择告知承诺制方式或者不适用告知承诺制办理报考事项的人员,按规定应进行现场核查。
核查需提交的材料:
①报名表(加盖单位公章)原件1份;
②学历、学位证书原件;
③有效居民身份证原件;
④从事相关专业工作年限证明(主要包括本人身份信息和从事相关专业工作经历,加盖单位公章);
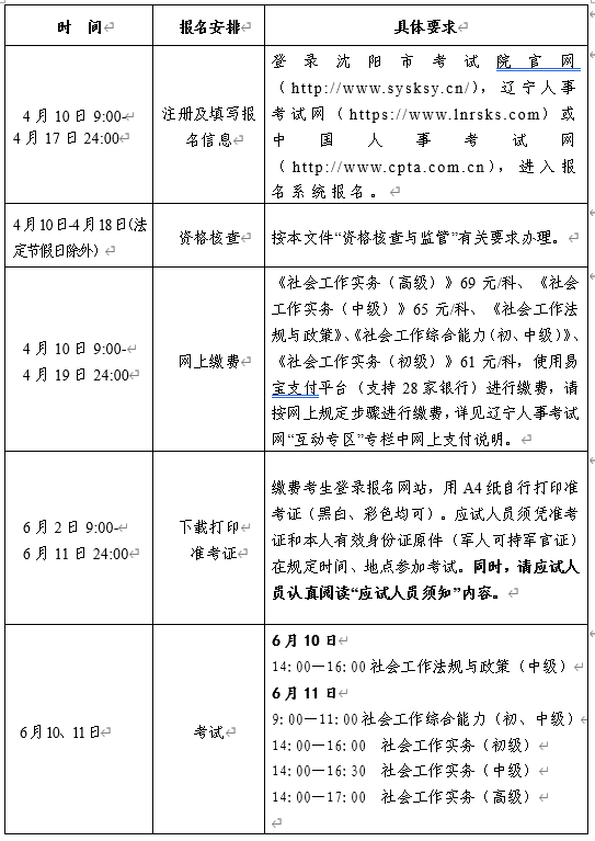
二、时间安排

三、报考条件及要求
按照原人事部、民政部《关于印发〈社会工作者职业水平评价暂行规定〉和〈助理社会工作师、社会工作师职业水平考试实施办法〉的通知》(国人部发〔2006〕71号)规定:
凡中华人民共和国公民,在社会福利、社会救助、社会
慈善、残障康复、优抚安置、卫生服务、青少年服务、司法矫治等社会服务机构中,从事专门性社会服务工作的专业技术人员,遵守国家法律、法规,恪守职业道德,并符合助理社会工作师或社会工作师报名条件的人员,均可申请参加相应级别的考试。
1.助理社会工作师考试报名条件
(1)取得高中或者中专学历,从事社会工作满4年;
(2)取得社会工作专业大专学历,从事社会工作满2年;
(3)社会工作专业本科应届毕业生;
(4)取得其他专业大专学历,从事社会工作满4年;
(5)取得其他专业本科及以上学历,从事社会工作满2年。
2.社会工作师考试报名条件
(1)取得高中或者中专学历,并取得助理社会工作师职业水平证书后,从事社会工作满6年;
(2)取得社会工作专业大专学历,从事社会工作满4年;
(3)取得社会工作专业大学本科学历,从事社会工作满3年;
(4)取得社会工作专业硕士学位,从事社会工作满1年;
(5)取得社会工作专业博士学位;
(6)取得其他专业大专及以上学历或学位,其从事社会工作年限相应增加2年。
(二)高级社会工作师考试报名条件
按照《人力资源社会保障部、民政部关于印发〈高级社会工作师评价办法〉的通知》(人社部规〔2018〕2号)规定,报名参加高级社会工作师考试的人员,需同时具备以下条件:
1.拥护中国共产党领导,遵守国家宪法、法律、法规,热爱社会工作事业,具有良好的职业道德;
2.具有本科及以上学历(或学士及以上学位);
3.在通过全国社会工作者职业水平考试取得社会工作师(中级)资格后,从事社会工作满5年,截止日期为考试报名年度的当年年底。
(三)助理社会工作师考试报名条件中的“社会工作专业本科应届毕业生”解释为“社会工作专业本科应届毕业生和已经取得社会工作专业本科及以上学历(学位)的人员”。其中,应届毕业生在报名时应提交能够证明其在考试年度可毕业的有效证件(如学生证等)和所在学校出具的应届毕业生证明。
(四)报名条件中有关学历、学位的要求是指国家教育行政主管部门承认的学历学位,持香港、澳门、台湾地区或者国外高等学校学历或者学位证书报考的,其学历、学位证书须经教育部留学服务中心认证; 有关工作年限的要求是指报名人员取得学历、学位前后从事本专业工作时间的总和,其计算截止日期为2023年12月31日。全日制学历报考人员,未毕业期间经历不计入相关工作年限。
(五)符合报名条件的香港、澳门及台湾居民可以申请参加社会工作者职业水平考试。
(六)持有中国残疾人联合会颁发的残疾人证二级低视力(或严重于二级)者可申请借助读屏软件参加考试。报名参加考试的视力障碍人员,须向沈阳市考试院提出申请。
四、报名相关事宜
(一)报名流程
报名流程包括查看公告、注册、填报信息、报名确认、签署电子承诺书、资格核查(在线核查、现场核查或协助核查)、网上缴费、打印准考证等。
(二)注册
考试报名前,报考人员须提前通过网上报名系统完成个人信息注册。即日起,考生可登录中国人事考试网(www.cpta.com.cn)“网上报名”栏目进行个人信息注册。注册信息将长久保留,用户名、登录密码、关联手机号等重要信息要妥善保管。未注册的人员,无法进行考试报名。
1.网上报名系统通过政务信息共享接口等方式对考生身份信息、学历学位信息进行在线核查。
身份信息在线核查的证件类型为中华人民共和国居民身份证(或社会保障卡)。学历学位信息在线核查是对2002年至今大专以上(含大专)的学历信息、2008年9月至今的学位信息进行在线核查。增加本人学历、学位信息时,请确保证书编号(17或18位)、专业名称(含括号内文字及标点符号)、毕业时间等与学信网信息完全一致。在线核查“未通过”的,请先自行与学信网信息进行比对,如有不符可重新增加一条正确的学历或学位信息并等待再次核查。
2.考生可于信息提交24小时后登录报名系统查看核查结果,完成相关数据核查后方可继续报名。建议考生预留充足时间,提前完成用户注册。
3.核查结果提示“未通过”或“需要人工核查”的不会影响后续报名,须在报名开始后按规定进行人工核查。
4.己注册的考生无需重新注册,报考前应提前登录报名系统,补充完善相关信息。
(三)填报信息
报考人员完成注册环节后可在规定时限内进行考试报名。
1.上传照片。新注册报考人员登录网上报名系统时,必须按要求上传近期正面免冠证件照(如注册时未上传,则再次登录报名系统时提示上传)。请考生务必使用全国专业技术人员资格考试报名服务平台提供的工具(点击下载)对照片进行处理,源照片要求必须为单色背景(白色背景),正面免冠近期1寸或2寸证件照,JPG或JPEG,字节大于30KB,宽高像素大于295*413,照片清晰,禁止缩放后使用。若照片审核未通过,报考人员须按审核意见修改后重新上传照片。报名照片将用于准考证、考场座次表、证书、证书查询认证系统,请考生上传照片时慎重选用,照片一经上传确认,不得更换。报考人员应对照片质量负责,如因照片质量影响考试、成绩或证书的,由报考人员本人负责。
2.填写报名信息。报考人员登录到报名系统后,选择拟报考的考试项目和报考省份(辽宁省),认真阅读《报考须知》等相关内容,如实填报相关信息。报名地市及核查点按属地化管理原则填报,驻沈的中、省直单位报考人员报考地市应选择“辽宁省省直”,核查点应选择“辽宁省人事考试中心”;其他工作地为沈阳市的报考人员报考地市选择“沈阳市”,核查点应选择“沈阳市考试院”。
(四)选择办理方式
在资格考试报名中存在虚假承诺行为的人员,以及按照《专业技术人员资格考试违纪违规行为处理规定》(人社部令第31号),存在严重违纪违规行为或特别严重违纪违规行为、被记入资格考试诚信档案库且在记录期内的人员不适用告知承诺制。其他报考人员在完成相关信息填报后,可自主选择是否采用告知承诺制方式办理。
(五)报名信息确认
报考人员需要对报考的级别、专业、科目、上传的证明材料等信息进行核对并确认。选择采用告知承诺制方式报名的报考人员要签署《报考承诺书》(不允许代为承诺),并对承诺内容负责。
(六)资格核查及监管
资格核查部门依法依规对报考人员进行核查。在考前、考中、考后全程运用在线核查、现场核查、协助核查等方式对报考人员承诺内容开展核查。
驻沈中、省直单位报考人员核查与监管工作由省人事考试中心负责;其他沈阳市报考人员资格核查及监管工作由沈阳市考试院负责。
对已作出承诺的报考人员,身份、学历学位、所学专业等信息通过在线方式完成核查,沈阳市考试院将采用随机抽查、重点监管、智慧监管等方式实施日常监管,对虚假承诺行为和违纪违规行为作出处理。
五、“帮代办”“指导办”服务
为进一步优化考试报名服务,方便沈阳考区资格考试考生报名,沈阳市考试院推出资格考试“帮代办”、“指导办”服务,如您在报名中遇到问题,可通过以下方式与我们联系,由工作人员为您提供解答、代办、指导等服务。
1.帮代办。可将您需要咨询或服务的事项发送到指定邮箱:glb-sksy@shenyang.gov.cn,邮件标题以“姓名+考试名称+办理事项”命名;
2.指导办。添加沈阳市考试院工作人员微信,提供报名指导服务;


3.在线答疑。登录“沈阳市考试院”官网,在“在线答疑”栏目中提问咨询;
4.查看附件。查看沈阳市考试院网站《关于2023年度社会工作者职业水平考试沈阳考区报名工作的通知》中附件1《资格考试报名常见问题解答》,根据相关提示解决问题;
5.电话咨询。报名期间咨询电话:024-22866188(如遇人工坐席繁忙,请耐心等待)。
六、其他事项
其他未尽事宜,请查看《关于做好2023年度社会工作者职业水平考试考务工作的通知》(辽人考函〔2023〕10号)(附件2)