400-600-1817
考试类型
{{item.name}}
您当前的位置:
鞍钢集团关于公开选拔2名专业职能岗位人员2人的启事
2024-08-23
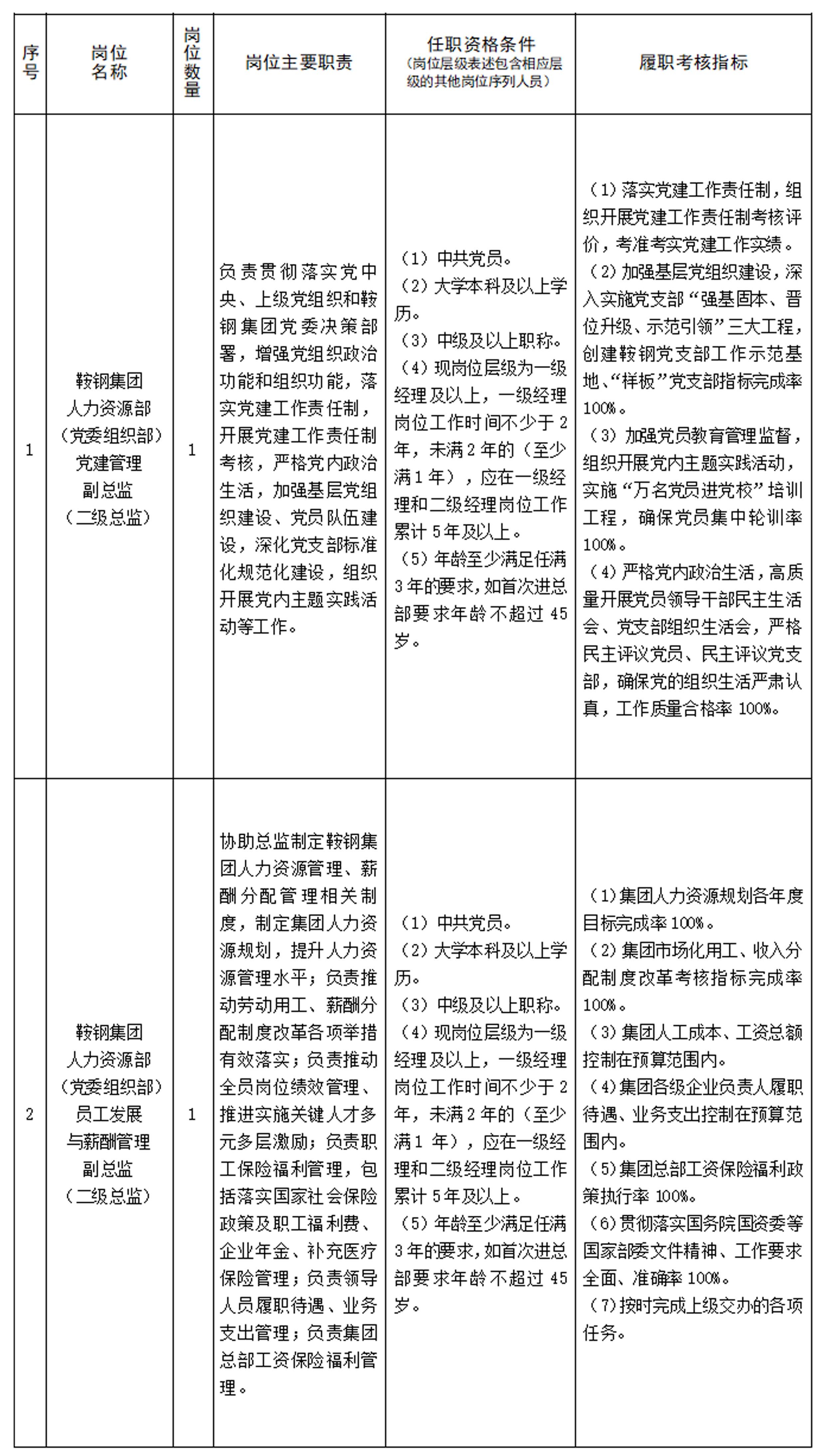
按照鞍钢集团三项制度改革相关要求,为进一步扩大选人用人视野,鞍钢集团党委组织部决定在全集团范围内公开选拔2名专业职能岗位人员,欢迎符合条件的人员和广大职工积极参与和监督。具体要求如下:
一、基本条件
1.政治素质好。全面学习贯彻习近平新时代中国特色社会主义思想和党的二十大精神,坚决贯彻落实党中央决策部署和集团公司工作安排,深刻领悟“两个确立”的决定性意义,增强“四个意识”、坚定“四个自信”、做到“两个维护”,不断提高政治判断力、政治领悟力、政治执行力。
2.综合能力强。具有较好的全局性思维和综合协调能力,较强的推动创新和执行能力。专业功底扎实,实践经验丰富,工作视野开阔。
3.具有良好的职业操守和个人品行。严格遵守党章党规党纪,坚决反对形式主义、官僚主义、享乐主义和奢靡之风,坚决反对特权思想和特权现象,忠诚企业,谨慎用权,公私分明,诚实守信,严守底线,廉洁从业。
有下列情况之一者,不受理报名:
(1)处于诫勉、通报批评及处理处分等影响期内的。
(2)涉嫌违纪违法正在接受有关机关审查,尚未做出结论的。
(3)配偶已移居国(境)外;或没有配偶,子女均已移居国(境)外的。
(4)其他不宜报名的。
二、报名办法
报名采取个人自愿的方式进行,本人持公开选拔报名表(电子版及纸质版)于8月16日至8月22日期间报名。公开选拔报名表可在鞍钢集团OA公告、鞍钢集团官方网站(www.ansteel.cn)公告中查阅、下载。
鞍山区域报名地点:鞍钢集团人力资源服务中心208房间,联系电话:0412-6723551。
攀枝花区域报名地点:攀钢集团总部223房间,联系电话:0812-3397865。
本溪区域报名地点:本钢集团总部306房间,联系电话:024-47839536。
其他区域可通过网上报名,报名邮箱:agjtdwzzbgbc@126.com。
三、录取办法
经过报名与资格审查、认领履职考核指标、能力素质测试、笔试(根据报名情况确定)、面试、组织考察等环节择优任用。
 
 
                                                                                               鞍钢集团有限公司党委组织部
                                                                                                             2024年8月16日

附件:公开选拔报名表
【本站文章系网络转载,科信不对真实性负责,如涉及任何问题,请联系我们,我们立即删除】
Copyright@2008-2024 科信教育培训学校
备案号:辽ICP备19014181号-1
辽公网安备 21010302000560号
科信教育公众号
(kexinjiaoyu024)
扫码关注
热门招聘
关注查看
最新解读
关注查看
考试动向
关注查看
科信微博
关注微博
关注
科信抖音
关注抖音
关注
辽宁事业 单位招聘信息
招考信息
更多
>