400-600-1817
考试类型
{{item.name}}
您当前的位置:
2024年鞍山市直事业单位面向社会公开招聘工作人员笔试公告
2024-07-03
根据《2024年鞍山市直事业单位面向社会公开招聘工作人员公告》规定,现将笔试有关事宜公告如下。
 
一、笔试时间地点  
 
笔试时间:2024年7月13日(星期六)上午9:00-11:00。
 
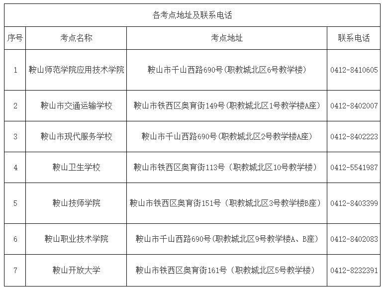
笔试地点:具体考点及考场信息以笔试准考证为准。
 
二、笔试内容
 
本次招聘笔试共设置综合管理类(A类)、医疗卫生类(B类)和体育教练类(C类)3个类别。A类笔试科目为职业能力测验和公共基础知识,B类笔试科目为医学基础知识和专业知识应用能力,C类笔试科目为体育学理论和体育学实践知识。笔试总成绩满分100分,保留两位小数。
 
三、网上打印准考证
 
已缴费的报考人员,于2024年7月8日9:00至7月13日11:00登录网上报名系统:
 
(https://qzpta39.chinasyks.org.cn/cn_lnanshansydw/index.html#/index)自行打印准考证、报名登记表(A4纸,一式两份),并妥善保管。
 
四、笔试成绩查询  
 
笔试阅卷结束后,根据成绩汇总分析确定笔试最低合格分数线。低于最低合格分数线者不得参加现场资格审查和面试。考生笔试成绩和最低合格分数线将通过鞍山市人力资源和社会保障局网站予以公布。
 
五、考生须知
 
1.考前30分钟开始入场,监考人员将在考前20分钟宣读《考场规则》《事业单位公开招聘违纪违规行为处理规定》相关条款及考试注意事项,建议考生提前到达考场。
 
2.必须带齐准考证、本人有效居民身份证,方可进入考场。入场时要服从工作人员的安排,主动配合安全检查。请认真核对考点、考场和座位号,在指定座位参加考试。考试开始后,未在规定座位参加考试,按违纪处理。
 
3.应自备2B铅笔、橡皮、黑色字迹的钢笔或签字笔。严禁将书籍、笔记、草稿纸以及手机、计算器、智能手表、智能手环、蓝牙耳机等各种电子、通信、计算、存储或其他有关电子设备带至座位。已带入考场的设备,应按监考人员的要求切断电源放在指定位置,否则将按相关规定进行处理。
 
4.请认真阅读试卷和答题卡上的说明,按照要求作答,字迹要清楚、工整,不得标记与答题无关的内容。
 
5.考试开始30分钟后,不得入场;考试期间,不得提前交卷、退场。
 
6.不能在考试开始信号发出前答题,不能在考试结束信号发出后继续答题。
 
7.不能将试卷、答题卡、草稿纸等带出考场,不能损毁试卷、答题卡。不得在准考证上以任何形式记录考试试题或答案等信息。
 
8.请认真阅读有关规定,严格遵守考场规则。考试期间,考生有义务妥善保护好自己的考试试卷和答题信息,防止被他人抄袭。若有答卷雷同,均给予该科目考试成绩为零分的处理,录用程序终止。
 
9.若有违规违纪行为,将按《事业单位公开招聘违纪违规行为处理规定》进行处理。

提示:考生应在考试前熟悉考场地址和交通路线。
 
 
 
鞍山市人力资源和社会保障局     
 
2024年7月3日  

【本站文章系网络转载,科信不对真实性负责,如涉及任何问题,请联系我们,我们立即删除】
Copyright@2008-2024 科信教育培训学校
备案号:辽ICP备19014181号-1
辽公网安备 21010302000560号
科信教育公众号
(kexinjiaoyu024)
扫码关注
热门招聘
关注查看
最新解读
关注查看
考试动向
关注查看
科信微博
关注微博
关注
科信抖音
关注抖音
关注
辽宁事业 单位招聘信息
招考信息
更多
>