400-600-1817
考试类型
{{item.name}}
您当前的位置:
鞍山市千山区公益性岗位招聘3人公告
2024-07-22
根据工作需要,1家单位招聘公益性岗位工作人员3人,现具体公告如下:
 
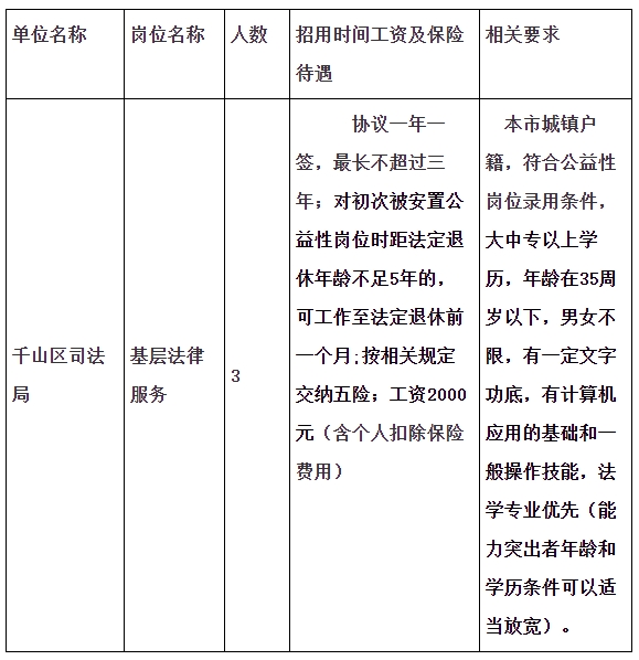
一、招聘计划

二、招聘要求
 
本市城镇户籍,符合就业困难人员条件者均可报名。
 
就业困难人员包括:城镇零就业家庭成员、登记失业人员中距法定退休年龄5年以内的人员、低保家庭成员、残疾人、单亲抚养未成年人者、现役军人配偶随军后无工作的、享受定期定量抚恤和生活补助的优抚对象、烈属。
 
三、考核方式
 
面试。报名审核合格人员进入面试环节。
 
四、招聘报名
 
报名时间:2024年7月22日-2024年8月22日
 
工作日上午8:30-11:30、下午13:00-17:00
 
报名地点:千山区司法局211办公室(携带本人身份证及一寸证件照)
 
报名电话:2313101  高先生
 
                                   鞍山市千山区人力资源和社会保障服务中心
 
                                          2024年7月22日

【本站文章系网络转载,科信不对真实性负责,如涉及任何问题,请联系我们,我们立即删除】
Copyright@2008-2024 科信教育培训学校
备案号:辽ICP备19014181号-1
辽公网安备 21010302000560号
科信教育公众号
(kexinjiaoyu024)
扫码关注
热门招聘
关注查看
最新解读
关注查看
考试动向
关注查看
科信微博
关注微博
关注
科信抖音
关注抖音
关注
辽宁事业 单位招聘信息
招考信息
更多
>