400-600-1817
考试类型
{{item.name}}
您当前的位置:
辽宁千山旅游集团面向2025年应届毕业生公开招聘7人公告
2025-07-09

共招 7 , 3 个职位

报名开始时间: 2025-07-02

报名结束时间: 2025-07-08

公告解读

直播时间:

直播平台: 请选择直播平台

为搭建人才梯队,弥补人才缺口,现根据工作需要,面向2025年应届毕业生公开招聘,招聘公告如下。
 
一、招聘对象
 
符合报考基本条件和招聘岗位具体资格条件的2025年应届普通高校毕业生(不含择业期毕业生)。
 
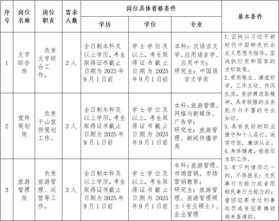
二、招聘岗位及条件


三、用工方式及待遇
 
正式在编员工,一经录用,与公司签订劳动合同。缴纳五险二金,享受工会福利。首次劳动合同期限三年,试用期六个月。试用期满,经考核合格的正式聘用,不合格的解除劳动合同。
 
四、招聘程序
 
(一)报名
 
1.报名时间:2025年7月2日—2025年7月8日,工作日期间08:30—16:00。
 
2.报名地点:鞍山市千山风景区游客中心监控室(报名处)。报名咨询电话:13352110199,19841251077,18904127229。
 
3.报名材料:
 
(1)近期两寸免冠照片1张;
 
(2)身份证原件及复印件(正反面);
 
(3)无犯罪证明记录;
 
(4)毕业证、学位证原件及复印件;《教育部学历证书电子注册备案表》、《教育部学籍在线验证报告》;
 
(5)报名登记表(附件)。
 
4.报名注意事项:
 
(1)考生每人限报一个岗位;
 
(2)考生辅修的第二学位只有学位证书,没有毕业证书的,不能以辅修第二学位所学的专业报考;
 
(3)报名实行诚信承诺制。报名时,要如实提交有关信息和材料,凡弄虚作假的或与岗位要求的资格条件不相符的,一经查实,取消其考试、聘用资格;
 
(4)自报名至聘用各环节程序期间,应及时关注公司公众号相关通知,因未关注到相关通知所致后果,由考生自负;
 
(5)本次招聘工作不指定考试辅导用书、不举办也不委托任何机构举办招聘辅导培训班。
 
(二)资格审查
 
根据所提交的个人信息材料进行资格审查,资格审查初审通过进入后续环节,对考生收取考务费100元/人。资格审查贯穿招聘工作全过程。开考比例为:符合资格条件人数与招聘职位数比例不低于2:1。达不到开考比例的,相应核减招聘人数或取消岗位。
 
(三)笔试
 
笔试采取闭卷的方式进行,内容由公共基础知识+行政能力测试和写作共两个科目组成,满分为100分,其中公共基础知识+行政能力测试占75%,写作占25%。委托第三方开展笔试,笔试的时间、地点在公司公众号上进行公布。
 
笔试结束后,依照成绩由高到低的顺序,按照招聘人数1:3的比例确定进入面试环节的人员。笔试成绩在公司公众号上进行公布。在指定日期前,本人签字确认放弃面试的,按比例依次递补。
 
(四)面试
 
面试采取结构化面试的方式进行,主要考察应聘人员的综合分析、解决问题、沟通协调、应急、人际关系等相关能力,满分为100分。面试合格分数为60分,未达到合格分数的不予聘用。委托第三方开展面试,面试的时间、地点在公司公众号上进行公布。
 
      本次考试采用百分制计算总成绩,笔试成绩按40%、面试成绩按60%计入总成绩,笔试、面试、总成绩均保留小数点后两位。按照总成绩由高到低顺序,按照岗位招聘计划人数1:1的比例确定进入体检环节人选。总成绩并列者,按照面试成绩由高到低顺序确定进入体检环节人选。
 
(五)体检
 
参加体检的人员需在规定时间内到指定医院进行体检,体检费用由个人承担。体检结果以指定医院出具的体检报告为准,体检标准参照事业单位录用体检标准以及《职业健康监护技术规范》《职业健康检查管理办法》等规定执行,未按规定要求进行体检或体检不合格的,不予录用。体检不合格或弃权形成的空缺,按照总成绩由高到低的顺序进行一次递补。若递补人员不合格或弃权,不再补录。
 
(六)考察
 
考察工作按照有关规定组织实施。按照德才兼备的标准,根据聘用岗位要求,采取多种形式,全面了解被考察对象的政治思想、道德品质、遵纪守法、能力素质、工作态度以及需要回避的情况等,对考察对象进行资格复审。考察合格人员经集团党委审核同意后确定为拟聘用人选。
 
(七)公示
 
拟聘用人选确定后,在公司公众号上进行公示,公示期为5个工作日。
 
(八)聘用
 
对经公示无异议或虽有反映但不影响聘用的,办理聘用手续。对反映有影响聘用的问题并查有实据的,不予聘用。对反映的问题一时难以查实的,暂缓聘用,待查清后再决定是否聘用。
 
招聘其他事宜:公司对本次招聘工作享有最终解释权。
 
 
 
 
 
辽宁千山旅游集团有限公司
 
 2025年7月1日
 
 
 
附件:
 
 

【本站文章系网络转载,科信不对真实性负责,如涉及任何问题,请联系我们,我们立即删除】
Copyright@2008-2024 科信教育培训学校
备案号:辽ICP备19014181号-1
辽公网安备 21010302000560号
科信教育公众号
(kexinjiaoyu024)
扫码关注
热门招聘
关注查看
最新解读
关注查看
考试动向
关注查看
科信微博
关注微博
关注
科信抖音
关注抖音
关注
辽宁事业 单位招聘信息
招考信息
更多
>