400-600-1817
考试类型
{{item.name}}
您当前的位置:
海城市消防救援大队2025年政府专职消防员第二批招聘36人公告
2025-12-11

共招 36 , 个职位

报名开始时间: 2025-12-08

报名结束时间: 2025-12-12

公告解读

直播时间:

直播平台: 请选择直播平台

根据辽宁省消防救援总队、鞍山市消防救援支队关于加强政府专职队伍建设的部署要求,结合我市各镇街“一队一站”建设实际,海城市消防救援大队现面向社会公开招聘政府专职消防员。
 
一、招录名额及岗位计划
 
本次计划招录政府专职消防员36名,其中灭火救援员26人消防车驾驶员10人,培训合格后由海城市消防救援大队根据各政府专职消防站人员缺额和队伍建设实际需要进行统一分配和调剂。
 
二、招录条件与范围
 
(一)基本条件
 
1.具有中华人民共和国国籍;
 
2.遵守宪法和法律,拥护中国共产党领导和社会主义制度;
 
3.男性,具有初中以上文化程度;
 
4.灭火救援员岗位年龄为18周岁(含)以上、30周岁以下,从事一线灭火救援工作,需担负执勤备战任务;消防车驾驶员岗位年龄为18周岁(含)以上、38周岁以下,持有地方B2驾驶证以上,且驾驶准驾车型实际驾龄不得少于1年,从事一线执勤消防车驾驶工作,需担负执勤备战任务;
 
5.身体和心理健康;
 
6.具有良好的品行;
 
7.个人综合素质过硬,志愿献身消防救援事业,现实表现良好,工作态度端正;
 
8.法律法规规定的其他条件。
 
(二)优先招录条件
 
在同等条件下,国家综合性消防救援队伍退出人员、大学本科毕业生、退役士兵和具有专业技术特长人员优先聘用(需提供相关证明)。
 
(三)不予录用情形
 
1.本人有违纪违法、被开除公职或辞退等不良记录,本人征信报告有不良记录,本人、家庭成员以及主要社会关系中有违法犯罪记录或参加非法组织、邪教组织或者从事其他危害国家安全活动的;
 
2.编造、散布有损国家声誉、反对党的理论和路线方针政策、违反国家法律法规信息的;
 
3.受过刑事处罚或涉嫌违法犯罪尚未查清的;
 
4.受党纪政务处分期未满人员、正在接受纪律审查人员、处于刑事处罚期间或者正在接受司法调查尚未做出结论的人员;
 
5.曾因卖淫嫖娼、赌博等受过治安管理处罚或者有吸毒史或精神病史的;
 
6.被军队除名或开除军籍的;
 
7.曾因违法违规被解除劳动合同的;
 
8.直系亲属或近亲属被判处刑罚,本人或家庭成员、近亲属有直系血亲或对本人有重大影响的旁系血亲被立案审查或被判处有期徒刑以上刑罚且正在服刑的;直系血亲或对本人有重大影响的旁系血亲被判处危害国家安全罪的;
 
9.其他不适合从事消防救援工作的。
 
三、工作时间
 
本次招聘的政府专职消防员实行24小时驻队备勤制度,按规定进行休息,重大节假日及重要安保任务时需要全员在岗执勤备战,任务结束后给予适当补休;同时享受法定婚假和陪产假,入职满1年后享有年休假。
 
四、薪资待遇
 
(一)试用期每月工资为灭火救援员2700元、消防车驾驶员2900元(试用期1个月),转正后每月工资为灭火救援员3160元(扣除保险个人缴纳部分后实发),消防车驾驶员3360元(扣除保险个人缴纳部分后实发),每年通过考核年限工资涨幅100元,至多涨幅10年,若年考核未通过,则该年工资不参与上涨。
 
(二)合同期内,按规定缴纳保险。
 
(三)在岗工作期间单位统一发放制式服装,提供住宿和伙食。
 
(四)每年享受1次免费体检。
 
五、招聘程序
 
(一)网上报名与资格审查
 
报名采取网络报名的方式进行,报名时间为2025年12月8日至2025年12月12日,逾期不予受理。同步进行资格审查,资格审查不合格的不得进入下一环节。符合条件的报名人员请在报名时间内,将《报名登记表》(附件1)和《报名承诺书》(附件2)电子版和签字按手印的扫描件及相关证明材料扫描件发送至指定邮箱(hzjxfjyz@163.com,要求:图片清晰,以材料名称命名;每个附件大小不超过6MB,一并压缩成以“岗位名称+姓名+身份证号”命名的压缩包)。
 
报名时还需提交以下资料:近12个月的个人征信报告、居民身份证、户口簿、毕业证、专业资格证、退伍证、无犯罪证明等相关证件原件及复印件各1份,高中及同等学历的还需提供学籍证明,大专及以上学历的需提供教育部学历证书电子注册备案表,近期蓝底免冠1寸照片3张。
 
(二)资格审查
 
通过网上资格初审的报考人员需携带相关材料进行现场审查,主要审查身份证、退伍证、驾驶证、学历情况、工作证明等证件,通过资格审查的人员进入考核环节。资格审查贯穿招聘全过程,一经发现本人所提供所有材料不符合招聘岗位要求或弄虚作假的,随时取消招聘资格。现场资格审查的具体时间、地点另行通知。
 
(三)政治审查
 
主要审查本人现实表现、家庭成员及主要社会关系的政治历史情况,以及有无违法犯罪记录等情况,同时进行个人征信核查,本人提供中国人民银行打印出来的个人征信报告。对于退役士兵,要到退役军人事务部门查看服役档案,看是否有违纪等记录。对于政治审查不合格的和有不良征信记录的,取消应聘资格。
 
(四)考核程序
 
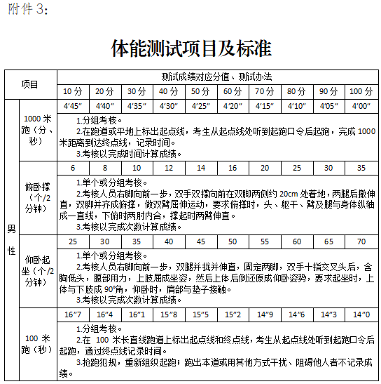
1.体能测试:科目为1000米跑、俯卧撑、仰卧起坐、100米跑,单科满分100分,体能测试总分为四个科目的平均分(体测标准见附件3)。其中,报名消防车驾驶员的还需现场对驾驶技能进行测试,具体科目为:倒桩移库、坡道定点停车及起步、单边桥、侧方位停车、通过连续障碍、路面驾驶(驾驶技能单项满分100分,60分为合格,低于60分不予录用)。
 
2.心理测试:统一组织报名人员进行心理测试,心理测试结果不合格的不予招录。
 
3.面试:主要考察招聘对象的身体形态、仪容仪表、语言表达、职业认知、应急处理能力等方面内容,面试成绩满分100分,低于60分的为“不合格”。面试不合格的,不予招录。
 
灭火救援员总成绩=体能测试成绩笔试成绩50%+面试成绩×50%;消防车驾驶员总成绩=体能测试成绩×30%+驾驶技能成绩×40%+面试成绩×30%。
 
4.体检:报名对象按照总成绩由高到低进行排名,按照需求人数确定参加体检人员。体检项目及标准参照《公务员录用体检通用标准(试行)》以及国家有关政策规定执行,体检费用由报名人员自理,体检不合格的取消录用资格。
 
(五)录用及公示
 
按照考核成绩排名,确定拟录用人员名单,拟录用人员名单向社会公示,名单将通过海城市人民政府官方网站向社会公示,公示时间为5个工作日。对没有问题或者反映问题不影响录用的,按照规定程序办理录用手续;对有严重问题并查有实据的,不予录用;对反映有严重问题,但一时难以查实的,暂缓录用,待查实并作出结论后再决定是否录用。录用后未按时报到参加入职培训的,视为自动放弃。
 
(六)岗前培训
 
对拟聘用的政府专职消防员进行为期1个月的集中培训,培训内容为体技能训练、队列训练和业务培训。对于在培训期间现实表现、学习训练、身体心理等情况不适合从事消防救援工作的将予以淘汰。
 
(七)签订合同
 
确定录用人员后,签订《劳动合同》(试用期包含在劳动合同期限内),首次劳动合同期限为1年;劳动合同期满后,根据年度考评成绩及本人履职情况由海城市消防救援大队决定是否续签。
 
集中培训合格后统一分配到相应工作岗位。录用人员在试用期间不符合录用条件的或试用期满考核不合格,海城市消防救援大队予以解除劳动合同。
 
六、聘用管理
 
1.本次招聘由海城市消防救援大队负责招聘人员的入职培训、管理教育、训练备勤和档案管理等工作;
 
2.如因特殊情况需改变用工形式的,自动解除劳动合同,并按相关工作要求,做好接续工作。
 
3.招录消防员实行准军事化管理,实行24小时战备制度。海城市消防救援大队负责对招聘人员履职尽责、遵章守纪、教育培训、日常训练等情况进行定期考核评价。考核结果作为续签或解除劳动关系的主要依据,录用人员合同期限内考核不合格的,海城市消防救援大队有权解除劳动关系,予以辞退。
 
七、注意事项
 
(一)此次招聘由海城市消防救援大队组织,不委托任何代理机构或个人开展招聘工作,不指定辅导用书,不收取任何报名考试费用。社会上出现的任何辅导班、辅导网站或发行的出版物等,均与本次招聘无关。敬请广大报名者提高警惕,切勿上当受骗。
 
所有通知公告均将通过海城市人民政府官方网站进行发布,请报考人员及时查阅信息并按招录工作安排参与考核环节。
 
(二)在报名、考核、体检、政审期间的食宿、交通等一切费用自理,一切安全责任自负。
 
(三)报名人员自报名之日起至招聘工作结束,应确保报名时所填写的联系方式正确,保持电话通信畅通,因所留通讯方式不畅所致后果,由报名人员自负。
    (三)报名实行诚信承诺制,报名人员本人对提交材料的真实性、有效性负责,在招聘考试过程中存在弄虚作假、违规作弊的,一经查实,立即取消应聘资格。
    (四)招聘期间招录人员如不按规定参加考察政审、体格检查和心理检测、体能和技能测试、面试等环节的,视为自动弃权,取消录用资格。
 
(五)集训结束后进行考核,考核合格的人员确定任用岗位。
 
(六)本次招聘全过程应聘者提供的身份证必须为二代身份证(含有效期内的临时身份证和带照片的户籍证明)。
 
(七)体能测试、面试和体检相关事宜另行通知。
 
(八)其他未尽事宜按有关文件规定执行。
 
八、本公告由海城市消防救援大队负责解释
 
咨询和监督电话:0412-3160119
 
咨询时间:工作日上午9时至11时;下午14时至17时。
 
附件:
 
1.报名登记表
 
2.报名承诺书
 
3.政府专职消防队员招录考核测试标准 
 
 
 
海城市消防救援大队
 
2025年12月8日




【本站文章系网络转载,科信不对真实性负责,如涉及任何问题,请联系我们,我们立即删除】
Copyright@2008-2024 科信教育培训学校
备案号:辽ICP备19014181号-1
辽公网安备 21010302000560号
科信教育公众号
(kexinjiaoyu024)
扫码关注
热门招聘
关注查看
最新解读
关注查看
考试动向
关注查看
科信微博
关注微博
关注
科信抖音
关注抖音
关注
辽宁事业 单位招聘信息
招考信息
更多
>