400-600-1817
考试类型
{{item.name}}
您当前的位置:
>
朝阳
>
教师资格证
>
普通话考试
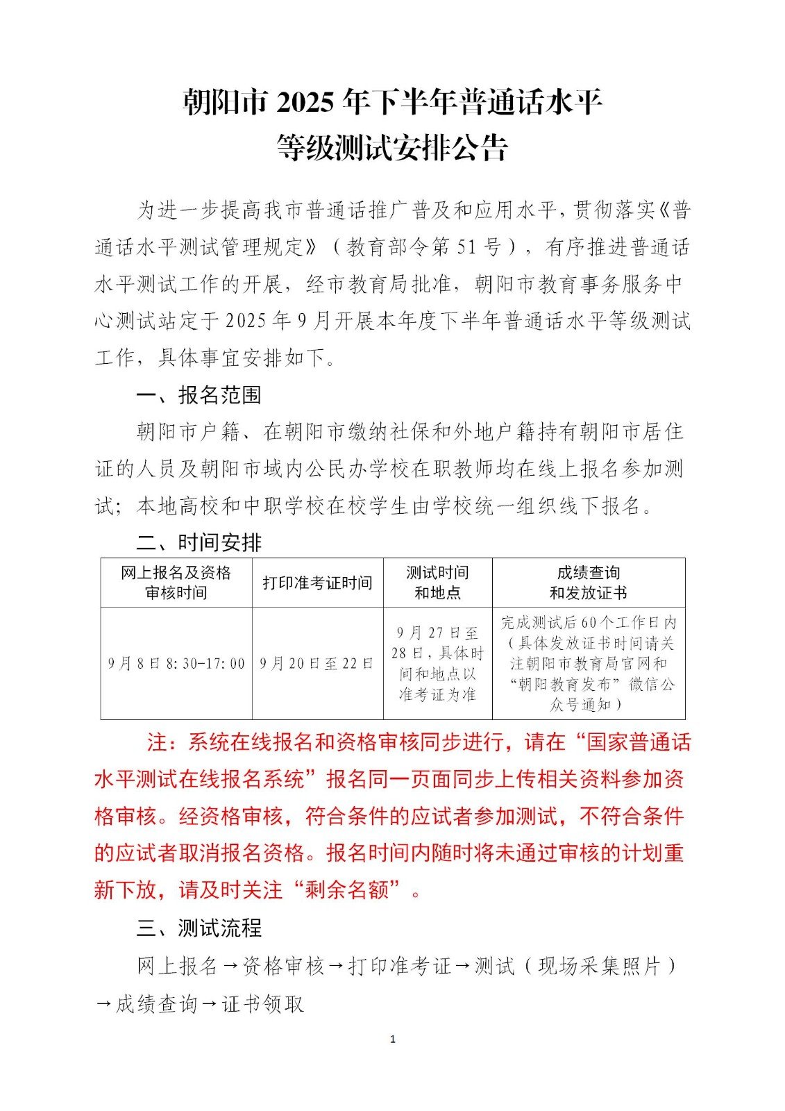
朝阳市2025年下半年普通话水平等级测试安排公告
2025-08-06
共招
人
,
个职位
报名开始时间:
报名结束时间:
公告解读
直播时间:
直播平台:
请选择直播平台
【本站文章系网络转载,科信不对真实性负责,如涉及任何问题,请联系我们,我们立即删除】
上一篇:
朝阳市2025年全年普通话水平等级测试安排公告
下一篇:
朝阳市2026年上半年普通话水平等级测试安排公告
Copyright@2008-2024 科信教育培训学校
备案号:辽ICP备19014181号-1
辽公网安备 21010302000560号
科信教育公众号
(kexinjiaoyu024)
扫码关注
热门招聘
关注查看
最新解读
关注查看
考试动向
关注查看
科信小红书
关注小红书
关注
科信抖音
关注抖音
关注
辽宁事业
单位招聘信息
招考信息
更多
>