400-600-1817
共招 人 , 个职位
报名开始时间: 0
报名结束时间: 0
公告解读
直播时间:
直播平台: 请选择直播平台,微信视频号搜索 科信教育 ,微信小程序搜索 科信活动助手
大连华锐重工集团股份有限公司(简称“大连重工”),始建于1914年,于2011年12月上市(股票代码:002204),是国家重机行业的大型重点骨干企业。大连重工现有从业人员6500余人,总资产近200亿元,建有“一个总部、五大研制基地”,占地面积200多万平方米。企业具备重大技术装备自主研发和机电液一体化设计、制造、安装、调试及总承包能力;拥有600多项专利,24个国家和省市名牌产品,创造了250多个“中国第一”,多项产品技术达到世界先进水平;具有国际化经营能力,产品远销90余个国家和地区。大连重工始终践行“为敬业者搭建平台,为成长者培植沃土”的人才理念,以“人才集聚”战略导向,不断强化人才引进、培养、使用和激励机制,大力推进人才的市场化、职业化、专业化和国际化发展,将人才资源打造成为企业高质量发展的创新驱动力。
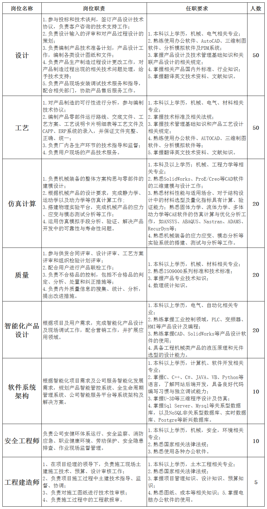
一、招聘岗位

二、招聘条件
1.2023年应届毕业生,专业及学历详见招聘岗位。
2.身心健康、成绩优异、具有良好的团队协作能力、吃苦耐劳。
3.本科及以上毕业生需要具备大学英语四级分数425分(含)以上水平。
4.中共党员、学生干部、有相关实习经验者优先。
三、薪酬
具有竞争力的薪资待遇、绩效奖金、年终奖金、五险一金、工作餐、带薪年休假、探亲假、节日福利、员工宿舍及住房补贴、班车。
四、招聘流程
简历投递 校园宣讲 简历筛选 面试 签订三方就业协议
五、投递简历
hr@dhidcw.com 请将邮件主题以“应聘岗位+姓名+专业+学校名称”
联系电话:
0411-86852407 孙女士
报名截止日期至2022年11月30日
大连重工期待您的加入!