400-600-1817
考试类型
{{item.name}}
您当前的位置:
【专任教师和博士后招聘】能源与动力学院航空/航天飞行器能源与热管理创新团队
2024-05-23

共招 , 个职位

报名开始时间:

报名结束时间:

公告解读

直播时间:

直播平台: 请选择直播平台,微信视频号搜索 科信教育 ,微信小程序搜索 科信活动助手

一、团队简介
 
 
团队主要从事能源系统中能量转换与热利用问题的基础理论、方法、先进技术及其应用研究。具体研究方向包括空/天飞行器能量管理、数字孪生建模和快速仿真、多相强化传热技术、新型能源动力装置研发、微纳尺度相变传热、储能与燃料电池系统、高效工业冷却以及新型低碳制冷技术等。团队近年来承担了包括“两机专项”、JW重大基础加强项目、国防“173”课题、十四五动力装备预研项目、教育部-装发部联合基金、国家自然科学基金重大项目等一批国家级重大科研任务,部分科研成果成功实现了产业化示范,具备科研向实用转化的丰富经验。
 
 
 
 
 
二、团队负责人简介
 
 
张博,教授、博士生导师,教育部新世纪优秀人才、辽宁省高等学校创新人才、大连理工大学宁波研究院副院长,中国高等教育学会工程热物理专业委员会理事、副秘书长,某国家重大基础加强项目成员、能源与热管理领域专家,中国制冷学会学术工作委员会委员,中国机械工程学会流体分会理事。
 
 
张博教授围绕流体流动与强化传热机理问题开展研究和技术创新,提出了流-固-热耦合设计解决轻量化、高效传热设计思想,并在航天航空领域内开展了富有成效的尝试。学术观点和结果在本领域TOP期刊发表SCI检索论文30余篇。授权发明专利9项,授权实用新型专利多项。面向国家重大需求、注重科技成果转化为生产力,在余热制冷/热泵方向上,完成了从基础研究到应用、示范和产业化的全流程工作,联合制定了国内首个喷射制冷方面的企业标准,带领完成了国内首座大制冷量(≥1744KW)低温废热氟利昂喷射制冷系统和集中供暖二级换热站喷射热增压系统示范工程;切实形成了新产品,实现企业效益2000余万元,获得了大连市、辽宁省的科技奖励共4项。
 
 
详情请见:http://faculty.dlut.edu.cn/ejector/zh_CN/index.htm
 
 
三、招聘方向
 
 
1、化学能储能系统热管理创新基础及技术研究(高效热疏导机理及技术、多物理场感知及三维实体温度场演化预测、化学能电池SOC/SOH、基于能效的空/液冷联调联控技术等);
 
 
2、能源高效利用与新型动力装置研发(微纳尺度传热强化技术、喷射热泵/制冷、精密空调研发与系统设计、高性能冷却塔技术研发与系统设计、多相流体传热与动力学、燃料电池与制氢等)
 
 
3、航空发动机热防护(航空发动机内热系统数字技术、高功率用电设备热防护)
 
 
 
 
 
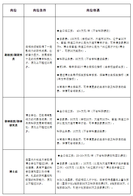
四、招聘条件及福利待遇

其他待遇:
 
 
提供引进人才公寓,可拎包入住,周边配套设施齐全,步行5分钟可达学校附属幼儿园、附属学校(中小学);优质教育资源配套,解决子女入托、入学;博士后享有学校教职工同等福利待遇,优秀出站博士后可优先申请学校教师岗位。
 
 
 
 
 
五、应聘方式
 
 
应聘者将个人简历及反映本人学术水平的代表性成果电子文档发到邮箱:
 
 
张博zhangbo@dlut.edu.cn
 
 
刘常姝 liuchangshu@dlut.edu.cn(请同时抄送)

【本站文章系网络转载,科信不对真实性负责,如涉及任何问题,请联系我们,我们立即删除】
Copyright@2008-2024 科信教育培训学校
备案号:辽ICP备19014181号-1
辽公网安备 21010302000560号
科信教育公众号
(kexinjiaoyu024)
扫码关注
热门招聘
关注查看
最新解读
关注查看
考试动向
关注查看
科信小红书
关注小红书
关注
科信抖音
关注抖音
关注
辽宁事业 单位招聘信息
招考信息
更多
>