400-600-1817
考试类型
{{item.name}}
您当前的位置:
大连理工大学培训中心(远程与继续教育学院)招聘启事(自聘)
2025-01-05

共招 , 个职位

报名开始时间:

报名结束时间:

公告解读

直播时间:

直播平台: 请选择直播平台,微信视频号搜索 科信教育 ,微信小程序搜索 科信活动助手

因工作需要,大连理工大学培训中心(远程与继续教育学院)拟面向社会公开招聘派遣制工作人员若干名(自聘),有关事宜如下:
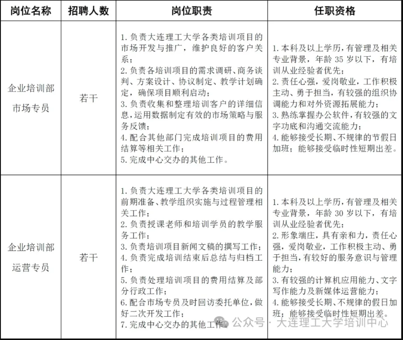
一、招聘岗位信息
 
二、聘用管理方式
经面试合格录用者,按照劳务派遣形式与大连人才派遣服务公司签订劳动合同,试用期2个月。按照国家规定缴纳“五险一金”,每个聘期两年。
三、报名方式及注意事项
1.应聘者需网上报名,将以下两份材料投递至邮箱:dlutpx@dlut.edu.cn(邮件主题命名为:“应聘:姓名+岗位名称+手机号码”),谢绝重复投递。
材料一:《大连理工大学培训中心(远程与继续教育学院)自聘岗位申请表》(附件)。
材料二:从高中起至最高学历毕业、学位证书扫描件及其它证明个人业绩和能力的资料,须合并至一份PDF文档。
2.中心将对应聘材料进行审查,择优筛选并电话通知符合要求的候选人参加面试环节,未通过筛选者将不再另行通知。
3.报名截止时间:2025年2月24日12:00。
4.联系人:宁老师15942666766
大连理工大学培训中心(远程与继续教育学院)
2025年1月2日
【本站文章系网络转载,科信不对真实性负责,如涉及任何问题,请联系我们,我们立即删除】
Copyright@2008-2024 科信教育培训学校
备案号:辽ICP备19014181号-1
辽公网安备 21010302000560号
科信教育公众号
(kexinjiaoyu024)
扫码关注
热门招聘
关注查看
最新解读
关注查看
考试动向
关注查看
科信小红书
关注小红书
关注
科信抖音
关注抖音
关注
辽宁事业 单位招聘信息
招考信息
更多
>