400-600-1817
考试类型
{{item.name}}
您当前的位置:
中国科学院大连化物所职能部门工作人员岗位招聘2人启事
2024-04-20

共招 , 个职位

报名开始时间:

报名结束时间:

公告解读

直播时间:

直播平台: 请选择直播平台,微信视频号搜索 科信教育 ,微信小程序搜索 科信活动助手

中国科学院大连化学物理研究所本着“按需设岗、公开招聘、竞争上岗、择优聘用”的原则,根据《大连化物所事业编制工作人员招聘实施细则(试行)》有关要求,现面向社会公开招聘职能部门工作人员2名,具体信息如下:
一、基本任职条件
1. 具有中华人民共和国国籍;
2. 遵守宪法和法律;
3. 具有良好的品行;
4. 具有岗位所需的专业和技能条件;
5. 具有适应岗位要求的身体条件;
6. 所外应聘人员还应符合以下条件:
(1)45岁以下;
(2)符合任职回避相关制度要求。
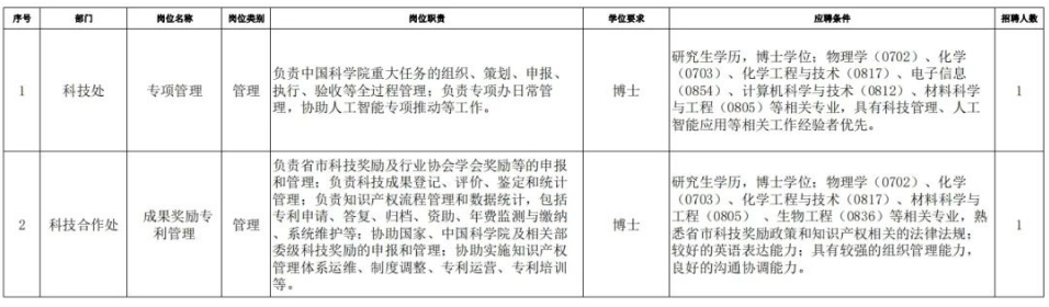
二、招聘岗位

三、应聘程序
1. 报名采取网申方式进行(请确保填写邮箱和电话准备,以便及时查收相关通知);
 
网申方式:点击岗位列表中相关岗位“参与应聘”进行简历投递(请牢记个人用户名及登录密码);
 
如登录失败请清除一下浏览器缓存,投递简历技术支持:dvt47066@163.com
2. 人事处对应聘人员简历进行审核,符合应聘条件者录入我所应聘人才库(请及时登录简历系统查看简历审核状态,如因信息不全被驳回,请补充信息后及时提交);
3. 对达到竞争比例要求的岗位,根据招聘有关规定组织能力测评、面试答辩、部门考核等工作;
4. 报名截止时间:5月5日17:00。
四、薪酬待遇
1. 按照国家、中国科学院及研究所有关规定,提供具有竞争力的薪酬;
2. 缴纳五险、建立职业年金和住房公积金、享受午餐补贴、健康体检、公务员医疗、带薪年假、教育培训等福利;
3. 具有博士学位,符合申领条件者,研究所给予20万元住房补贴;对于具有国内外知名大学授予的理工科博士学位或博士后出站人员,经大连市人才认定,给予30万元安家费;
4. 符合条件职工可以申请入住职工单身宿舍;
5. 提供出国学习、交流访问机会等。
五、联系方式
通讯地址:辽宁省大连市中山路457号 研究生教育大厦A座702室
联系部门:中国科学院大连化学物理研究所人事处
联 系 人:刘老师
联系电话:0411-84379103
电子邮箱:liuchang@dicp.ac.cn(不接收简历)

【本站文章系网络转载,科信不对真实性负责,如涉及任何问题,请联系我们,我们立即删除】
Copyright@2008-2024 科信教育培训学校
备案号:辽ICP备19014181号-1
辽公网安备 21010302000560号
科信教育公众号
(kexinjiaoyu024)
扫码关注
热门招聘
关注查看
最新解读
关注查看
考试动向
关注查看
科信小红书
关注小红书
关注
科信抖音
关注抖音
关注
辽宁事业 单位招聘信息
招考信息
更多
>