400-600-1817
考试类型
{{item.name}}
您当前的位置:
大连理工大学校园管理与修缮中心招聘2人启事(自聘)
2024-09-22

共招 2人 , 个职位

报名开始时间: 2024-08-19

报名结束时间: 2024-09-20

公告解读

直播时间:

直播平台: 请选择直播平台,微信视频号搜索 科信教育 ,微信小程序搜索 科信活动助手

因工作需要,大连理工大学校园管理与修缮中心拟面向社会公开招聘工作人员2名(自聘),有关事宜如下:
 
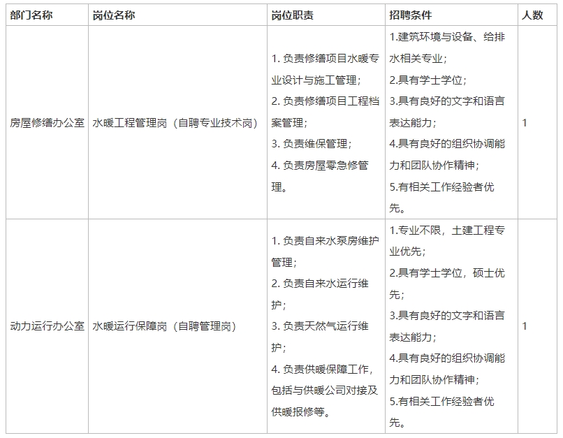
一、招聘岗位信息

二、合同与待遇
 
1. 经考核面试录用,与大连市人才派遣服务公司签订劳动合同,以人才派遣方式聘用。
 
2. 按国家规定缴纳“五险一金”,具体待遇可电话或面试时详询。
 
三、报名方式
 
1. 报名材料
 
应聘者需网上报名,一是填入基本信息,具体详见https://www.wjx.cn/vm/rM4NNdg.aspx;二是将个人简历(附件1)和附件材料发送到招聘邮箱xjzhang@dlut.edu.cn。邮件主题命名为:“应聘+姓名+手机号”。附件材料要求:应聘者将个人简历、从高中起至最高学历的毕业证书、学位证书及其它证明个人业绩和能力的材料扫描合并成一份pdf文件,文件命名为“应聘+姓名+手机号”。
 
2. 报名截止时间:2024年9月20日17:00。
 
3. 联系方式:0411-84708309 张老师

【本站文章系网络转载,科信不对真实性负责,如涉及任何问题,请联系我们,我们立即删除】
Copyright@2008-2024 科信教育培训学校
备案号:辽ICP备19014181号-1
辽公网安备 21010302000560号
科信教育公众号
(kexinjiaoyu024)
扫码关注
热门招聘
关注查看
最新解读
关注查看
考试动向
关注查看
科信小红书
关注小红书
关注
科信抖音
关注抖音
关注
辽宁事业 单位招聘信息
招考信息
更多
>