400-600-1817
考试类型
{{item.name}}
您当前的位置:
辽宁机电职业技术学院2024年面向社会公开招聘工作人员笔试和现场资格审查的通知
2024-06-25

共招 , 个职位

报名开始时间:

报名结束时间:

公告解读

直播时间:

直播平台: 请选择直播平台,微信视频号搜索 科信教育 ,微信小程序搜索 科信活动助手

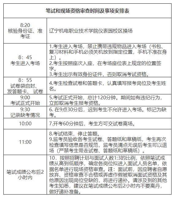
一、笔试
 
笔试时间定于2024年6月29日9:00-11:00。笔试地点为辽宁机电职业技术学院仪表园校区K楼,具体考场及座次请听从现场工作人员安排及指引。
 
笔试环节需携带本人身份证、准考证(请考生于考试前两天关注学校网站通知下载,并自行打印带至考场)、2B铅笔、黑色水性笔等其他考试用具。
 
笔试结束后,学校对成绩进行汇总分析并确定最低分数线。笔试成绩及进入面试人员名单等相关事宜将在学院网站公布(http://www.lnmec.net.cn/)。
 
本次招聘不指定考试辅导用书,不举办也不委托任何机构举办考试辅导培训班。
 
二、现场资格审查
 
现场资格审查时间:2024年6月29日下午笔试成绩公布后,具体时间详见笔试和现场资格审查时间及事项安排表。
 
现场资格审查地点:辽宁机电职业技术学院仪表园校区行政楼A902会议室。
 
学院将严格按照公告及岗位资格条件,对考生报名资格进行审查确认。请考生提供身份证、学历学位证书、学历认证(登陆学信网查询、打印)、工作经历证明、党员证明材料,以及招聘信息中所涉及的资历和其他条件要求的相关证明材料原件及复印件各一份,原件当场返还,A4纸复印件一份我校留存(复印件装订成册,封面标注“考生姓名+应聘岗位”)。资格审查贯穿招聘全过程,如个人条件不符合申报岗位要求或弄虚作假,随时发现均可取消其应聘资格。
 
注:
 
(1)岗位有工作经历要求的,须提供原工作单位合同或开具的工作经历证明(仅提供养老保险缴费证明无效)。
 
(2)岗位要求中共党员(含预备党员)的,必须提供所在党组织开具的党员证明材料。
 
(3)留学归国人员资格初审时需提供国家教育部留学服务中心出具的《国外学历学位认证书》。尚未取得《国外学历学位认证书》的,可以凭辽宁省外国专家局出具的《出国留学人员资格临时证明》接受资格审查;未毕业的,资格审查时必须提供就读院校开具的在读及毕业时间的证明和我国驻外使领馆确认书;所有留学归国人员通过考试、体检和考察后,必须凭《国外学历学位认证书》办理聘用手续。
 
(4)国内院校与国外院校联合办学的,按国内院校毕业生报考,资格初审时须提供国内院校出具相应的证明。属国内院校与国外院校联合办学取得国外学位的,办理聘用手续时需提供国家教育部留学服务中心出具的《联合办学学历学位评估意见书》。
 
(5)2024年普通高校应届毕业生尚未取得学历、学位证书的,必须提供就读院校开具的在读及毕业时间的证明,取得证书后再到学校人资处备案。


注意事项:
 
1.面试暂定6月30日,具体面试相关要求待笔试结束后发布。
 
2.后续事宜请及时关注学校网站,网址:https://www.lnmec.net.cn/

【本站文章系网络转载,科信不对真实性负责,如涉及任何问题,请联系我们,我们立即删除】
Copyright@2008-2024 科信教育培训学校
备案号:辽ICP备19014181号-1
辽公网安备 21010302000560号
科信教育公众号
(kexinjiaoyu024)
扫码关注
热门招聘
关注查看
最新解读
关注查看
考试动向
关注查看
科信小红书
关注小红书
关注
科信抖音
关注抖音
关注
辽宁事业 单位招聘信息
招考信息
更多
>