400-600-1817
考试类型
{{item.name}}
您当前的位置:
>
丹东
>
教师招聘
>
招考公告
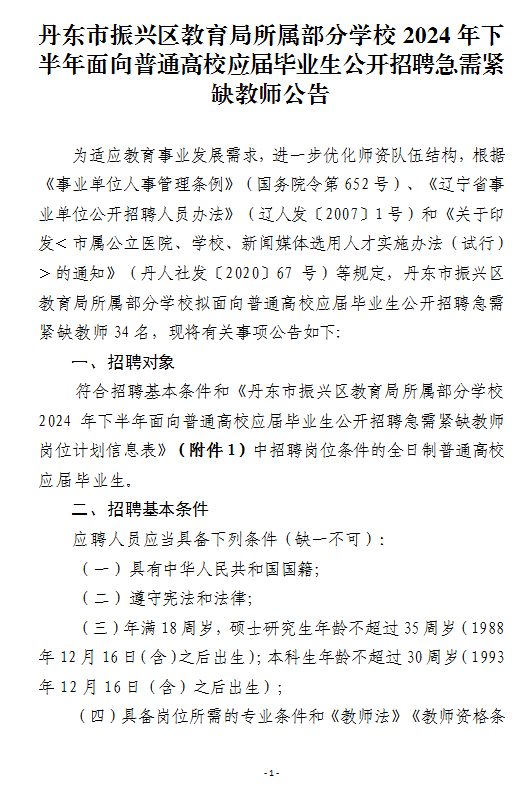
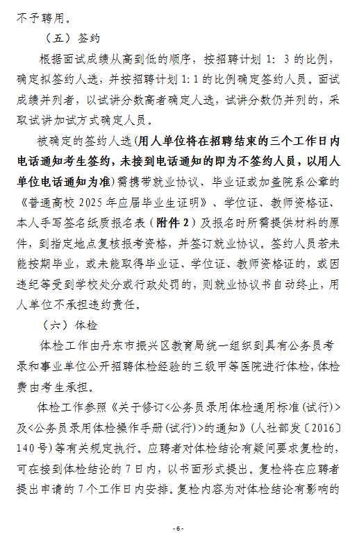
丹东市振兴区教育局所属部分学校2024年下半年面向普通高校应届毕业生公开招聘急需紧缺教师34人公告
2024-12-20
附件1:丹东市振兴区教育局所属部分学校2024年下半年面向普通高校应届毕业生公开招聘急需紧缺教师岗位计划信息表
附件2:丹东市振兴区教育局所属部分学校2024年下半年面向普通高校应届毕业生公开招聘急需紧缺教师报名表
附件3:普通高校2025年应届毕业生证明
附件4:2023年和2024年普通高校毕业生未就业证明
附件5:面试教材
附件6:普通高等学校本科专业目录(2020年版)
附件7:2016年辽宁省省直事业单位公开招聘人员专业(学科)指导目录
附件8:用人单位及校外考生入校说明
【本站文章系网络转载,科信不对真实性负责,如涉及任何问题,请联系我们,我们立即删除】
上一篇:
丹东市振安区教育局所属部分学校2024年面向普通高校公开招聘急需紧缺教师10人公告
下一篇:
丹东市技师学院2024年下半年面向普通高校公开招聘教师10人公告
Copyright@2008-2024 科信教育培训学校
备案号:辽ICP备19014181号-1
辽公网安备 21010302000560号
科信教育公众号
(kexinjiaoyu024)
扫码关注
热门招聘
关注查看
最新解读
关注查看
考试动向
关注查看
科信微博
关注微博
关注
科信抖音
关注抖音
关注
辽宁事业
单位招聘信息
招考信息
更多
>