400-600-1817
考试类型
{{item.name}}
您当前的位置:
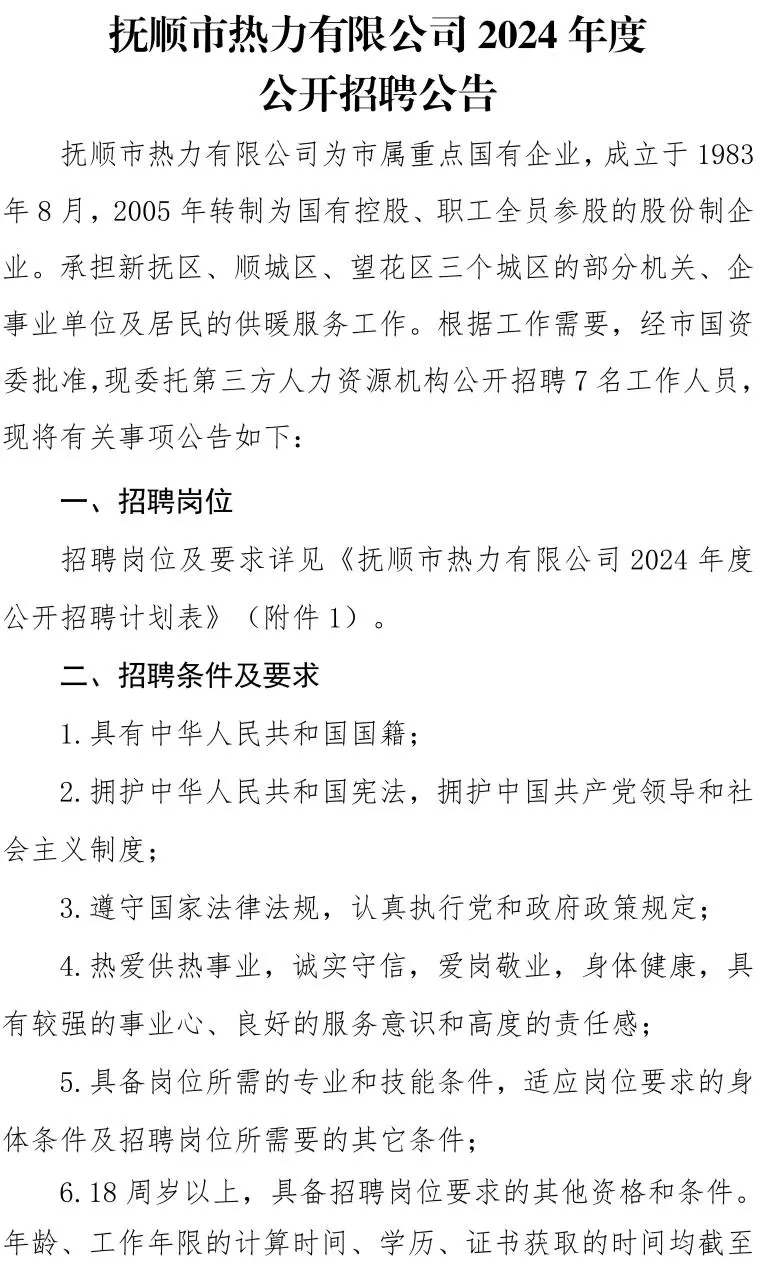
抚顺市热力有限公司2024年度公开招聘7人公告
2024-12-04

共招 7人 , 个职位

报名开始时间: 2024-12-04

报名结束时间: 2024-12-04

公告解读

直播时间:

直播平台: 请选择直播平台,微信视频号搜索 科信教育 ,微信小程序搜索 科信活动助手

长按扫描二维码,下载附件
【本站文章系网络转载,科信不对真实性负责,如涉及任何问题,请联系我们,我们立即删除】
Copyright@2008-2024 科信教育培训学校
备案号:辽ICP备19014181号-1
辽公网安备 21010302000560号
科信教育公众号
(kexinjiaoyu024)
扫码关注
热门招聘
关注查看
最新解读
关注查看
考试动向
关注查看
科信小红书
关注小红书
关注
科信抖音
关注抖音
关注
辽宁事业 单位招聘信息
招考信息
更多
>