400-600-1817
考试类型
{{item.name}}
您当前的位置:
>
抚顺
>
医疗单位招聘
>
招考公告
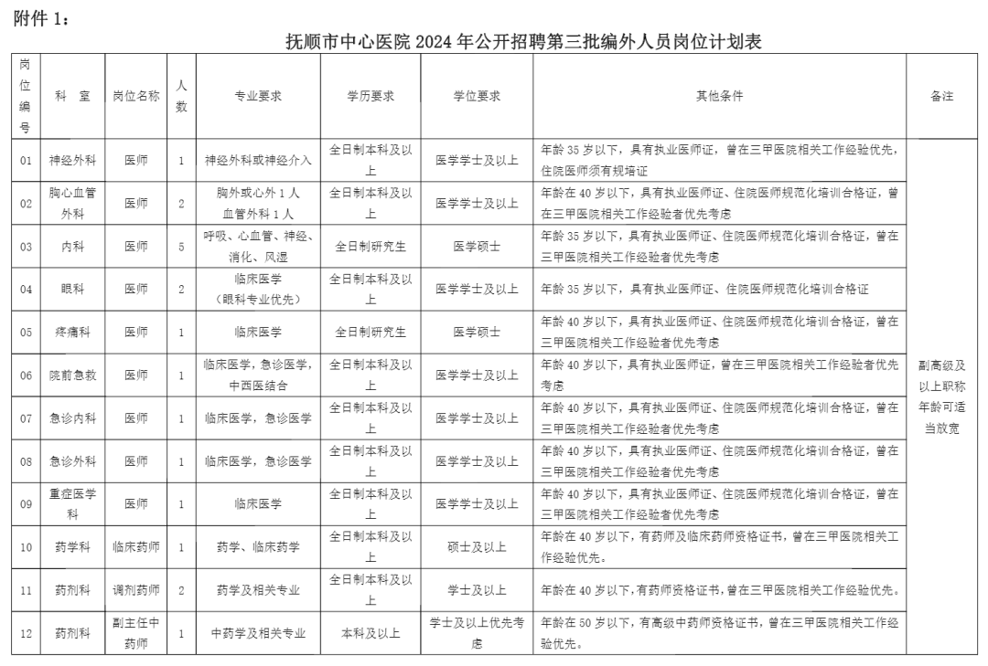
抚顺市中心医院2024年第三批编外人员招聘19人公告
2024-04-23
长按二维码扫描下载附件
【本站文章系网络转载,科信不对真实性负责,如涉及任何问题,请联系我们,我们立即删除】
上一篇:
2024年辽宁省健康产业集团抚矿总医院面向社会公开招聘医生的公告
下一篇:
2024年抚顺市中医院社会招聘工作人员公告
Copyright@2008-2024 科信教育培训学校
备案号:辽ICP备19014181号-1
辽公网安备 21010302000560号
科信教育公众号
(kexinjiaoyu024)
扫码关注
热门招聘
关注查看
最新解读
关注查看
考试动向
关注查看
科信微博
关注微博
关注
科信抖音
关注抖音
关注
辽宁事业
单位招聘信息
招考信息
更多
>