400-600-1817
共招 人 , 个职位
报名开始时间: 0
报名结束时间: 0
公告解读
直播时间:
直播平台: 请选择直播平台,微信视频号搜索 科信教育 ,微信小程序搜索 科信活动助手
一、学校简介
辽宁理工学院始建于1999年,位于渤海之滨的历史文化名城辽宁省锦州市,是经教育部批准、辽宁省政府主管,是以工学为主,工学、管理学、文学、教育学等学科协调发展的多科性应用型民办本科大学。
学校现有松山、滨海两个校区,现有9个二级学院,3个公共教学单位。设有计算机科学与技术、电气工程与智能控制等29个本科专业和4个专科专业。
根据学校发展需要,现面向社会公开招聘相关专业人才。
二、基本条件
应聘人员应符合下列条件:
1.拥护党的路线方针政策,遵纪守法,爱岗敬业,具有良好的品德修养和职业道德,热爱教育事业;
2.身心健康,具有正常履职的身体条件,符合学校录用标准;
3.具备岗位所需的学历(学位)、专业、技能条件,有企业从事技术研发工作经历优先;
4.有专业技术资格要求的报考岗位,须在报名截止前取得相应的专业技术资格证书;
5.具备岗位所需要的其他条件;
6.有下列情况之一者,学校不予录用:
(1)报名信息与实际情况不符,存在弄虚作假等问题的;
(2)曾因犯罪受过各类刑事处罚,有犯罪嫌疑尚未查清或正在接受纪律审查的,国家法律法规规定不得聘用的其他人员。
三、招聘岗位及要求
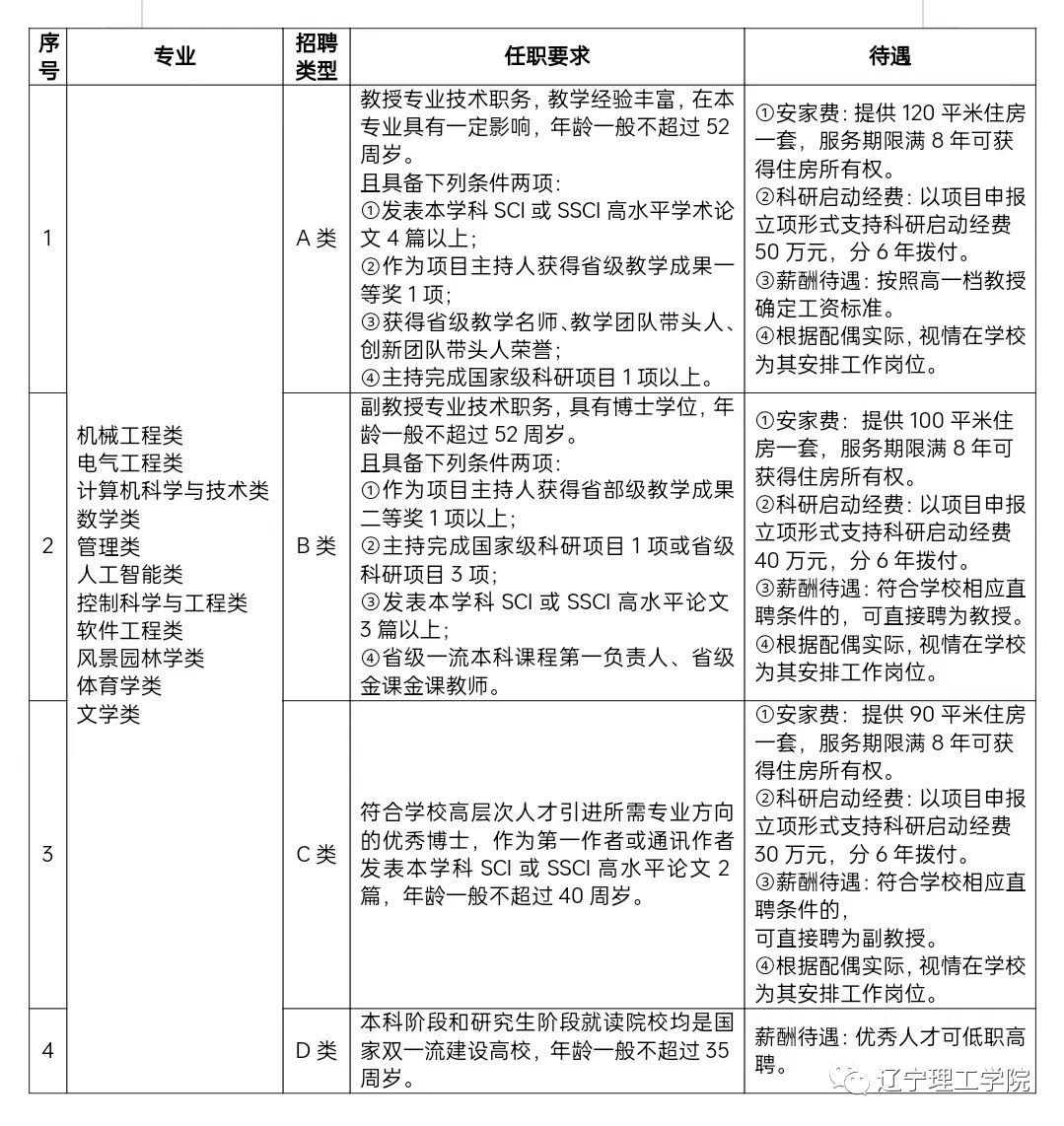
(一)高层次人才


(三)辅导员

四、薪酬与福利
1.与学校签订劳动合同,按国家规定标准缴纳五险一金,同时享有学校规定的学历津贴、校龄津贴、取暖补贴等。
2.享受带薪寒暑假、法定休假、节日福利、健康体检等福利。
3.年度考核合格享受第十三个月工资。
4.工作日可享受教职工食堂免费自助早餐、午餐、晚餐。
五、招聘程序和办法
本次招聘采取公告、网上报名、资格初审、面试、体检、聘用等程序进行。
1.报名方式
应聘者下载并填写《辽宁理工学院教师应聘报名表》,将以下材料以电子邮件的形式发送至邮箱lnlgzp@126.com。(邮件主题为:应聘岗位-姓名-毕业院校-专业-学历,电子版材料以姓名命名)。
(1)《辽宁理工学院教师应聘报名表》一份;
(2)各阶段的学历认证电子注册备案表、教育部学位认证报告扫描件一份,可登录网址:https://www.chsi.com.cn/查询学历、学位的结果;
(3)各阶段学历、学位证书电子版扫描件一份;
(4)身份证电子版扫描件;
(5)各等级职称证书扫描件一份;
(6)高校教师资格证或其他证书扫描件一份;
(7)相关业绩材料扫描件。
2.资格初审
人事处组织专家对应聘人员学历背景、教学能力、科研能力、学术水平、发展潜力及应聘材料的真实性进行审查。
3.面试
考核小组对应聘者进行结构化面试、试讲考核,考核内容主要包括应聘人员的思想政治表现、道德品质、心理健康状况、专业水平、教学科研能力以及发展潜力等。
4.体检报到
经体检合格、公示无异议后,按规定程序办理入职手续。
5.其他
应聘人员提交的个人信息和材料应当真实、准确、有效。凡提供虚假信息和材料获取考核及聘用资格,或有意隐瞒本人真实情况的,一经查实,立即取消考核资格及聘用资格,所有责任由应聘者承担。
六、联系方式
联系人:0416-6086016(刘老师)。
传真:0416-6086166。
邮箱:lnlgzp@126.com
通讯地址:辽宁省锦州市高新技术产业园区昆明街二号。
七、其他说明
1.本校招聘通过辽宁理工学院官方网站、官方微信、各相关高校就业信息网发布招聘信息,联系人和联系方式为我校相关教师及招聘用邮箱,不通过其他途径接收报名信息,请勿轻信其他招聘渠道。
2.具体面试安排将以电话和邮件的形式通知,请务必确保报名时填写的邮件地址和手机号码准确无误。
3.《辽宁理工学院教师应聘报名表》网上下载位置:辽宁理工学院官网人事处主页下载专区。
附件:辽宁理工学院教师应聘报名表
查看报名表请扫描二维码
