为提升辽阳市消防救援力量,不断推动消防救援工作社会化,现结合我市灭火救援工作实际,面向社会招聘政府专职消防队员,具体公告如下:
一、招聘岗位及人数
计划招聘政府专职消防员71名,其中,战斗员岗位42名、驾驶员岗位29名。
1.辽阳市指挥中心、应急通信与车辆勤务站、战勤保障分队、文圣区和弓长岭区消防救援大队招聘专职队员36人,其中,战斗员岗位18名、驾驶员岗位18名。
联 系 人:赵子铭
咨询电话:0419-2129810
报名邮箱:lyxfzkb@163.com
2.辽阳市宏伟区消防救援大队招聘专职队员10名,其中,战斗员岗位8名、驾驶员岗位2名。
联 系 人:张学公
咨询电话:0419-2129810
报名邮箱:1985874923@qq.com
3.灯塔市消防救援大队招聘专职队员13名,其中,战斗员岗位8名、驾驶员岗位5名。
联 系 人:李倩妮
咨询电话:0419-2129810
报名邮箱:dtxfjydd@163.com
4.辽阳县消防救援大队招聘专职队员12名,其中,战斗员岗位8名、驾驶员岗位4名。
联 系 人:梁佳伟
咨询电话:0419-2129810
报名邮箱:767333465@qq.com
二、招聘条件
(一)基本条件
1.具有中华人民共和国国籍,男性。
2.遵守宪法和法律,拥护中国共产党领导和社会主义制度,具有良好的政治素质。
3.具有高中同等学历以上文化程度,能适应准军事化管理,具有听从指挥、服从管理、令行禁止的纪律意识。
4.自愿从事消防救援工作,具有忠诚、奉献、吃苦耐劳的精神,服从单位统一分配。
5.身体和心理健康,体形端正,无肢体功能障碍,无精神疾病史,无遗传、慢性或传染性疾病。
6.本人无违纪违法、被开除公职或辞退等不良记录,本人征信报告无不良记录,本人、家庭成员以及主要社会关系中无违法犯罪记录。
7.具有良好的品行。
(二)岗位条件
1.战斗员岗位:年龄在18至30周岁(1995年6月1日至2007年5月31日期间出生),对在消防救援队伍、部队从事指挥岗位5年以上或者工作满12年以上的人才,经辽阳市消防救援支队批准年龄可放宽至35周岁(1990年6月1日以后出生)。
2.驾驶员岗位:年龄在22至35周岁(1990年6月1日至2003年5月31日期间出生),持有地方B2、A2、A1任意一种驾驶证;对有特殊车辆驾驶或在部队专职驾驶大型特种车辆的人才,经辽阳市消防救援支队批准年龄可放宽至38周岁(1987年6月1日以后出生)。
(三)战斗员、驾驶员岗位优先招聘条件
1.国家综合性消防救援队伍退出人员、退役士兵,获得三等功及以上奖励,具有本科及以上学历的。
2.取得机动车维修、装备维修、健身、摄影、潜水、绳索救援等相关专业技术职业资格或等级证书的。
3.国家二级及以上运动员或者体育专业院校毕业具有长跑等专业特长人员。
注:以上优先招聘条件为同等条件下优先录用;按照要求提供相关证明。
(四)不予录用情形
1.因散布有政治性问题的言论,参加法律禁止的政治性组织等,受过处罚的。
2.组织、参加、支持民族分裂、暴力恐怖、宗教极端等非法组织的。
3.曾被刑事处罚、行政拘留或者涉嫌违法犯罪正在被调查处理或者被侦查、起诉、审判等尚未结案的。
4.曾因违法、违纪被开除或者解聘、责令辞职、开除学籍,或者被开除党籍、留党察看、开除团籍的。
5.与国(境)外政治背景复杂的组织或者人员联系,政治上可疑,被有关部门记录在案的。
6.现役军人、在职消防员、在读的高中(中专)学生;以及在公务员考录、事业单位招聘中被认定为有严重作弊行为的。
7.有精神病史、遗传、传染性、慢性疾病、纹身、腰椎间盘突出、半月板损伤、韧带损伤、强直性脊柱炎等影响从事消防救援工作疾病的以及其他体质、体能不佳不适合从事消防救援工作的情形。
8.组织、参加、支持暴力恐怖、民族分裂和宗教极端等非法活动的,是邪教、有害气功组织或者黑社会性质的组织成员。
9.组织、参加非法集会、游行、示威以及静坐、绝食、罢工、罢课等活动的。
10.违背社会公德,有打架斗殴、诈骗、偷窃、赌博、吸毒,受过处罚或者正在被调查处理的。
11.直系亲属或近亲属被判处刑罚,本人或家庭成员有直系血亲或对本人有重大影响的旁系血亲被立案审查或被判处有期徒刑以上刑罚正在服刑者;直系血亲或对本人有重大影响的旁系血亲被判处危害国家安全罪者,涉嫌严重违纪、违法正在被调查处理或者正在被侦查、起诉、审判的。
12.解放军和武警部队退役士兵受行政、党内处分不满一年的,被除名或者开除军籍的。
13.被国家机关、事业单位开除公职或者辞退,以及有个人不良信用记录或被依法列为失信联合惩戒对象的。
14.曾因违反消防救援队伍管理规定被辞退(解除劳动合同),以及因个人原因自愿从辽阳市消防救援支队离职的。
15.不适合从事消防救援工作的其他情形。
三、招聘流程
网上报名-资格审核-招聘测试-体格检查与心理健康测试-政治考察-公示-录用与入职培训。
(一)报名方式
1.报名时间:2025年5月19日9时至2025年6月18日17时。参加政府专职消防员报名人员工作地点必须服从辽阳市消防救援支队统一调配。
2.报名途径:报名一律采取网络报名方式进行。应聘人员扫描公告下方二维码,下载《辽阳市消防救援支队公开招聘政府专职消防员登记表》和报名所需相关证明材料说明(附件1),按照意愿区域和岗位填写《登记表》,填写后将附件的电子版和个人证明材料按照报名意向区域发送到指定邮箱,请将电子邮件名称和原件照片压缩包名称设为:“姓名+岗位名称+意向区域”,例如:某某+战斗员+宏伟区,并将邮件发送宏伟区消防救援大队报名邮箱。未按要求进行报名的,视为初审不合格。
(二)资格审查
由辽阳市消防救援支队按照招聘条件审核应聘人员报名材料。符合要求的进入测试环节。
(三)招聘测试
招聘测试由辽阳市消防救援支队确定统一测试时间和地点。
1.体能测试:共4个科目,其中1000米跑必测,原地跳高和立定跳远二选一,单杠引体向上和俯卧撑二选一,10米×4往返跑和100米跑二选一。
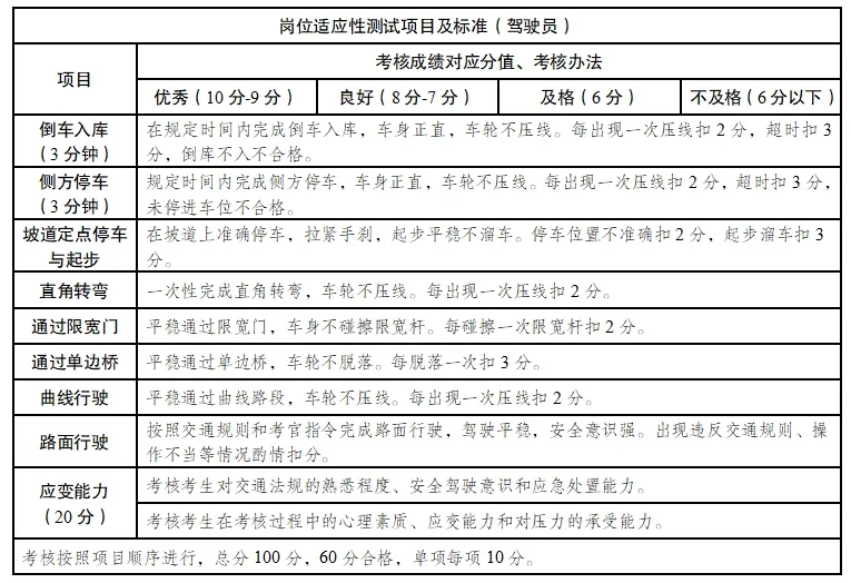
2.岗位适应性测试:战斗员测试负重登六楼、原地攀登六米拉梯测试两个科目;驾驶员测试车辆场地实操,倒车入库、侧方停车、坡道定点停车与起步、直角转弯、通过限宽门、通过单边桥、曲线行驶、路面行驶。体能和岗位适应性测试达标的人员进入面试环节。
(1)战斗员岗位

(2)驾驶员岗位
3.面试:主要考察面试入围人员适应消防救援工作岗位要求的语言表达、逻辑思维、临场应变,以及入职动机、行为举止等,每名考生的面试时间不超过5分钟。面试满分为100分,面试分数达不到60分的,取消应聘资格。
(四)体格检查和心理健康测试
按照体能和岗位适应性测试、面试合格人员确定进入体检和心理健康检测名单,参照《应征公民体格检查标准》中军队陆勤人员标准执行,体检费用由个人自行承担,体检检查或心理测试不合格者取消应聘资格。
(五)政审考察
按照国家综合性消防救援队伍消防员招录政治考察条件对拟录用人员进行政治考察。
(六)公示
由辽阳市消防救援支队按照综合考核成绩,确定拟录用人员名单并在“辽阳消防”官方微信公众号公示,公示期5天。
(七)录用与入职培训
根据公示情况,确定录用人员名单。对没有问题或者反映问题不影响录用的,按照规定程序办理录用手续;对有严重问题并查有实据的,不予录用;对反映有严重问题,但一时难以查实的,暂缓录用,待查实并作出结论后再决定是否录用。新录用政府专职消防员须填写《献身消防救援事业志愿书》,参加不少于2个月的岗前培训,被录用人员需服从辽阳市消防救援支队统一调剂,未按时报到参加入职培训的,视为自动放弃;培训结业考核不合格,或有其他不适宜从事消防专业救援工作情形的,予以淘汰。培训期间空缺名额的,根据考核排名顺序补录。培训结束根据岗位需要分配至所需单位。
辽阳市消防救援支队
2025年5月19日
辽阳市消防救援支队
政府专职消防员招聘知情书
国家综合性消防救援队伍由原公安消防部队转制组建,有着光荣历史和优良传统,是一支救民于水火、助民于危难的队伍。习近平总书记亲自为国家综合性消防救援队伍授旗并致训词,亲自审定队旗、队徽、队服和誓词,明确提出“对党忠诚、纪律严明、赴汤蹈火、竭诚为民”建队方针,政府专职消防员作为与应急救援国家队、主力军并肩战斗的重要力量,同样实行着24小时备勤值班、一线高危作战。
此次招聘由辽阳市消防救援支队组织,不委托任何代理机构或个人开展招聘工作,不收取任何报名考试费用,不指定任何考试辅导用书,不举办辅导培训班;社会上出现的任何辅导班、辅导网站或发行的出版物等,均与本次招聘无关。敬请考生提高警惕,切勿上当受骗。
经辽阳市消防救援支队批准录用的政府专职消防员,集中组织开展不少于60天的封闭式岗前教育培训,培训期间,只发放基本工资,不享受其他奖励补贴,培训结束并通过考核的,授予相应岗位等级,并根据工作需要,分配至辽阳市消防救援支队下辖的各区(县)消防救援站从事火灾扑救、应急救援等工作。
政府专职消防员全程实行劳动合同签订制,首次签订合同期间为2年(试用期2个月),入职培训期间因个人原因退出的,须退还入职培训住宿费、伙食费和被装使用费。自签订劳动合同后2年内因个人原因离职或被辞退的,按单方面违约,需向辽阳市消防救援支队支付在职期间的伙食费和被装折旧费,并将其纳入辽阳市消防救援支队政府专职消防员招聘黑名单,此后不得再次参加辽阳市政府专职消防员招聘。
本人已认真阅读《辽阳市消防救援支队政府专职消防员招聘知情书》,知悉辽阳市消防救援支队职责任务和退出机制,接受驻勤备战、日常管理、教育训练、统一分配模式以及非正当原因退出惩戒办法,自愿报名参加此次专职消防员招聘。
知 情 人:
2025年 月 日
附件
附件1:报名要求和所需相关证明材料、辽阳市消防救援支队公开招聘政府专职消防员登记表
附件2:所在单位的同意报考证明
附件3:自愿承担招录测试安全风险承诺书
