400-600-1817
考试类型
{{item.name}}
您当前的位置:
科技部2024年考试录用公务员补录面试公告
2024-05-18

共招 , 个职位

报名开始时间:

报名结束时间:

公告解读

直播时间:

直播平台: 请选择直播平台,微信视频号搜索 科信教育 ,微信小程序搜索 科信活动助手

根据公务员录用工作有关规定,现就2024年科技部补充录用公务员面试有关事项通知如下:
 
一、面试确认与资格复审
 
请进入面试的考生(名单见附件1)于2024年5月14日12:00前确认是否参加面试,确认方式为电子邮件,要求如下。
 
1.请使用报名时填写的邮箱发送电子邮件至mostkaolu@sina.com。
 
2.邮件标题为“×××确认参加/不参加科技部××职位面试”。
 
3.电子邮件正文中请说明以下情况:①姓名、身份证号、准考证号、公共科目笔试总成绩。②是否已经被地方机关录用为公务员或者参照公务员法管理的机关(单位)人员。③网上报名时填报的通讯地址、联系方式等信息如有变化,请在电子邮件正文中注明。
 
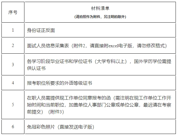
4.确认参加面试者,需以电子邮件附件形式提供相关材料,所需材料清单及要求见下表。考生本人对所提供材料的真实性负责,材料不全或主要信息不实,影响资格审查结果的,将取消面试资格。

面试前还将进行现场资格复审,届时请考生备齐以上材料原件。
 
5.放弃面试者请填写《放弃专业能力测试和面试声明》(附件4),经本人签名,拍照后作为邮件附件发送。不在规定时间内填写放弃声明,又因个人原因放弃面试的,将上报中央公务员主管部门记入诚信档案。
 
逾期未确认的,视为自动放弃,不再进入面试程序。
 
二、面试安排
 
1.我部将集中进行专业能力测试和面试等,采用现场面试的方式进行,时间为2024年5月19日,具体安排如下。


备注:以上安排因现场状况等影响,有可能进行适当调整,具体以实际安排为准。
 
2.专业能力测试内容为英语考试,包括口试和笔试两部分,主要考察英语翻译能力和实际应用能力。
 
3.考场实行集中封闭式管理,不能按时报到的考生视为自动放弃面试资格。
 
三、体检和考察
 
我部将按照综合成绩从高到低的顺序等额确定体检和考察人选。普通职位综合成绩=(笔试总成绩÷2)×50%+面试成绩×35%+专业能力测试成绩×15% 。若参加面试人员与录用计划数比例低于3:1,考生面试成绩应达到80分方可作为体检和考察人选。
 
收到体检通知的考生请按要求前往体检。体检费用由我部承担。考察采取个别谈话、实地走访、严格审核人事档案、查询社会信用记录、同本人面谈等方法进行。
 
 
 
考录工作坚持公平、公正、公开,坚决抵制考录中的不正之风,如发现在面试过程中有干扰面试工作正常进行的,将取消相关考生的考录资格。欢迎大家监督我部公务员考录工作。
 
咨询电话:010-58881749
 
 
 
 
 
 
 
 
 
 
 
 
 
 
 
 
                                        科技部人事司
 
                                                                                                                   2024年5月13日

【本站文章系网络转载,科信不对真实性负责,如涉及任何问题,请联系我们,我们立即删除】
Copyright@2008-2024 科信教育培训学校
备案号:辽ICP备19014181号-1
辽公网安备 21010302000560号
科信教育公众号
(kexinjiaoyu024)
扫码关注
热门招聘
关注查看
最新解读
关注查看
考试动向
关注查看
科信小红书
关注小红书
关注
科信抖音
关注抖音
关注
辽宁事业 单位招聘信息
招考信息
更多
>