400-600-1817
考试类型
{{item.name}}
您当前的位置:
工业和信息化部机关及直属机构2026年考试录用公务员资格复审公告
2026-04-13

共招 , 个职位

报名开始时间:

报名结束时间:

公告解读

直播时间:

直播平台: 请选择直播平台

根据公务员法和公务员录用有关规定,现将工业和信息化部机关及直属机构2026年度考试录用公务员有关事项通知如下:
 
一、面试人员名单
 
根据公共科目笔试成绩从高到低的顺序和5:1的面试比例,确定首批进入面试人员名单(附件1)。
 
二、面试资格确认
 
进入面试考生请于2026年1月21日(周三)17时前(以收到邮件时间为准),发送电子邮件至zhaopin@miit.gov.cn确认是否参加面试。
 
(一)确认参加面试的考生,请将邮件标题命名为“姓名-确认参加业务司局X(或XX省通信管理局)面试”。若网上报名时填写的联系电话、邮箱等信息发生变化,请在邮件正文中注明。
 
(二)放弃面试的考生,请将邮件标题命名为“姓名-放弃参加业务司局X(或XX省通信管理局)面试”,并填写《放弃面试声明》(附件2)签字扫描发送至邮箱。
 
(三)收到自动回复邮件即代表我们收到了确认信息。未在规定时间内确认也未提交放弃声明的,视为放弃面试资格。
 
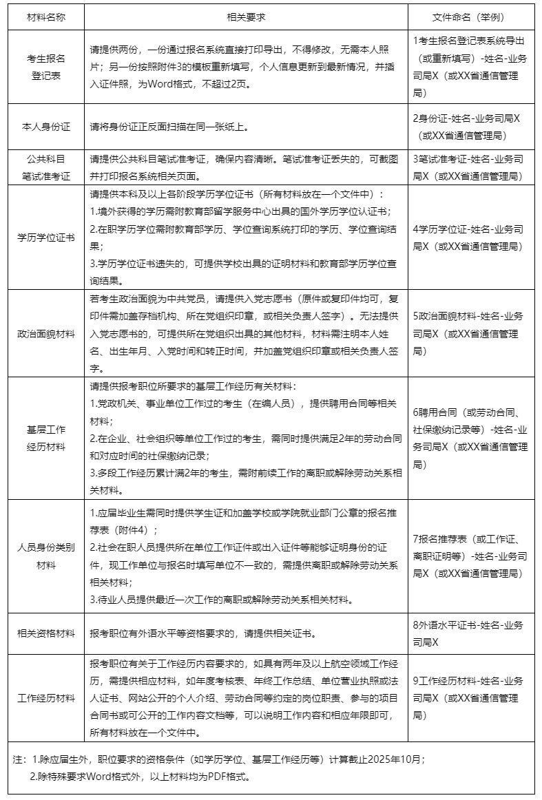
三、资格复审材料要求
 
请参加面试的考生于1月26日(周一)24时前(以收到邮件时间为准)将以下材料扫描件用压缩包形式(25M以内)发送至zhaopin@miit.gov.cn,邮件标题及附件压缩包命名为“姓名-业务司局X(或XX省通信管理局)资格复审材料”,收到自动回复邮件即代表我们收到材料。逾期未按要求提供资格复审材料的,视为放弃面试资格。如需补交材料或资格复审不通过,我们将电话反馈信息。提供虚假材料的,将被取消面试资格,我们将视情节上报中央公务员主管部门记入考生诚信档案。我们承诺资格复审材料只用于公务员录用相关工作。面试时请考生备齐资格复审材料原件。


四、面试安排
 
面试预计3月初在北京进行,具体安排将及时在国家公务员局、工业和信息化部网站(政务公开—公务员招录栏目)公布,请各位考生密切关注并保持手机、邮箱畅通。
 
特此公告。
 
 
 
联系方式:010-68207836。
 
 
 
 
 
 
 
 
 
 
 
 
 
 
 
                                                                                                                 工业和信息化部人事教育司
 
                       2026年1月16日

【本站文章系网络转载,科信不对真实性负责,如涉及任何问题,请联系我们,我们立即删除】
Copyright@2008-2024 科信教育培训学校
备案号:辽ICP备19014181号-1
辽公网安备 21010302000560号
科信教育公众号
(kexinjiaoyu024)
扫码关注
热门招聘
关注查看
最新解读
关注查看
考试动向
关注查看
科信微博
关注微博
关注
科信抖音
关注抖音
关注
辽宁事业 单位招聘信息
招考信息
更多
>