400-600-1817
考试类型
{{item.name}}
您当前的位置:
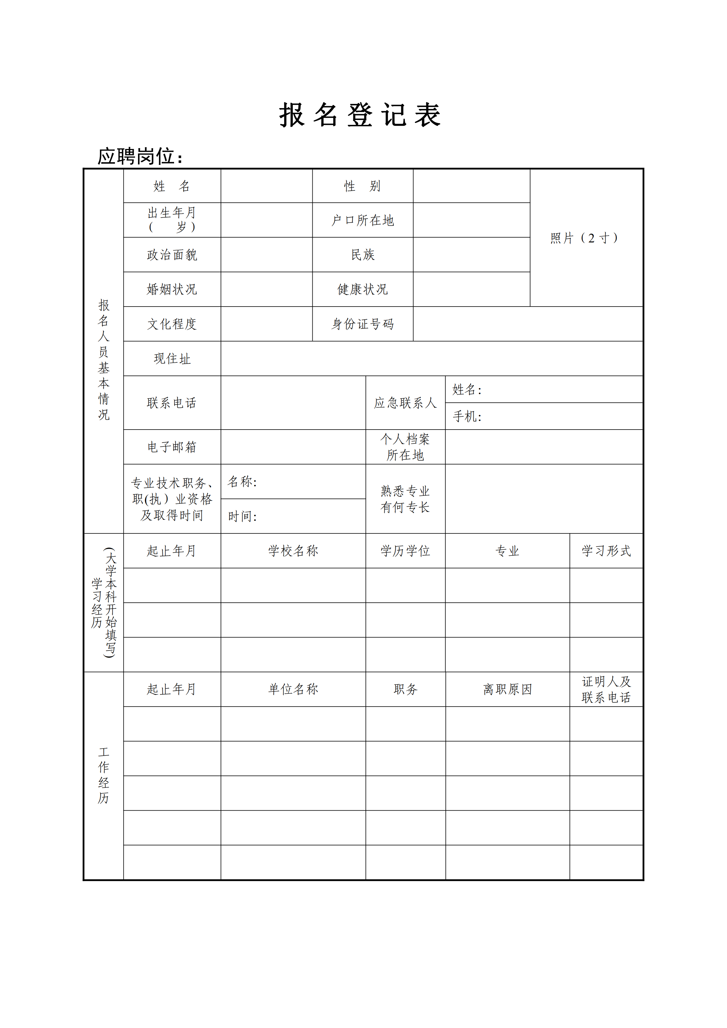
沈阳盛京金控集团有限公司所属二级企业沈阳数字产业发展有限公司招聘5人公告
2024-11-15

共招 5人 , 个职位

报名开始时间: 2024-10-31

报名结束时间: 2024-11-14

公告解读

直播时间:

直播平台: 请选择直播平台,微信视频号搜索 科信教育 ,微信小程序搜索 科信活动助手

【本站文章系网络转载,科信不对真实性负责,如涉及任何问题,请联系我们,我们立即删除】
Copyright@2008-2024 科信教育培训学校
备案号:辽ICP备19014181号-1
辽公网安备 21010302000560号
科信教育公众号
(kexinjiaoyu024)
扫码关注
热门招聘
关注查看
最新解读
关注查看
考试动向
关注查看
科信小红书
关注小红书
关注
科信抖音
关注抖音
关注
辽宁事业 单位招聘信息
招考信息
更多
>