400-600-1817
考试类型
{{item.name}}
您当前的位置:
国网辽宁省电力有限公司 2026年高校毕业生招聘140人公告(第二批)
2026-03-06

共招 140 , 个职位

报名开始时间: 2026-02-25

报名结束时间: 2026-03-04

公告解读

直播时间:

直播平台: 请选择直播平台

一、公司简介
 
国网辽宁省电力有限公司(以下简称“公司”)成立于1999年,是国家电网有限公司的全资子公司,以建设运营辽宁电网为核心业务,供电营业区域覆盖全省。公司本部设21个部门,下属34家单位,全口径用工5.94万人。
 
近年来,公司上下深入学习贯彻习近平总书记重要讲话和指示批示精神,认真落实国家电网有限公司和辽宁省委省政府部署要求,团结拼搏、务实进取,扎实推动国家电网高质量发展,积极服务辽宁全面振兴新突破,主要指标稳中向好,各项工作卓有成效。截至2025年底,公司资产总额1552.40亿元、同比增长4.27%,售电量2355.96亿千瓦时、同比增长3.13%,营业收入1395.97亿元,利润总额2.16亿元,公司和电网发展迈出坚实步伐。
 
二、招聘范围
 
1.2026年应届毕业生,专业和学历符合招聘需求,专业指毕业生在校主修专业,且与《教育部学籍在线验证报告》(学信网)一致。
 
2.博士研究生年龄一般不超过33周岁,硕士研究生年龄一般不超过28周岁,大学本科生年龄一般不超过25周岁,大学专科生年龄一般不超过23周岁,年龄计算截止时间为2026年6月30日。
 
3.身体健康,具有正常履行岗位职责的身体条件;符合国家公务员录用体检标准;符合设备运检、电气试验、电力登高作业等特殊岗位需求。
 
4.品行端正,诚实守信,遵纪守法,无不良记录。具有较强的事业心和责任感,较好的团队意识和沟通协作能力,认同公司企业文化。
 
5.未与其他单位签订就业协议。
 
6.在报名考生充足的情况下,优先审核具备以下条件的毕业生:
 
1)英语、计算机具备一定水平,在校期间成绩优异,综合素质高,获得校级及以上三好学生、优秀学生干部等称号的毕业生。
 
2)取得相应专业国家职业资格证书,具有较强岗位胜任能力的毕业生。
 
7.同等条件下,退役军人优先录用。
 
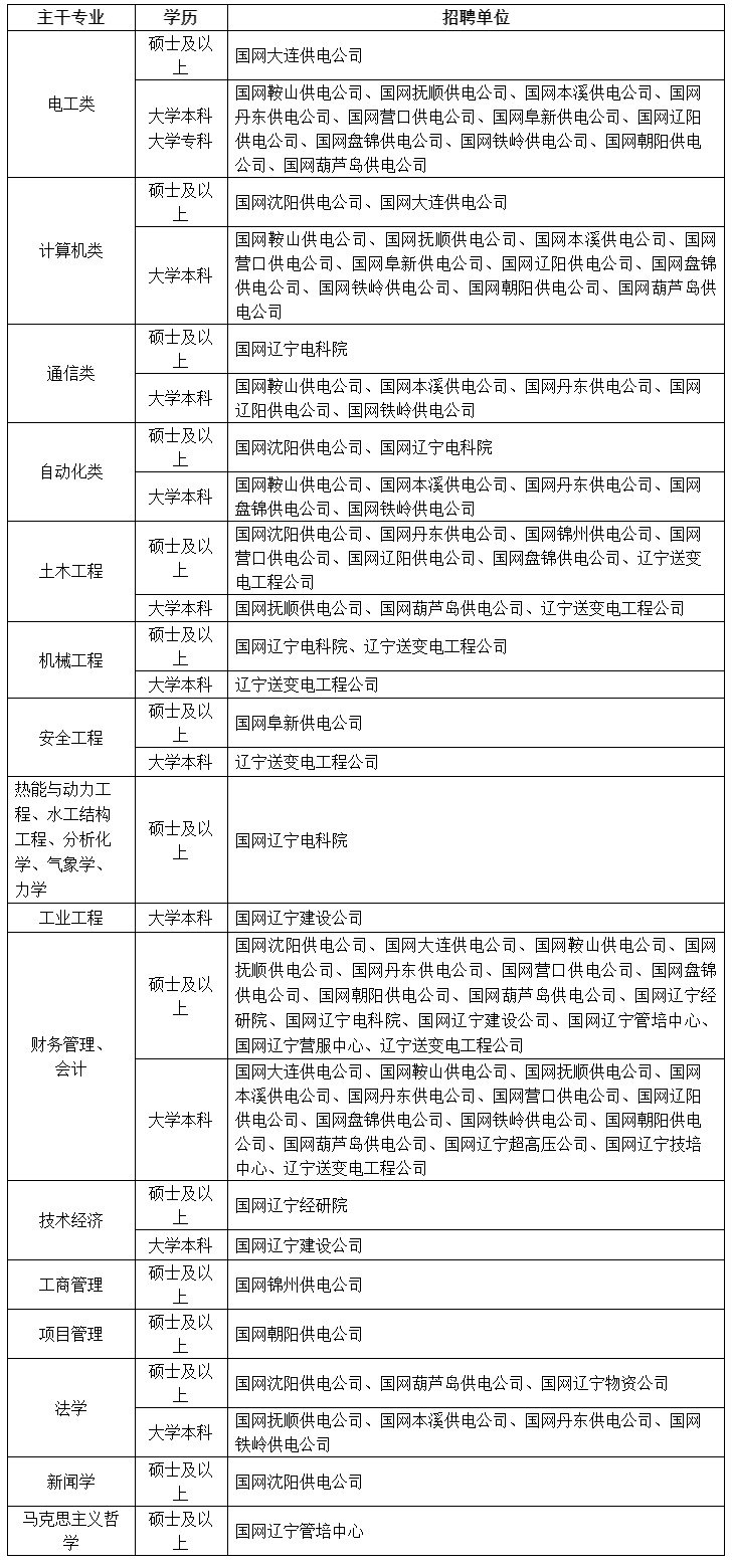
三、招聘需求


说明:
 
1.本批次预计招聘140人,最终招聘数量将根据上级单位核定情况相应调整。
 
2.毕业生在提交报名前,建议向报考意向单位咨询本人专业、学历等是否符合该单位招聘岗位需求,因本人不符合该单位招聘条件仍提交报名而导致资格审核无法通过,后果由本人自行承担。
 
四、招聘安排
 
(一)发布公告
 
在国家电网有限公司人力资源招聘平台(以下简称“招聘平台”)发布招聘公告。报名时间自发布公告之日起,至2026年3月4日止,届时报名系统将自动关闭。
 
(二)应聘报名
 
国家电网有限公司人力资源招聘平台,是公司招聘信息发布、应聘报名的唯一渠道,毕业生必须通过招聘平台报名,未在招聘平台报名的人员,视为放弃。毕业生须如实准确填写个人应聘信息,所填信息与实际情况不符的,一经查实,取消应聘考试及录用资格。
 
1.毕业生需在招聘平台注册,所填写学校名称、专业名称、身份证信息等必须与学籍验证报告完全一致。相关信息提交后不能更改,请仔细检查后提交。
 
2.根据中国高等教育学生信息网(以下简称“学信网”)所提供的学籍在线验证报告,填写学籍验证码,学籍验证报告有效期须延续至2026年7月30日之后。
 
3.上传应聘材料。毕业生在提报应聘单位时,应同步上传个人全部应聘材料,避免分次上传。须确保本人应聘材料能够正常打开、显示清晰。因材料上传不完整、不清晰、不能正常打开或未按要求填报所导致的后果,由毕业生本人承担。上传材料应包括但不限于:加盖学校公章的就业推荐表、加盖学校公章的成绩单、计算机和英语等级证书、各类获奖证书、学籍验证报告,有多段高等教育经历的毕业生须上传自大学本专科起的毕业证、学位证、加盖学校公章的成绩单及学籍验证报告;境外留学生须上传成绩单,包含院校、专业、就读起止时间等关键学历信息的Offer及加盖翻译公司公章的翻译件,已取得教育部学历认证的上传学历认证书,未取得教育部学历认证的上传在读证明及加盖翻译公司公章的翻译件。上述材料分类上传后,须将各类材料合并为1~2个PDF格式文件,命名为“报名材料汇总1、2”上传。
 
未按要求上传必需材料且影响简历筛选判断或材料真实性存疑的,将影响简历筛选结果。
 
4.填报应聘单位。毕业生填报志愿数量不超过3个省级单位,每个省级单位意向不超过2个所属单位。具体填报要求以国家电网有限公司2026年招聘高校毕业生公告为准。
 
(三)资格审查
 
公司对毕业生进行资格初审,并通过招聘平台和手机短信通知资格初审合格的毕业生。毕业生本人须携带相关资料按时参加现场资格审查,合格者领取准考证。毕业生收到通知后,在规定时间内登录招聘平台,点击确认或者放弃参加考试。请毕业生务必保持报名时填写的手机畅通,否则后果自负。未通过资格初审的毕业生,不做另行通知。
 
(四)招聘考试
 
招聘考试分为笔试和面试两部分。笔试时间和地点以公司在招聘平台发布的考试通知为准。
 
公司通过招聘平台和手机短信两种方式通知参加面试的人选。具体面试安排(地点、时间等)以公司在招聘平台发布的面试通知为准。
 
(五)公示拟录用人选
 
在招聘平台公示拟录用人选名单。
 
五、其他要求
 
1. 专业相符。毕业生必须获得应聘专业要求的毕业证书和学位证书,严禁专业、学历、学位等信息造假行为,一经发现,取消报名和录用资格。
 
2. 入职审查。毕业生必须持毕业证、学位证原件按期报到。入职前,公司将核实毕业生专业、学历等信息,对于信息不符、未如期报到、不能提供相关证书的毕业生,将不予接收。
 
3. 上岗要求。毕业生入职后,应服从录用单位的岗位安排,且执行国家电网有限公司关于新入职员工生产一线工作最低年限政策规定。
 
4. 特别提示。公司不组织任何形式的考前培训班,任何针对公司招聘的辅导班、考试材料、复习资料均与公司无关。公司招聘过程中不收取任何费用,请广大应聘者提高警惕,防止受骗。发现冒用公司名义发布虚假信息的,可直接向当地公安机关报案。对应聘者因虚假招聘造成的损失,公司不承担任何责任。对发布虚假招聘信息的个人和机构,公司保留追究法律责任的权利。
 
六、联系方式
 
电话:024-23145435  邮箱:gwlndl2023@163.com
 
邮寄地址:国网辽宁省电力有限公司人力资源部(辽宁省沈阳市和平区宁波路18号)邮政编码:110006 
 


国网辽宁省电力有限公司
 
2026年2月25日

【本站文章系网络转载,科信不对真实性负责,如涉及任何问题,请联系我们,我们立即删除】
Copyright@2008-2024 科信教育培训学校
备案号:辽ICP备19014181号-1
辽公网安备 21010302000560号
科信教育公众号
(kexinjiaoyu024)
扫码关注
热门招聘
关注查看
最新解读
关注查看
考试动向
关注查看
科信小红书
关注小红书
关注
科信抖音
关注抖音
关注
辽宁事业 单位招聘信息
招考信息
更多
>