400-600-1817
考试类型
{{item.name}}
您当前的位置:
2026年辽宁省监狱戒毒系统考试录用公务员(人民警察)体能测评有关事项公告
2026-04-18

共招 , 个职位

报名开始时间:

报名结束时间:

公告解读

直播时间:

直播平台: 请选择直播平台

根据2026年辽宁省考试录用公务员(人民警察)工作的统一部署和要求,现将体能测评有关事项公告如下:
 
一、人员范围
 
2026年辽宁省监狱戒毒系统考试录用公务员(人民警察)资格审查(复审)合格人员。(具体见附件1)
 
二、体能测评要求
 
根据中央组织部办公厅 公安部办公厅印发的《关于印发<公安机关录用人民警察体能测评项目和标准>的通知》(公政治〔2024〕60号)执行。具体条件如下:
 
(一)项目内容
 
体能测评项目包括10米×4往返跑、1000米(男)/800米(女)跑和纵跳摸高。参加测评的考生需测试3个项目,其中任意一项不达标的,即为体能测评不合格。
 
(二)项目标准

受测试者采用站立式起跑,听到发令后从S1线外跑到S2线前(脚不得踩线)用手将竖立的木块推倒后折返,往返跑2次,每次推倒1个木块,第2次返回时冲出S1线。按组别进行测试,每人最多可测2次,1次测评达标,即视为该项目测评合格。
 
测试时有以下任一情况,不计取成绩:
 
(1)出发时抢跑;
 
(2)折返时脚踩S1或S2线;
 
(3)折返时未推倒木块。
 
2.男子1000米跑、女子800米跑
 
受测试者统一采用站立式起跑姿势,在起跑线外听到或看到发令信号时开始起跑,跑完相应距离越过终点线后视为完成测试。按组别进行测试,每人最多可测1次。
 
测试时有以下任一情况,不计取成绩:
 
(1)出发时抢跑;
 
(2)出发时脚踩线;
 
(3)途中跑时超越或踩踏最内侧跑道线。
 
3.纵跳摸高
 
受测试者赤脚或穿袜,双脚自然分开,呈站立姿势。接到开始测试指令后,受测者屈膝半蹲,双臂后摆,随后双腿蹬地垂直向上起跳,同时双臂向前上方快速摆动,举起一侧优势手触摸合格高度的目标物,触摸到相应高度者视为合格。按组别进行测试,每人最多可测3次,1次测试达标,即视为该项目测试合格,3次均未达标者视为不合格。
 
测试时有以下任一情况,不计取成绩:
 
(1)起跳时双腿有移动或有垫步动作;
 
(2)手指甲超过指尖0.3厘米;
 
(3)戴手套等其他物品;
 
(4)穿鞋进行测试。
 
(四)关于怀孕考生参加体能测评有关规定
 
若考生进入体能测评环节,并出具三甲医院妊娠证明的,暂不进行体能测评,按规定参加后续考录程序。若考生后续考录环节未发现影响录用的问题,暂缓录用。待考生孕期结束后,与下一年度报考监狱戒毒系统公务员(人民警察)职位的考生一并进行体能测评,并作出结论。不合格的不予录用,合格的按照有关程序进行公示、备案审批等。
 
三、体能测评时间地点
 
(一)时间 
 
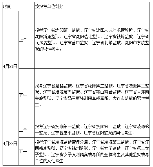
2026年4月21日至4月22日,上午8:30-11:00,下午13:30-16:00。
 
入场具体时间安排如下:

(二)地点 
 
锦州滨海体育中心(锦州市太和区渤海大街六段6号)。交通方式:从锦州火车站乘坐虎跃到崔庄子站下车,或从锦州南站乘702路公交车到龙脉海景站下车。考生从体育中心东侧北门入场;东南门设有考生车辆停车场(见附件2示意图)。
 
四、其他事项
 
考生资格审查和体能测评合格后进入面试。面试后(1:1比例),按照《公务员录用体检通用标准(试行)》和《公务员录用体检特殊标准(试行)》进行体检,具体时间及地点另行通知。
 
对因体能测评不合格出现的面试人选空缺,依照笔试成绩从高分到低分的顺序,从报考同职位笔试成绩合格的考生中依次递补,递补人员须进行资格审查(复审),程序按照《2026年辽宁省监狱戒毒系统考试录用公务员(人民警察)资格审查(复审)公告》执行,递补人员资格审查(复审)合格的,确定为体能测评递补人员。
 
体能测评递补仅限一次,体能测评递补人员不合格的不再递补。递补考生的体能测评时间:2026年4月24日上午8:30-11:00,下午13:30-16:00。递补体能测评不再另发公告,请考生保持联络工具畅通,以便我们联系安排后续相关事宜。如因考生个人原因,不按公告或通知时间参加体能测评及递补体能测评的,一切后果由考生自负。
 
考生应携带本人身份证原件及复印件、报名登记表2份、准考证(加盖资格审查合格印章)、二寸免冠照片(与准考证一致)1张。
 
注:体能测评中有可能发生意外,请考生参加体能测评前务必对自身身体条件进行评估,如需参保人身意外险,请自行安排,测试过程中出现问题自行负责。
 
咨询电话:18141617705,18141617706 
 
 
 
附件:
 
 
 
 
 
辽宁省司法厅
 
2026年4月18日

【本站文章系网络转载,科信不对真实性负责,如涉及任何问题,请联系我们,我们立即删除】
下一篇:没有了
Copyright@2008-2024 科信教育培训学校
备案号:辽ICP备19014181号-1
辽公网安备 21010302000560号
科信教育公众号
(kexinjiaoyu024)
扫码关注
热门招聘
关注查看
最新解读
关注查看
考试动向
关注查看
科信微博
关注微博
关注
科信抖音
关注抖音
关注
辽宁事业 单位招聘信息
招考信息
更多
>