400-600-1817
考试类型
{{item.name}}
您当前的位置:
新民市消防救援大队政府专职消防队员招聘35人简章(2025年第二批)
2025-09-26

共招 , 个职位

报名开始时间:

报名结束时间:

公告解读

直播时间:

直播平台: 请选择直播平台

根据工作需要,依据《沈阳市全面推进政府专职消防队伍建设工作实施方案》,为有效解决灭火力量不足的问题,经上级有关部门批准,新民市消防救援大队现面向社会公开招聘政府专职消防队员,本次招聘考试委托第三方进行,公众号“你身边的火焰蓝”(gh_f69b79605c14)为官方信息发布平台。有关情况公告如下:
 
0
1
招聘岗位和人数
 
 
 
此次新民市消防救援大队共招录政府专职消防队员35名,从事灭火救援工作,需担负执勤战备任务,工作地点为新民市域内,服从组织安排:
 
0
2
招聘条件
 
 
 
要求:男性,年龄28周岁以下(1997年9月26日及以后出生),具有消防工作经历人员年龄可放宽至30 周岁(1995年9月26日及以后出生),身高165cm以上,双眼裸眼视力4.6以上。
 
具有B2 及以上驾驶证,且驾驶准驾车型的实际驾龄不少于 1年的考生,年龄放宽至38周岁以下(1987年9月26日及以后出生)。
 
同等条件下,中共党员、国家综合性消防救援队伍退出人员(不含辞退、开除)、全日制大学本科毕业生、退役士兵和具有专业技术特长人员优先聘用(需提供相关证明)。
 
(三)招聘要求
 
1.所有应聘人员不受户籍限制,报名人员一经录用后应服从大队的整体工作安排。
 
2.具有下列情形之一的人员不得报名:
 
(1)受过刑事处罚或治安管理处罚,因违纪违规被开除、辞退或解聘的人员。
 
(2)本人或家庭成员、近亲属正在被公安机关调查的、被判处刑罚的人员。
 
(3)本人或家庭成员、近亲属参加非法组织、邪教组织或从事其他危害国家安全活动的人员。
 
(4)被开除中国共产党党籍的人员。
 
(5)有较为严重的个人不良信用记录的人员。
 
(6)涉嫌违纪违法正在接受审查尚未作出结论的人员。
 
(7)在各级事业单位公开招聘、公务员招考或其他考试中被招考(考试)主管部门认定具有考试舞弊行为的人员。
 
(8)违反社会公德、职业道德,造成不良影响的人员。
 
(9)法律法规和政策规定不得聘用的其他情形。
 
 
 
0
3
薪酬待遇
 
 
 
 
 
政府专职消防队员每月应发工资4280元(含个人应缴纳的五险一金)。试用期为2个月(试用期工资正常发放,保险正常缴纳),每月享受8-10天休息时间,对表现突出,思想积极要求进步的,可以作为党员发展对象培养。
 
 
0
4
公开招聘程序
 
 
 
(一)报名
 
1.报名时间:2025年9月26日至2025年10月10日。
 
2.报名方式: 
 
在报名系统中报名,请应聘者使用电脑浏览器打开https://bm.jydrhr.cn用手机号码进行注册并登录,选择“招聘报名”,根据单位名称及职位名称,选择报名岗位,点击“查看详情”进行报名,依次填写基本信息、教育信息、工作信息和上传相关材料,确认无误后点击“提交”。
 
报名人员需提供以下个人证明材料:
 
(1)二代居民身份证(含有效期内临时身份证和带照片的户籍证明)正反面、户口本首页、本人页原件扫描件;
 
(2)毕业证原件扫描件;
 
(3)中国人民银行征信中心出具的10日内《个人信用报告(本人版)》纸质材料1份,需在工作日到银行办理或在征信中心官网申领;
 
(4)具有B2 及以上驾驶证的考生需提供驾驶证原件扫描件及12123违章查询截图(上传到“其他材料”中);
 
(5)其它相关证明材料。
 
报名实行诚信承诺制度,报名者填报的信息应真实有效,如发现材料虚假者随时取消其应聘资格。
 
(二)资格审查
 
报名成功后,由第三方公司严格按照公开招聘要求的条件,对报名资格进行线上审查确认。主要审查报名者提供的身份证、驾驶证、学历情况等证件。资格审查贯穿招聘全过程,一经发现不符合招聘岗位要求或弄虚作假的,随时取消应聘资格,涉及到违法犯罪的将追究其当事人责任。
 
通过线上资格审查的人员方可进入考试环节。
 
(三)考试
 
考试为综合素质测试,采取体能测试和面试相结合的方式进行。体能考核三个项目必须全部合格方可进入面试考试环节,体能考核成绩、面试成绩当场公布,如有疑问,现场申诉,超过考核时限当弃权处理。
 
1.现场资格审查及体能考核
 
报名成功后,考生根据“你身边的火焰蓝”微信公众号发布的具体时间及地点,携带相应材料,现场进行资格审查及体能测试。
 
①.所需材料:
 
(1)考生自行下载并用A4纸打印《新民市消防救援大队报名表》1份(体能测试公告发布后方可下载),要求本人手工填报、字迹工整、信息准确、粘贴近期一寸正面免冠彩色证件照片2张(背景颜色无要求);
 
(2)二代居民身份证(含有效期内临时身份证和带照片的户籍证明)正反面、户口本首页、本人页原件;
 
(3)毕业证原件,全日制本科生需一并提供本科学历毕业证原件、学位证原件、学信网查询的各学历阶段的《教育部学历证书电子注册备案表》(如涉及国外学历学位的需提供教育部留学服务中心出具的认证报告原件及复印件);
 
(4)网上报名所提交的《个人信用报告(本人版)》纸质材料1份;
 
(5)具有B2 及以上驾驶证的考生需提供驾驶证原件及12123违章查询截图复印件;
 
(6)其它相关证明材料。
 
②.现场资格审查体能测试时间、地点:
 
考生关注“你身边的火焰蓝”微信公众号发布的通知。
 
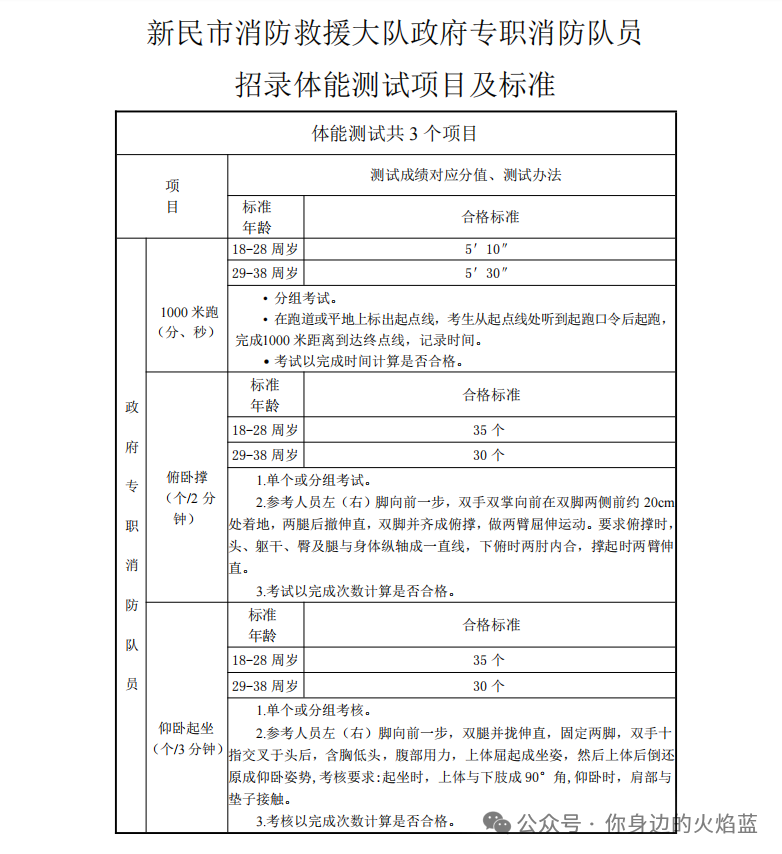
③.体能测评项目及标准详见附件。
 
患有心脑血管、高血压疾病及其他不宜参加体能测试情况人员禁止参加测试,如隐瞒病情参加体测,后果由其本人自行承担。请参加体能测试人员提前自行热身,因个人热身不充足而导致拉伤或其他运动损伤,后果由其本人自行承担。
 
有以下情形之一取消参测资格:(1)冒名顶替;(2)证照不符的;(3)不遵守考场纪律,经工作人员劝阻仍不改正的。
 
资格审查合格者方可进入体能考试环节。体能考试为通过性测试,任何一项体能测试未通过者,无法进入面试环节。
 
2. 面试
 
原则上按招录计划1:2的比例,未达到面试比例的,按实际体能测试人数进入面试。
 
(1)面试时间、地点:
 
考生关注“你身边的火焰蓝”微信公众号发布的通知。
 
(2)面试成绩:面试采用结构化的方法进行,主要考察面试入围人员适应实际工作岗位要求的综合素质、专业知识等。面试成绩实行百分制,满分为100分,面试成绩低于60分,不予聘用。
 
(3)参加面试人员需携带本人有效期内的二代居民身份证,按规定的时间、地点参加面试。面试前,因应聘者自愿放弃、资格审查不合格或弄虚作假的,一律取消面试资格。
 
(四)公布考试总成绩
 
考试结束后,及时公布考试成绩。按照各岗位面试成绩从高到低的顺序,按招聘计划不高于1:1的比例确定参加体检、心理健康检测环节,因个人原因自愿放弃出现的岗位空缺,依据考试总成绩,从高分到低分依次递补。
 
(五)体检和心理健康检测
 
体检项目及标准参照《应征公民体格检查标准》以及国家有关政策规定执行。
 
体检统一组织在具有事业单位公开招聘体检经验的三级甲等以上医院进行。体检费用由参加体检者自理。考生对体检结论有疑问要求复检的,可在接到体检结论的7日内,以书面形式向招聘方提出。另有规定的,从其规定。复检将在考生提出申请的7个工作日内安排。复检内容为对体检结论有影响的项目,复检只能进行一次,体检结果以复检结论为准。
 
招聘方组织体检通过的所聘岗位的考生进行心理健康检测,心理健康检测合格的考生方可进入考察环节。因个人原因自愿放弃心理健康检测或心理健康检测未合格而出现的岗位空缺,依据考试总成绩,从高分到低分依次递补。
 
心理健康检测的评价标准为:
 
1.人体疲劳度正常为<50;
 
2.心理压力正常<50;
 
3.植物神经功能和活性正常>50;
 
4.心率正常:60-100;
 
心理健康检测费用由参加检测者自理。
 
(六)政审考察
 
招聘方对拟考察人员进行政治审查,对思想政治表现、道德品质、业务能力、工作实绩等情况进行实地调查了解,并对被考察人员资格条件进行复查。考察中发现不符合聘用条件的,取消其聘用资格,并将结论及依据明确告知被考察人员。考察合格者,进入公示环节。因个人原因放弃考察或考察不合格而出现的岗位空缺,依据考试成绩,按从高分到低分的顺序依次递补。
 
(七)公示
 
拟聘用人员信息在“你身边的火焰蓝”公众号进行公示,公示期为5个工作日。
 
(八)聘用
 
对体检、考察合格的拟聘用人员进行公示,公示无异议后,由第三方公司与其签订《劳动合同》。新民市消防救援大队对拟聘用人员进行岗前培训,拟聘用人员在试用期期间的现实表现、学习训练、身体心理等情况经新民市消防救援大队综合考评后不适合担任所聘岗位的予以淘汰;对思想不稳定、有违纪行为以及身体、心理等原因不适合所聘岗位工作的予以淘汰。试用期2个月,试用期满经用工单位考核合格者予以正式聘用,不合格者予以解聘。
 
五、纪律与监督
 
此次公开招聘工作坚持“公开、平等、竞争、择优”的原则,严肃纪律,秉公办事,严禁弄虚作假,徇私舞弊,全程接受纪检监察部门和社会的监督。有弄虚作假、违纪违规行为的,一经发现,均取消其参加公开应聘资格。构成犯罪的,依法追究其刑事责任。
 
六、应聘人员须知
 
(一)本次考试不指定任何考试辅导用书,不举办也不委托任何机构举办考试辅导培训班。目前社会上出现的任何辅导班、辅导网站或发行的出版物等,均与本次考试无关。敬请广大报考者提高警惕,切勿上当受骗。
 
(二)本次招聘相关信息将在“你身边的火焰蓝”(gh_f69b79605c14)公众号发布,请及时关注,因未及时关注发布信息所致后果,由考生自负。
 
(三)考生自报名之日起至招聘工作结束,应确保报名时所填写的联系方式正确,保持通讯畅通,以便招考单位联络,因所留通讯方式不畅所致后果,由考生自负。
 
(四)本次公开招聘全过程考生提供的身份证必须为二代身份证(含有效期内的临时身份证和带照片的户籍证明)。
 
(五)报名实行诚信承诺制,考生报名时,要如实提交有关信息和材料,在考试考核过程中作弊的,一经发现,取消应聘资格,如果已经聘用的,解除聘用关系。
 
(六)在招聘期间,应聘者如不按规定参加资格审查、考试、体检、心理健康检测、政审考察等,视为自动弃权。
 
七、其他未尽事宜按有关文件执行
 
本公告最终解释权归新民市消防救援大队所有。
 
报名咨询电话:15524328609
 
电话咨询时间:工作日9:00-11:00 14:00-16:00
 
新民市消防救援大队
 
2025年9月26日



 附件:


 
【本站文章系网络转载,科信不对真实性负责,如涉及任何问题,请联系我们,我们立即删除】
Copyright@2008-2024 科信教育培训学校
备案号:辽ICP备19014181号-1
辽公网安备 21010302000560号
科信教育公众号
(kexinjiaoyu024)
扫码关注
热门招聘
关注查看
最新解读
关注查看
考试动向
关注查看
科信小红书
关注小红书
关注
科信抖音
关注抖音
关注
辽宁事业 单位招聘信息
招考信息
更多
>