400-600-1817
考试类型
{{item.name}}
您当前的位置:
>
营口
>
教师招聘
>
招考公告
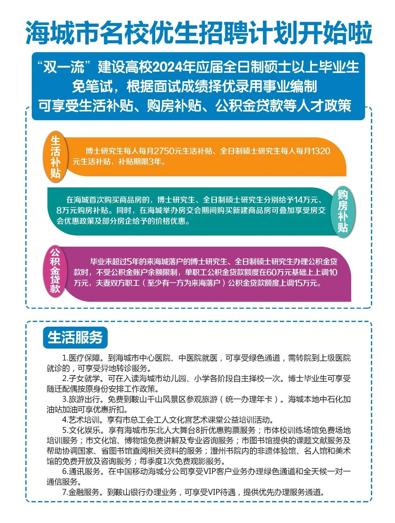
致有意向来海城工作的“双一流”建设高校应届硕士毕业生的一封信
2024-04-17
【本站文章系网络转载,科信不对真实性负责,如涉及任何问题,请联系我们,我们立即删除】
上一篇:
营口市老边区2024年营口天铂学校公开招聘人才教师部分招聘岗位削减计划、取消的公告
下一篇:
辽宁农业职业技术学院2024年面向社会公开招聘工作人员15人公告(第一批)
Copyright@2008-2024 科信教育培训学校
备案号:辽ICP备19014181号-1
辽公网安备 21010302000560号
科信教育公众号
(kexinjiaoyu024)
扫码关注
热门招聘
关注查看
最新解读
关注查看
考试动向
关注查看
科信微博
关注微博
关注
科信抖音
关注抖音
关注
辽宁事业
单位招聘信息
招考信息
更多
>