400-600-1817
考试类型
{{item.name}}
您当前的位置:
鞍钢集团资本控股有限公司公开招聘4人公告
2024-10-02
鞍钢集团资本控股有限公司(以下简称鞍钢资本)成立于2014年6月,是鞍钢集团全资子公司。作为鞍钢集团金融平台,鞍钢资本坚决贯彻落实鞍钢集团“7531”战略目标,以服务鞍钢实体产业为经营宗旨,遵循“稳健合规防控风险、提高站位服务主业、创造价值跑赢大盘”的经营策略,全面加强党的建设,聚焦市场化改革,实现以融促产、以融兴产,助力新鞍钢建设。
 
根据鞍钢资本“一体两翼”发展战略和市场化改革需要,为深入推进产业金融四大平台建设,进一步提升核心竞争力,鞍钢资本决定面向社会公开招聘所属公司优秀金融管理业务人才,现将招聘有关事项公告如下:
 
图片
 
一、招聘工作原则
 
(一)坚持党管干部原则
 
(二)坚持市场化原则
 
(三)坚持公开、公平、公正原则
 
(四)坚持人岗匹配原则
 
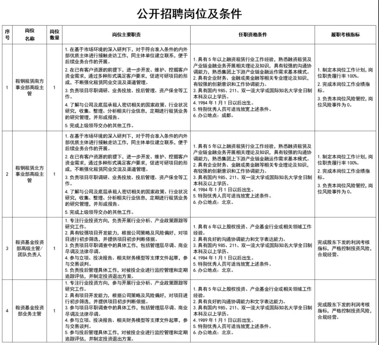
二、招聘岗位
 
鞍钢资本所属鞍钢集团成都融资租赁有限公司(以下简称鞍钢租赁)高级业务管理岗位:
 
北方事业部高级主管1人(工作地:北京)
 
南方事业部高级主管1人(工作地:成都)
 
鞍钢资本所属鞍资(天津)股权投资基金管理有限公司(以下简称鞍资基金)高级业务管理岗位:
 
投资部高级主管/团队负责人1人(工作地:北京)
 
投资部业务主管1人(工作地:北京)
 
三、任职基本条件
 
(一)具有较高的政治素质。政治立场坚定,牢固树立“四个意识”、坚定“四个自信”,做到“两个维护”,工作作风优良,勤勉敬业。
 
(二)具备较强的担当精神和攻坚能力。勇于承担经营业绩任务,善于直面并解决企业存在的矛盾和问题,坚持不懈地推进企业战略目标、实现高质量发展。
 
(三)具有较强的综合协调能力。具有较好的全局性思维,有较强的推动创新和执行能力。拥有丰富的行业经验和一定的客户资源,专业功底扎实,工作视野开阔。
 
(四)具有清廉的作风。具有良好的职业操守和个人品行,具有良好的履职记录,能够诚实守信,依法经营,严守底线,廉洁从业。无违法犯罪、处理处分、竞业限制等影响聘用的有关情况。
 
(五)注重团结协作。善于组织协调,具备良好的心理素质,具备与工作要求相适应的身体条件,身体健康,能够承受一定的工作压力。
 
四、薪酬待遇
 
提供具有行业竞争力的薪酬、福利待遇保障,年度薪酬与公司经营业绩挂钩。提供全面的社会保险和公积金。
 
五、招聘流程
 
网上投递-简历筛选-笔试面试-确定人选-发放offer-背景调查-依法依规任职等环节。
 
六、报名时间、方式及有关说明
 
(一)报名截止时间:2024年9月30日。
 
(二)报名方式:本次招聘只接受网络报名。请应聘人员下载并填写报名表(下载地址在文末),与个人学历学位证书、职(执)业资格证书、有关奖励证书等个人材料扫描件压缩后,以“应聘XX单位-应聘岗位-姓名-手机号”为邮件主题,发送至报名邮箱agzbdwgzb@ansteel.com.cn。
 
(三)有关要求
 
1.应聘者应对所提交材料的真实性、准确性负责。对提供虚假材料者,一经查实即取消聘用资格。鞍钢资本承诺对应聘人员提交的有关材料进行保密。
 
2.招聘每个环节的具体安排将以适当形式提前告知,请保持联络方式畅通。
 
(四)联系人
 
鞍钢租赁 刘老师  13704120775
 
鞍资基金 李老师  15941210073
 
诚挚欢迎有志之士加入鞍钢资本!
 
 

 
https://ssh5423.oss-cn-beijing.aliyuncs.com/%E9%99%84%E4%BB%B62%EF%BC%9A%E5%85%AC%E5%BC%80%E6%8B%9B%E8%81%98%E6%8A%A5%E5%90%8D%E8%A1%A8.docx
【本站文章系网络转载,科信不对真实性负责,如涉及任何问题,请联系我们,我们立即删除】
Copyright@2008-2024 科信教育培训学校
备案号:辽ICP备19014181号-1
辽公网安备 21010302000560号
科信教育公众号
(kexinjiaoyu024)
扫码关注
热门招聘
关注查看
最新解读
关注查看
考试动向
关注查看
科信微博
关注微博
关注
科信抖音
关注抖音
关注
辽宁事业 单位招聘信息
招考信息
更多
>