400-600-1817
共招 人 , 个职位
报名开始时间:
报名结束时间:
公告解读
直播时间:
直播平台: 请选择直播平台,微信视频号搜索 科信教育 ,微信小程序搜索 科信活动助手
为进一步推进专职消防队伍建设,提高消防救援队伍维护社会经济发展能力,依据《辽宁省消防救援总队政府专职消防队伍管理工作暂行规定》,现向社会公开招聘一线执勤岗位政府专职消防队员,制定简章如下:
一、招聘岗位及要求
(一)灭火员岗位
从事消防队站灭火救援工作,需担负执勤战备任务。
招聘条件:
1.男性,年龄在18至28周岁,具有高中或中专以上文化程度;
2.在同等条件下,消防救援队伍退出人员、退役士兵、大学本科毕业生、体育院校毕业生(取得国家二级运动员等级证书)和具有专业技术特长人员优先聘用(需提供相关证明)。
(二)驾驶员岗位
从事消防队站执勤消防车驾驶工作,需担负执勤战备任务。
招聘条件:
1.男性,年龄在20至35周岁,具有高中或中专以上文化程度,持有地方B2、A2、A1驾驶证,且驾驶准驾车型实际驾龄不得少于一年。
2.在同等条件下,消防救援队伍退出人员、大学本科毕业生、退役士兵、驾龄在2年以上和具有专业技术特长人员优先聘用(需提供相关证明)。
(三)通信岗位
通信员岗位具备一定的计算机操作、文字写作和沟通表达能力,熟悉使用相关办公软件,主要从事消防救援应急通信保障、信息报送、文件处理、档案整理等工作。
招聘条件:
1.男性,年龄在18至30周岁,具有高中或中专以上文化程度,2.在同等条件下,消防救援队伍退出人员、大学本科毕业生、退役士兵和具有专业技术特长人员优先聘用(需提供相关证明)。
注:本公告内所称年龄的计算截止时间为发布招聘公告当日。
二、招聘条件及要求
(一)具有中华人民共和国国籍;
(二)遵守宪法和法律,拥护中国共产党领导和社会主义制度;
(三)具有较强的政治素质,能够认真学习党的政治理论,坚持以习近平新时代中国特色社会主义思想为统领,在思想上和行动上同党中央保持高度一致;
(四)爱岗敬业,具有强烈的事业心和责任感,工作求真务实;
(五)具有良好的职业道德,品行端正、为人正派、清正廉洁,能够团结同志,具有岗位所需要的专业技术能力;
(六)具有较强的组织观念,服从领导、听从指挥,能保质保量完成组织交给的各项工作任务;
(七)个人综合素质过硬,志愿献身消防救援事业,现实表现良好,工作态度端正;
(八)身体健康,体形端正,无肢体功能障碍,无精神疾病史,无遗传、慢性或传染性疾病。面部无明显特征、缺陷,无残疾,无口吃,无重听,无色觉异常,视力在4.6以上,无面颈部文身,着制式体能训练服其他裸露部位长径不能超过3cm的文身,无其他部位长径超过10cm的文身,无重度平跖足;
(九)所有应聘人员均不受户籍限制,报名人员一经录用后应服从消防救援队伍的整体工作安排。
注:具有下列情形之一的人员不得报名:
1.受过刑事处罚,或者治安管理处罚的;
2.受过党、政纪处分的,处分期未满的;
3.因违纪违规被辞退或者开除公职的;
4.有较为严重的个人不良信用记录的;
5.正在接受纪律审查的人员、处于刑事处罚期间或者正在接受司法调查尚未作出结论的人员;
6.有犯罪嫌疑尚未查清的;
7.直系亲属或近亲属被判处刑罚,本人或家庭成员、近亲有直系血亲或对本人有重大影响的旁系血亲被立案审查或被判处有期徒刑以上刑罚正在服刑者;直系血亲或对本人有重大影响的旁系血亲被判处危害国家安全罪者;
8.曾从事专职消防工作的,非因违法违纪等情形被开除或者辞退,因个人原因离职的,须满3年后方可重新应聘;
9.法律法规规定的其他不宜报考的情形。
三、公开招聘程序
(一)报名:
1.报名时间:即日起至2024年9月30日;
2.报名方式:采用二维码填报个人信息(见文章底部二维码);
3.报名材料(个人材料扫描件以压缩包文件发送至913893561@qq.com,电子邮件及文件名称为“岗位名称+姓名”):
(1)二代居民身份证(含有效期内临时身份证和带照片的户籍证明)正反面、退役士兵证、户口本首页、户主页、本人页原件扫描件;
(2)毕业证、学位证原件扫描件(研究生需一并提供本科学历毕业证、学位证)、学信网查询的各学历阶段的《教育部学历证书电子注册备案表》;
(3)就业创业证原件及扫描件;
(4)报考驾驶员岗位人员需提供驾驶证原件扫描件;
(5)优先人员需提供的证明材料(AOPA证书、国家计算机等级二级证书、高级技工证书等相关专业原件扫描件);
(6)其他相关证明材料。
注:报名实行诚信承诺制度,报名者填报的信息应真实有效,如发现材料虚假者随时取消其应聘资格。
(二)资格审查
招考办将严格按照公开招聘要求的条件,对报名资格进行审查确认。主要审查报名者提供的身份证、退役士兵证、驾驶证、学历情况、高级技工证书等证件。资格审查贯穿招聘全过程,一经发现不符合招聘岗位要求或弄虚作假的,随时取消招聘资格,涉及违法犯罪的将追究其当事人责任。资格审查合格后填写政府专职消防员招入报名表。
(三)体能、技能素质测试
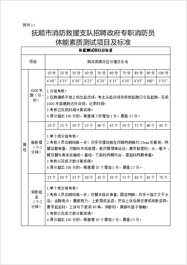
招考办组织报考考生进行体能素质测试,科目为1000米跑、俯卧撑、仰卧起坐,单科满分100分,每个科目均需达到最低得分标准,按总分从高到低择优录取,具体考核标准详见附件。测试具体时间另行通知。报考驾驶员岗位的还需现场对驾驶技能进行测试,具体科目为:倒桩移库、坡道定点停车及起步、单边桥、侧方位停车、通过连续障碍。
(四)面试
面试主要考察面试入围人员适应实际工作岗位要求的综合素质、专业知识等,每名考生的面试时间不超过5分钟。面试成绩实行百分制,满分为100分,面试成绩低于60分,不予聘用。参加面试人员需携带本人有效期内的二代居民身份证,按规定的时间、地点参加面试。面试前,因应聘者自愿放弃、资格审查不合格或弄虚作假的,一律取消面试资格。
(五)公布考试总成绩
考试结束后,及时公布考试成绩。按照各岗位成绩从高到低的顺序,按招聘计划1:1的比例确定参加体检环节,因个人原因自愿放弃出现的岗位空缺,依据考试总成绩,从高分到低分依次递补。
(六)体检检测
体检项目及标准参照《应征公民体格检查标准》以及国家有关政策规定执行。
体检由专职招考办统一组织在具有事业单位公开招聘体检经验的三级甲等以上医院进行。体检费用由参加体检者自理。考生对体检结论有疑问要求复检的,可在接到体检结论的7日内,以书面形式向专职招考办提出。另有规定的,从其规定。复检将在考生提出申请的7个工作日内安排。复检内容为对体检结论有影响的项目,复检只能进行一次,体检结果以复检结论为准。
(七)政审考察
招考办对拟考察人员进行政治审查,对思想政治表现、道德品质、业务能力、工作实绩等情况进行实地调查了解,并对被考察人员资格条件进行复查。考察中发现不符合聘用条件的,取消其聘用资格,并将结论及依据明确告知被考察人员。考察合格者,进入公示环节。因个人原因放弃考察或考察不合格而出现的岗位空缺,依据考试总成绩,按从高分到低分的顺序依次递补。总成绩并列者,依据面试成绩由高到低的顺序确定。如面试成绩也并列,采取面试加试的方式确定参加考察人员。
(八)聘用
对于无异议的考生,将为其办理相关手续并按规定实行1个月的试用期制度。抚顺市消防救援支队对拟聘用人员进行岗前培训,拟聘用人员在训练期间的现实表现、学习训练、身体等情况经消防救援队伍综合考评后不适合担任所聘岗位的予以淘汰;对思想不稳定、有违纪行为以及身体等原因不适合所聘岗位工作的予以淘汰。
试用期满经考核合格的灭火员、驾驶员、通信员与人力资源外包服务公司签订劳动合同,劳动合同期限为2年,由抚顺市消防救援支队为其履行政府专职消防队员入职相关手续并签订告知书。合同到期后劳动关系自动解除,是否继续签订将根据工作需要和考核情况确定。
四、工资福利待遇
经岗前培训并考核合格的,安排到基层一线岗位工作,工资约3400元/月(含缴纳保险个人应承担费用),缴纳四险和人身意外伤害险,工作期间提供住宿和伙食保障,每月享受8—10天带薪休息。
五、招入纪律与监督
招聘工作坚持“公开、平等、竞争、择优”的原则,严肃纪律,秉公办事,严禁弄虚作假,徇私舞弊,全程接受纪检监察部门和社会的监督。有弄虚作假、违纪违规行为的,一经发现,均取消其参加公开招聘资格。构成犯罪的,依法追究其刑事责任。
六、应聘人员须知
(一)招聘考试不指定任何考试辅导用书,不举办也不委托任何机构举办考试辅导培训班。目前社会上出现的任何辅导班、辅导网站或发行的出版物等,均与本次考试无关。此次招录不收取任何报名费用,敬请广大报考者提高警惕,切勿上当受骗。
(二)考生自报名之日起至招聘工作结束,应确保报名时所填写的联系方式正确,保持通讯畅通,以便招考单位联络,因所留通讯方式不畅所致后果,由考生自负。
(三)本次公开招聘全过程考生提供的身份证必须为二代身份证(含有效期内的临时身份证和带照片的户籍证明)。
(四)报名实行诚信承诺制,考生报名时,要如实提交有关信息和材料,在考试考核过程中作弊的,一经发现,取消应聘资格,如果已经聘用的,解除聘用关系。
(五)在招聘期间,应聘者如不按规定参加资格审查、考试、体检、体能素质测试、政审考察等,视为自动弃权。
七、其他未尽事宜按有关文件执行
报名咨询电话:024-56203629
电话咨询时间:仅限工作日期间的上午:9:00-11:30;下午14:00-17: 00接听电话,接听电话截止时间2024年9月30日。
附件1:抚顺市消防救援支队招聘政府专职消防员体能素质测试项目及标准
附件2:抚顺市消防救援支队政府专职消防员报名表
附件3:政府专职消防员报考承诺书
考生请扫描下方二维码进行报名,个人材料扫描件以压缩包文件发送至913893561@qq.com,电子邮件及文件名称为“岗位名称+姓名”。




附件下载连接:
附件1:抚顺市消防救援支队招聘政府专职消防员体能素质测试项目及标准.docx
附件2:抚顺市消防救援支队政府专职消防员报名表.docx
附件3:政府专职消防员报考承诺书.docx