400-600-1817
因业务发展需要,辽宁省各市农村电力服务有限公司联合开展2020年招聘工作,现将有关事项公告如下。
一、公司简介
辽宁省14个地市农村电力服务有限公司(以下简称市农服公司)成立于2012年,是国网辽宁省电力有限公司各地市供电公司主办的省管产业单位(即原集体所有制企业)控股、各地市供电公司参股设立的独立法人企业,目前接受地市供电公司委托,承揽乡镇供电有关业务。主要从事属地农村电网配电设施运维检修、供电营销、客户服务等工作,并根据发展需要开展其他业务。市农服公司在各县域设置县农服分公司。
二、招聘条件及岗位
(一)基本要求
1.具有中华人民共和国国籍。
2.思想政治素质好,具有良好的道德品行;遵纪守法,诚实守信,有较强的事业心和责任感;
3.1991年1月1日及以后出生。
4.电工类专业招聘对象为国内普通高等院校计划内统招的公办院校(不含独立院校)全日制大学专科学历毕业生;国内普通高等院校计划内统招的公办院校全日制大学本科及以上学历毕业生;非电工类专业(电子信息类和其他工学类部分专业,具体专业见招聘公告列表)招聘对象为国内普通高等院校计划内统招的公办院校(不含独立学院)全日制大学本科及以上学历毕业生。专业和学历均以学籍验证报告记录的主修专业和对应的全日制学历为准。
5.户籍所在地为招聘县农服分公司所在县(县级市、区)。
6.身体健康,具有正常履行岗位职责的身体条件,患有以下疾病者,不适合公司招聘岗位要求:色盲,双眼矫正视力低于1.0;双耳听力障碍;四肢功能残疾;有恐高症或严重心血管疾病;其他经指定医疗机构鉴定为不适应电力作业岗位的。
7.与原单位不存在相关竞业限制及其他纠纷;无任何行业违规执业记录等不良记录;无任何犯罪记录、不存在有犯罪嫌疑尚未查清正在接受法律审查的。
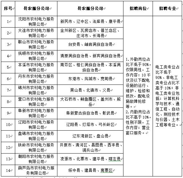
(二)招聘岗位及人数
本次面向社会公开招聘220人左右,全部分配到较偏远县农服分公司业务部一线岗位,具体招聘县农服分公司、岗位和专业情况如下:

三、报名方式及资料投递
(一)报名时间
报名截止2020年9月24日17:00,逾期不再受理。
(二)应聘报名
每名应聘人员报考志愿可填报户籍所在县(县级市、区)的县农服分公司的内勤岗位或外勤岗位之一。
应聘者下载并填写《农服公司招聘人员信息表》、《农服公司招聘人员信息汇总表》。其中《农服公司招聘人员信息表》需提交电子版和本人签字的扫描版、《农服公司招聘人员信息汇总表》需提交电子版。同时提供以下材料扫描件:身份证、户口簿(首页和本人页)、学籍验证报告、毕业证、学位证、专业技术资格证书、职业资格证书及获奖证书等相关材料扫描件。提交近期正面免冠1寸标准彩色照片(规格:2.6厘米×3.5厘米、100像素/厘米、照片文件名:姓名身份证号.jpg)。应聘材料压缩包文件名:市农服公司+县农服分公司+岗位(内勤或外勤)+姓名。
现场提供以下纸质版材料:本人签字的《农服公司招聘人员信息表》,身份证、户口簿、学籍验证报告、毕业证、学位证、专业技术资格证书、职业资格证书及获奖证书等原件及复印件。
请严格按照报名方式要求进行报名,否则视为无效。
报名邮箱及咨询电话如下:
|
序号 |
单位 |
联系人 |
联系电话 |
报名邮箱 |
|
1 |
沈阳市农村电力服务有限公司 |
孟老师 |
024-23155235 |
|
|
2 |
大连市农村电力服务有限公司 |
于老师 |
0411-82612130 |
261158222@qq.com |
|
3 |
鞍山市农村电力服务有限公司 |
赵老师 |
0412-2297660 |
zhaoling211@163.com |
|
4 |
抚顺市农村电力服务有限公司 |
张老师 |
024-52905010 |
3603613278@qq.com |
|
5 |
本溪市农村电力服务有限公司 |
邹老师 |
024-42835043 |
|
|
6 |
丹东市农村电力服务有限公司 |
宋老师 |
0415-2106756 |
|
|
7 |
锦州市农村电力服务有限公司 |
王老师 |
0416-2546709 |
|
|
8 |
营口市农村电力服务有限公司 |
王老师 |
0417-2994131 |
425784806@qq.com |
|
9 |
阜新市农村电力服务有限公司 |
刘老师 |
0418-5515578 |
|
|
10 |
辽阳市农村电力服务有限公司 |
边老师 |
0419-2112977 |
|
|
11 |
盘锦市农村电力服务有限公司 |
卿老师 |
0427-2895488 |
|
|
12 |
铁岭市农村电力服务有限公司 |
张老师 |
024-77417780 |
|
|
13 |
朝阳市农村电力服务有限公司 |
徐老师 |
0421-2825653 |
|
|
14 |
葫芦岛市农村电力服务有限公司 |
赵老师 |
0429-5667112 |
四、招聘程序
(一)资格审核及接收纸质材料
依据招聘条件,对应聘人员进行初审,初审通过者以电话或短信方式通知参加现场复审并收取纸质材料,复审时间初定9月下旬,具体时间和地址另行通知。复审合格的现场领取准考证。审核未通过的,恕不另行通知。
(二)考试测评
考试包括笔试、面试两个环节。笔试、面试具体时间、地点另行通知。
笔试考察内容为公共知识和行业知识,题型全部为客观题,满分为100分,采用标准答题卡答题,考试主要知识点见附件1。
(三)面试
对入围面试人员,以电话或短信方式通知参加面试,未入围面试者不再另行通知。面试由各市农服公司组织,按照各农服公司指定时间、地点,本人准时到场进行形象、心理和身体素质、健康状况测试。
(四)背景调查
根据笔试成绩和面试情况确定拟录用人选,对拟录用人选进行背景调查。
(五)体检
各市农服公司统一组织本单位拟录用人选进行体检。
(六)申报人选及入职
最终根据综合考试成绩、背景调查、体检等情况确定申报人选,报上级主管部门审批后,依据相关规定办理录用手续,依法签订劳动合同和岗位协议。
五、报名注意事项
(一)应聘者报名资料不再退回。应聘者应对提交资料的真实性负责,一经发现有弄虚作假情况,取消应聘或录用资格,对已录用的,解除劳动合同。
(二)公司将通过应聘者报名时填报的联系方式与本人联系,请确保填写准确并保持通讯畅通。
(三)招聘公告在国网辽宁省电力有限公司网站、辽宁省就业人才服务网(http://www.lnrc.com.cn)和辽宁招聘网(http://www.job986.com)同步发布。
六、新冠肺炎疫情防控要求
参加现场资格审查和考试的考生须严格按照国家及考生所在地、考点所在地政策要求,将各项措施落实到位并具备在辽流动条件。进入考点前,考生须接受体温检测,低于37.3℃且无咳嗽等异常症状,持“辽事通健康码”和“通信大数据行程卡”绿码,并签订提交《身体健康状况承诺书》方可进入。
七、福利待遇
(一)应聘者正式录用后,为各市农服公司聘用员工,与各市农服公司签订劳动合同。录用人员在被录用岗位工作年限不得少于10年。录用后不得跨县农服分公司调动。
(二)薪酬福利等待遇按照农服公司相关制度执行,各类社会保险按国家有关规定缴纳。
附件:
1.2020年辽宁省各市农村电力服务有限公司联合招聘考试主要知识点
2.国家电网有限公司企业文化、电力与能源战略参考题库(2020第二批版)
沈阳市农村电力服务有限公司
大连市农村电力服务有限公司
鞍山市农村电力服务有限公司
抚顺市农村电力服务有限公司
本溪市农村电力服务有限公司
丹东市农村电力服务有限公司
锦州市农村电力服务有限公司
营口市农村电力服务有限公司
阜新市农村电力服务有限公司
辽阳市农村电力服务有限公司
盘锦市农村电力服务有限公司
铁岭市农村电力服务有限公司
朝阳市农村电力服务有限公司
葫芦岛市农村电力服务有限公司
2020年9月15日