400-600-1817
考试类型
{{item.name}}
您当前的位置:
2026年辽宁省监狱戒毒系统考试录用公务员(人民警察)资格审查(复审)公告
2026-04-13

共招 , 个职位

报名开始时间:

报名结束时间:

公告解读

直播时间:

直播平台: 请选择直播平台

根据2026年辽宁省考试录用公务员(人民警察)工作的统一部署和要求,现将资格审查(复审)有关事项公告如下:
 
一、资格审查(复审)人选的确定
 
2026年辽宁省监狱戒毒系统考试录用公务员(人民警察)合格分数线(即A类试卷笔试合格分数线)为50分。
 
在成绩合格人员中,根据公布的面试比例,依照笔试成绩从高分到低分的排序,确定各职位资格审查(复审)人选。最后一名资格审查(复审)人选的笔试成绩并列者,同时参加资格审查(复审)。当出现资格审查(复审)人选未达到规定比例时,按实有人数确定资格审查(复审)人选(具体人员名单见附件1)。
 
二、资格审查(复审)内容
 
资格审查(复审)内容主要包括职位资格条件中的年龄、专业、学历、学位、相关资格证书等。审查部门依据考生报名信息表对考生提供的本人身份证、学历证、学位证原件;相关证书及认证报告;已参加工作人员原单位同意报考的证明进行核验,具体情况如下:
 
1.考生需携带本人身份证原件及复印件,报名登记表一式两份,准考证,二寸免冠照片2张(与准考证一致),毕业证、学位证原件及复印件,教育部学历证书电子注册备案表〔需有二维码,考生可通过中国高等教育学生信息网下载,于资格审查(复审)前2日内打印〕,报考职位有学位要求的,还需提供中国高等教育学位在线验证报告〔需有二维码,考生可通过中国高等教育学生信息网下载,于资格审查(复审)前2日内打印〕。
 
2.未发放毕业证的普通高校毕业生,需考生就读院校教学部门提供考生预毕业情况说明(见附件2)。
 
3.以应届毕业生身份报考的2024年、2025年离校未就业的普通高校毕业生,须提供未就业证明(详见附件3)。其中,档案仍保留在原毕业院校的,由原毕业院校毕业生就业指导部门或省高校毕业生就业指导中心出具;档案已转到县(市、区)级及以上政府人社、教育部门所属人才服务机构或毕业生就业工作机构保管的,由相应的档案保管部门出具。
 
4.截止公告发布之日,考生已就业且未办理离职手续的,需提供所在单位同意报考情况说明(见附件4)。
 
5.招录职位条件限定具有医师、护士等相关证书的,另需提供相应证书原件及复印件。
 
6.留学回国人员报考的,除需提供《招考公告》中规定的材料外,还要出具教育部门的学历认证材料。
 
7.报考面向本县(市)户籍的考生需提供户口本原件及复印件。
 
8.其他需要提供的证明材料。
 
三、资格审查(复审)时间地点
 
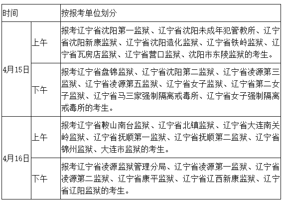
(一)时间:2026年4月15日上午8:30-11:30;下午13:30-16:30;4月16日上午8:30-11:30;下午13:30-16:30。
 
入场具体时间安排如下:



(二)地点:辽宁省监狱管理局警务训练基地(大连市沙河口区西北路211号),大连站乘坐31路公交汽车至新生路站下车,大连北站乘地铁1号线至春柳站下车换乘707路公交车至新生桥站下车,大连机场乘701路公交车至新生路站下车。
 
四、其他事项
 
资格审查(复审)不得由他人代办,一经发现取消考试资格。
 
对于审查不合格等情况出现的空缺,依照笔试成绩从高分到低分的顺序,从报考同职位笔试成绩合格考生中依次递补。递补资格审查(复审)不再另发公告,请考生保持联络工具畅通,以便我们联系安排后续相关事宜。
 
如因考生个人原因,不按公告或通知时间参加资格审查(复审)及递补资格审查(复审)的,一切后果由考生自负。
 
请考生妥善保管资格审查(复审)表。
 
咨询电话:
 
18141617705,18141617706 
 
 
 
附件:
 
 
 
 
 
 
 
辽宁省司法厅
 
2026年4月13日

【本站文章系网络转载,科信不对真实性负责,如涉及任何问题,请联系我们,我们立即删除】
Copyright@2008-2024 科信教育培训学校
备案号:辽ICP备19014181号-1
辽公网安备 21010302000560号
科信教育公众号
(kexinjiaoyu024)
扫码关注
热门招聘
关注查看
最新解读
关注查看
考试动向
关注查看
科信小红书
关注小红书
关注
科信抖音
关注抖音
关注
辽宁事业 单位招聘信息
招考信息
更多
>