400-600-1817
考试类型
{{item.name}}
您当前的位置:
辽宁材料实验室博士后招聘36人公告
2024-07-10

共招 36人 , 个职位

报名开始时间:

报名结束时间:

公告解读

直播时间:

直播平台: 请选择直播平台,微信视频号搜索 科信教育 ,微信小程序搜索 科信活动助手

辽宁材料实验室(以下简称实验室)坐落于辽宁省沈阳市浑南区,是辽宁省人民政府组建的省属新型研发机构,是具有独立法人资质的事业单位,于2022年4月注册成立,同年9月5日揭牌运行。实验室以实现高水平科技自立自强为己任,以打造重大技术创新策源地为目标,聚焦颠覆性技术研发,构建材料领域国家战略科技力量。
 
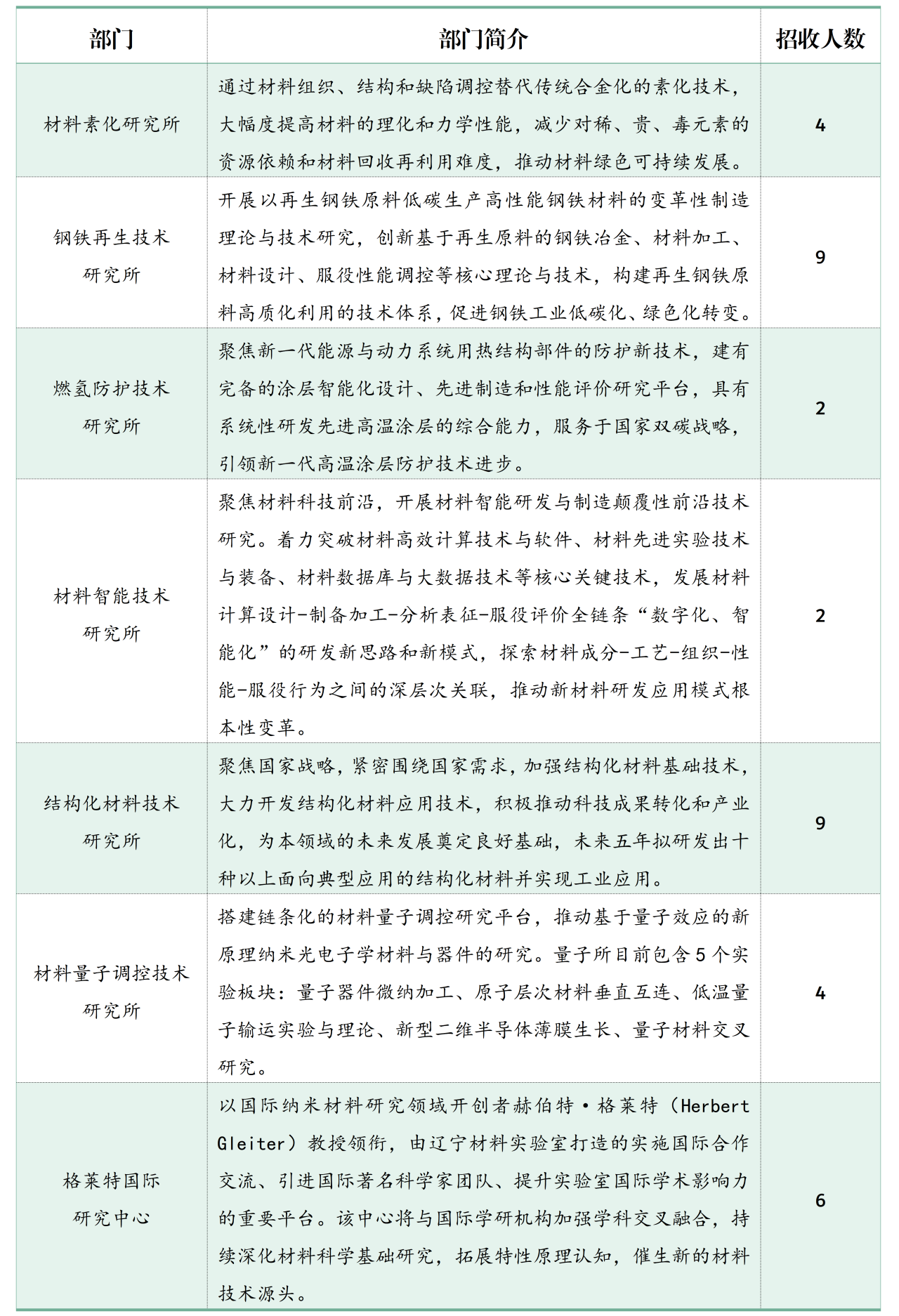
实验室科研体系由若干颠覆性技术研究所、格莱特国际研究中心和交叉研究中心组成。实验室现已组建材料素化研究所、钢铁再生技术研究所、燃氢防护技术研究所、材料智能技术研究所、结构化材料技术研究所、材料量子调控技术研究所等六个颠覆性技术研究所,发展了54个研究方向,并在高性能金属材料素化设计、再生钢铁原料分拣、近极端环境高温防护涂层设计、材料高通量表征评价与机器学习、多功能界面材料基础研究、多孔介质燃烧技术研发、低温低磁场下量子霍尔态和基于量子效应的半导体新原理器件研究等方面取得阶段性成果。
 
实验室着力构建体系完备、设施先进、开放共享的共性技术支撑体系,设立郭可信材料表征中心和制备加工中心,全力为实验室科研工作提供国际一流的技术支撑与保障。目前,郭可信材料表征中心已配备包括三维原子探针、高分辨场发射透射电镜、高分辨场发射扫描电镜、聚焦离子束电镜、X射线显微镜、综合物性测量系统、电感耦合等离子串联质谱仪等一系列的高精度、高灵敏度表征测试设备,可在原子尺度、微纳尺度至宏观尺度范围内,围绕材料成分、组织、结构、理化、力学及使役行为,提供全要素“一站式”分析表征与评价服务。
 
实验室着力构建开放的研发环境,协同科技型领军企业全程参与颠覆性技术研发,与多家企业建立了良好的合作关系,现与鞍钢共建先进金属材料产业技术创新中心,与中国重燃共建氢燃机关键材料技术创新中心。
 
现诚邀海内外材料领域的青年人才加入,共同构建材料领域国家战略科技力量!
 
02招收部门简介及招收人数


03招收方向
 
材料科学、材料加工、冶金、物理学、化学、机械电子工程、力学、仿生学等。
 
04招收条件
 
符合人社部、全国博管会规定的博士后招收基本条件,且年龄在35周岁以下,获得博士学位一般不超过3年;紧缺人才年龄或毕业年限可适当放宽。查看招聘详情请见底部阅读原文——辽宁材料实验室公开招聘。
 
05薪酬待遇
 
1. 工资薪酬:提供有市场竞争力的薪酬待遇。
 
2. 五险一金:按照沈阳市缴费比例上限缴纳。
 
3. 科研条件:配备高水平的合作导师和一流的科研条件保障,提供共性技术支撑平台拥有完善的材料计算、制备、分析表征设备和材料数据库。
 
4. 住房保障:提供博士后公寓。
 
5. 在站期间表现优异的博士后,可评高级职称。
 
6. 符合条件者可申请地方支持:
 
(1)优秀博士后出站留(来)辽工作,辽宁省奖励30万/人;
 
(2)沈阳市生活补助9万/人,分3年发放;
 
(3)沈阳市购房补助7万/人;
 
(4)沈阳市大学生购房契税补贴。
 
(注:地方补助和支持政策以最新文件通知为准。)
 
7. 其他福利:带薪休假、室内外运动场馆、工作日三餐、年度体检、节日福利、工会活动等。

06 申请程序
 
实验室常年接收博士后进站申请。申请人可向实验室提出申请,完成实验室招收流程后,提交申请材料办理进站。实验室博士后申请系统为:https://lamhr.zhaopin.com,应聘人员需依据公告公布的岗位填报。
 
07报名材料
 
1. 学历、学位证书扫描件,教育部学籍在线验证报告;海外留学人员需提供教育部留学服务中心出具的国外学历学位认证书;
 
2. 主要学术成绩、承担科研项目情况、发表文章目录、专利及获奖情况等;
 
3. 通知进入面试的候选人还需要提供跟招聘项目紧密相关的个人研究计划和一封专家推荐信,在通知面试前无需提供。
 
08联系方式
 
联 系 人:刘老师
 
联系电话:024-25600400
 
联系邮箱:lamzp@lam.ln.cn

【本站文章系网络转载,科信不对真实性负责,如涉及任何问题,请联系我们,我们立即删除】
Copyright@2008-2024 科信教育培训学校
备案号:辽ICP备19014181号-1
辽公网安备 21010302000560号
科信教育公众号
(kexinjiaoyu024)
扫码关注
热门招聘
关注查看
最新解读
关注查看
考试动向
关注查看
科信小红书
关注小红书
关注
科信抖音
关注抖音
关注
辽宁事业 单位招聘信息
招考信息
更多
>